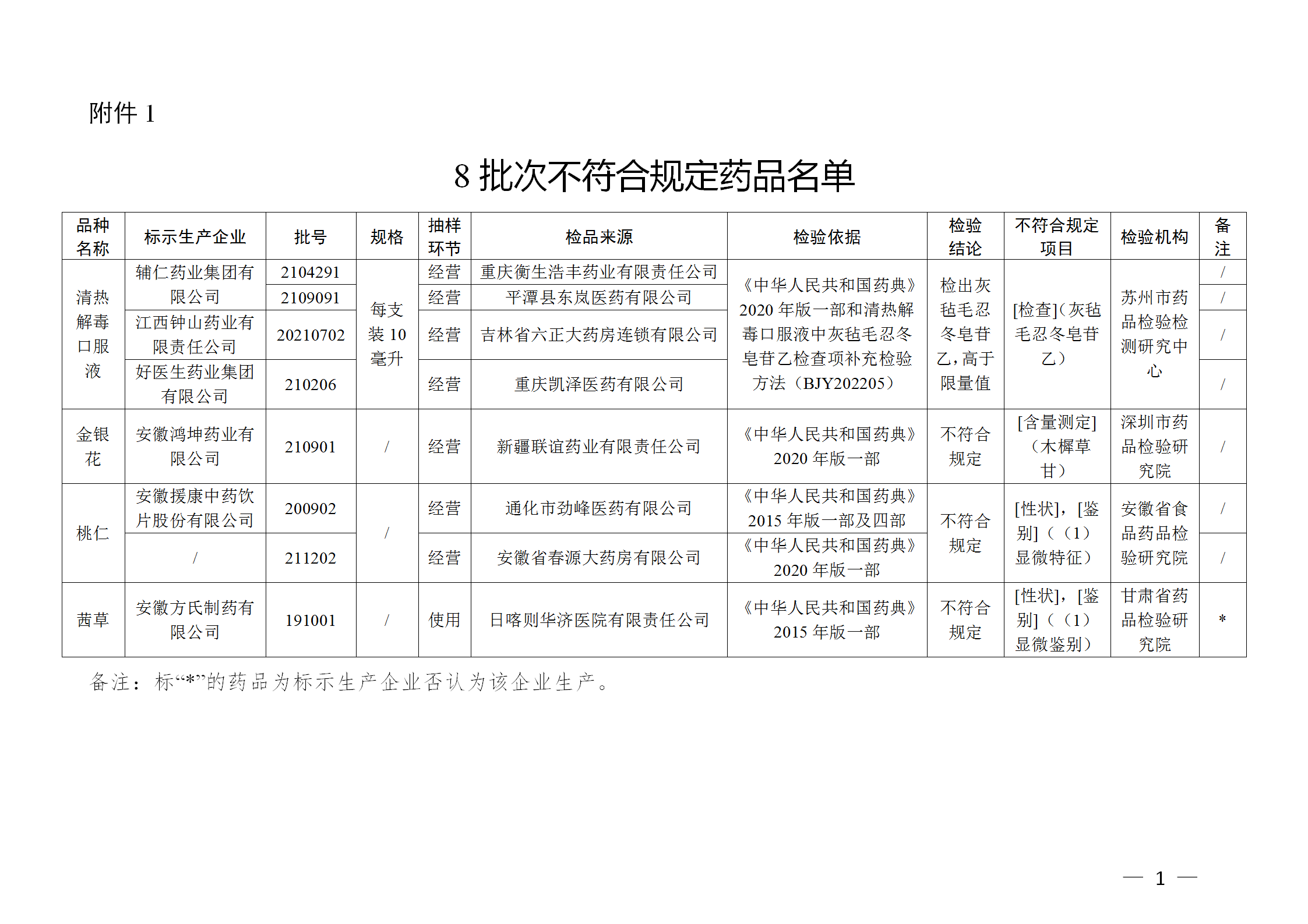
经苏州市药品检验检测研究中心等4家药品检验机构检验,标示为辅仁药业集团有限公司等6家企业生产的清热解毒口服液等8批次药品不符合规定。现将相关情况通告如下:
一、经苏州市药品检验检测研究中心检验,标示为辅仁药业集团有限公司、江西钟山药业有限责任公司、好医生药业集团有限公司生产的4批次清热解毒口服液检出高于限量值的灰毡毛忍冬皂苷乙。
经深圳市药品检验研究院检验,标示为安徽鸿坤药业有限公司生产的1批次金银花不符合规定,不符合规定项目为含量测定。
经安徽省食品药品检验研究院检验,标示为安徽援康中药饮片股份有限公司生产和抽取自安徽省春源大药房有限公司的2批次桃仁不符合规定,不符合规定项目包括性状、显微鉴别。
经甘肃省药品检验研究院检验,标示为安徽方氏制药有限公司生产的1批次茜草不符合规定,不符合规定项目包括性状、显微鉴别。
二、对上述不符合规定药品,药品监督管理部门已要求相关企业和单位采取暂停销售使用、召回等风险控制措施,对不符合规定原因开展调查并切实进行整改。
三、国家药品监督管理局要求相关省级药品监督管理部门依据《中华人民共和国药品管理法》,组织对上述企业和单位存在的涉嫌违法行为立案调查,并按规定公开查处结果。
特此通告。
附件:1.8批次不符合规定药品名单
2.不符合规定项目的小知识
国家药监局
2022年12月13日


| 留言与评论(共有 0 条评论) “” |