12月14日,湖南吉首“初二少年遭15人围殴反击刺伤3人”一案当事人小蒋的祖父蒋佑华从老家湖南邵东市,来到吉首市人民检察院,递交国家赔偿申请书。

12月14日,小蒋祖父向吉首市人民检察院递交国家赔偿申请书。 本文图片红星新闻
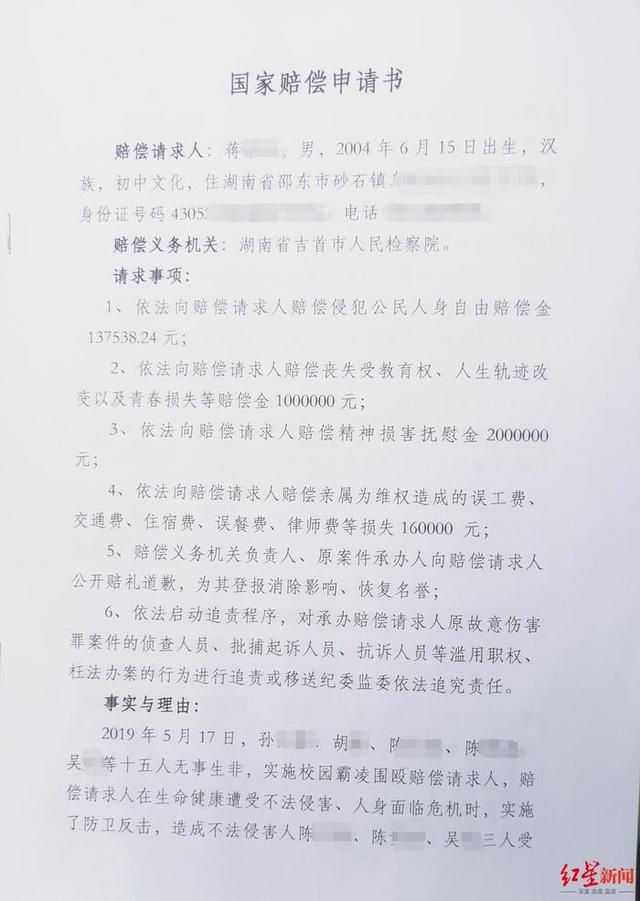
蒋佑华告诉记者,小蒋本人不愿再来到吉首这个“伤心之地”,因此由祖父及代理律师代为提交国家赔偿申请书。在申请书中,小蒋向吉首市人民检察院提出了近330万元的索赔诉求,其中包括侵犯人身自由赔偿金13.7万余元、丧失受教育权及青春损失100万元、精神损害抚慰金200万元等。

小蒋申请国家赔偿总计近330万元
根据此前报道,2019年5月17日,湖南湘西州吉首二中的男厕所内,彼时尚未年满15岁的初二少年小蒋,遭到同年级15名学生的殴打。在混乱中,小蒋拿出一把事先准备好的折叠刀乱舞,刺伤了围攻他的3名学生。
2020年7月6日,吉首市法院作出一审判决,认为小蒋是在被他人殴打、生命受到严重威胁情况下,被迫进行自卫反击,属于正当防卫,判处无罪。
但吉首市检察院随后抗诉,认为小蒋并非孤立无援,可以向师长求助而未求助,不属于正当防卫。检方认为,应当以故意伤害罪追究其刑事责任。
时隔两年后,2022年11月9日,上级检察院认为,吉首市检察院的抗诉不当,决定撤回抗诉。这意味着,小蒋最终摆脱了“犯罪嫌疑人”的身份,成为无罪之身。
记者获悉,从2019年8月被刑事拘留,至2020年7月一审判决无罪后被释放,小蒋被羁押了11个月,共计336天。
12月14日,小蒋代理律师、北京天平(长沙)律师事务所律师王永红向记者介绍,被错误羁押时,小蒋是一名年仅15岁、正在接受义务教育的初二学生,因为错误羁押、错误抗诉,小蒋的学业被迫中断,原本成绩优秀的小蒋最终学习跟不上、丧失了进一步接受教育的机会。
王永红说,因此,经与小蒋及其亲属沟通,向吉首市人民检察院提出了“丧失受教育权、人生轨迹改变以及青春损失等赔偿金100万元”的诉求。
根据此前报道,小蒋时任班主任证实,案发前小蒋的学习成绩在全年级中等偏上,数学成绩尤其好。小蒋本人也说,他还曾考过全班第一,但在案发后,由于被羁押11个月、获释后两年多一直背负“犯罪嫌疑人”身份,心理压力过大,最终无奈离开了校园。
在国家赔偿申请书中,小蒋提到,错误羁押及错误抗诉,致使其大好青春被耽误;多年诉讼缠身,最终扼杀了这名少年希望以求学用知识改变命运的人生愿望,人生轨迹因此被彻底改变。
“如果没有发生这些事,我也许能考上重点高中,现在也和同龄人一样在准备高考了。”
12月11日,小蒋在接受记者采访时说,走出看守所后,他曾回到老家中学继续学习,但也因此前的遭遇被部分同学歧视、孤立,最终无心学习,中考成绩不理想的他后来去了当地一所职校。小蒋说,在职校期间,他同样因心理压力过大,最终选择辍学,先后在当地从事过餐厅服务生、酒店服务生、网吧管理员等工作。
记者还获悉,除索赔丧失受教育权及青春损失100万元外,小蒋还提出了侵犯人身自由赔偿金13.7万余元、精神损害抚慰金200万元、亲属为维权造成的误工费等16万元的索赔诉求。
“孩子的一生已经被改变了,无论赔偿多少钱,也难以弥补这些损失。”12月14日,小蒋祖父蒋佑华对记者说,除了索取经济赔偿外,他们还要求吉首市人民检察院依法启动追责程序,对相关办案人员办理错案的行为进行追责或移送纪委监委。
12月14日,吉首市人民检察院依法受理了小蒋的国家赔偿申请材料。
(来源:红星新闻)
编辑:韩璐莹
| 留言与评论(共有 0 条评论) “” |