12月16日,省医疗保障局网站发布通知,调整部分挂网药品挂网价,12月20日起执行。

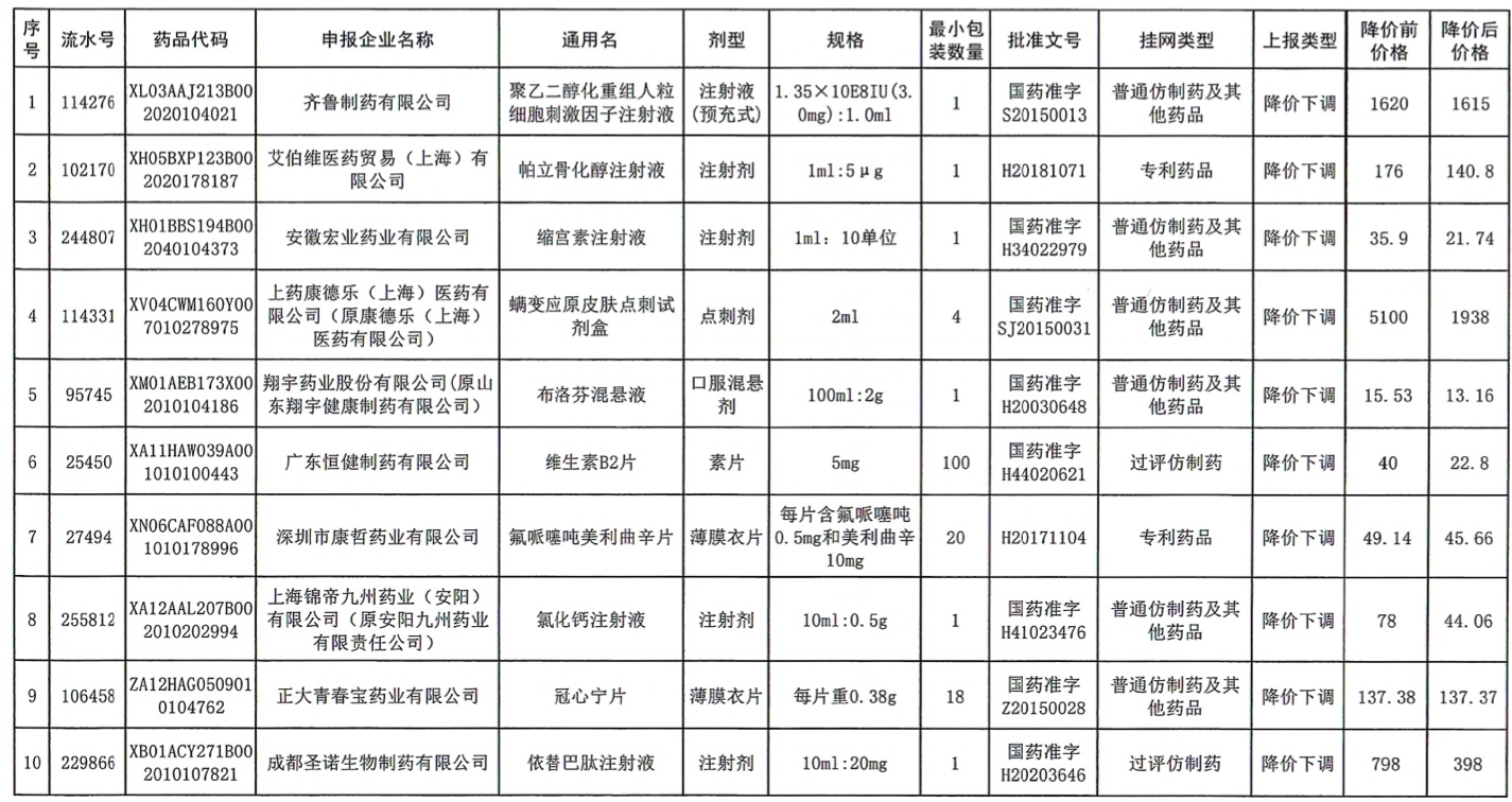
省医疗保障局网站信息显示,该局对2022年11月主动申请下调挂网价的部分药品进行了审核及公示,共有22个已挂网药品的挂网价有调整,涉及20家企业21个通用名。全省所有公立医疗机构自12月20日起执行。
长江日报大武汉客户端梳理发现,此次药品价格调整幅度在0.01元—3162元。
具体调整如下:
2022年11月部分部分挂网药品挂网价调整表


(点击图片放大看)
部分集采非中选药品挂网价和医保支付标准调整表

(点击图片放大看)
(长江日报大武汉客户端出品 编辑整合:符樱 资料来源:湖北省医保局官网)
更多精彩内容,请在各大应用市场下载“大武汉”客户端。
| 留言与评论(共有 0 条评论) “” |