
武汉市民
出现发热、咳嗽等症状
居家治疗不见好转怎么办?
大家不必着急跑医院
家庭医生团队就在身边
为您提供专业的就医、咨询服务
今天(12月16日)
武汉7区公布
家庭医生签约服务团队
名单及联系方式
家庭医生签约服务团队是按照分级分类的原则,针对不同人群提供针对性、防治结合、持续有效、综合、个性化的基本医疗、公共卫生和约定的服务要求,尤其是老、弱、残、孕、病等重点人群的医疗等保障工作。
各区卫健局提示:居民出现发热、咳嗽等症状居家治疗不见好转时,可首选居住地附近的社区卫生服务中心(街道卫生院)就诊或联系家庭医生团队寻求帮助。
汉阳区家庭医生团队信息
01五里墩街社区卫生服务中心

02永丰街社区卫生服务中心

03鹦鹉街社区卫生服务中心

04四新街社区卫生服务中心

05龙阳街社区卫生服务中心

06江堤街社区卫生服务中心

07晴川街社区卫生服务中心

08二桥街社区卫生服务中心

09建桥街社区卫生服务中心

10洲头街社区卫生服务中心

11琴断口街社区卫生服务中心

青山区家庭医生团队信息
01钢花村街社区卫生服务中心

02钢花街西区社区卫生服务中心

03红钢城街社区卫生服务中心

04厂前街社区卫生服务中心
05武东街东区社区卫生服务中心(武汉市普仁广惠医院)

06武东街西区社区卫生服务中心

07钢都花园社区卫生服务中心

08冶金街社区卫生服务中心

09新沟桥街社区卫生服务中心

10白玉山街社区卫生服务中心

11红卫路街社区卫生服务中心

12工人村街社区卫生服务中心

13八吉府街社区卫生服务中心

14青山镇街社区卫生服务中心

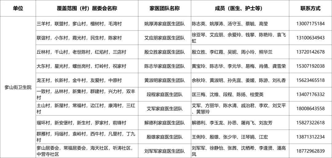
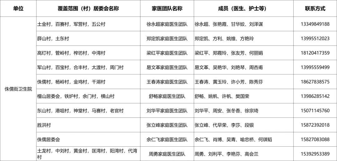
蔡甸区家庭医生团队信息
01蔡甸街卫生院

02大集街卫生院

03奓山街卫生院

04张湾街卫生院

05玉贤街卫生院

06永安街卫生院

07索河街卫生院

08洪北卫生院
09成功卫生院
10桐湖卫生院
11消泗乡卫生院
12侏儒街卫生院

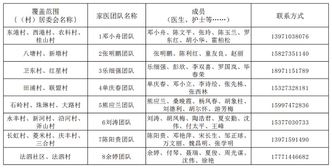
江夏区家庭医生团队信息
01纸坊街社区卫生服务中心

02郑店中心卫生院

03五里界中心卫生院

04乌龙泉矿医院

05乌龙泉卫生院

06舒安卫生院

07山坡中心卫生院

08庙山社区卫生服务中心

09藏龙岛经院社区卫生服务中心

10金水卫生院

11金口中心卫生院

12金港社区卫生服务中心

13湖泗卫生院

14法泗卫生院

15大桥社区卫生服务中心

16藏龙岛社区卫生服务中心

17安山卫生院

黄陂区家庭医生团队信息
01蔡家榨街道卫生院


02长轩岭街道中心卫生院


03滠口街道卫生院

04蔡店街道卫生院


05祁家湾街道卫生院


06三里桥街道卫生院


07天河街道卫生院



09鲁台社区卫生服务中心



11木兰乡卫生院


12姚家集街道卫生院


13李家集街道中心卫生院


14前川街道卫生院


15王家河街道卫生院

16六指街道中心卫生院

17盘龙城经济开发区卫生院


18武湖街卫生院


19罗汉寺街道卫生院


20大潭防保所


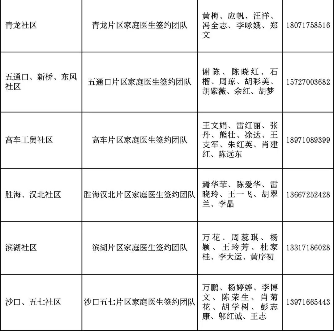
东湖高新区家庭医生团队信息

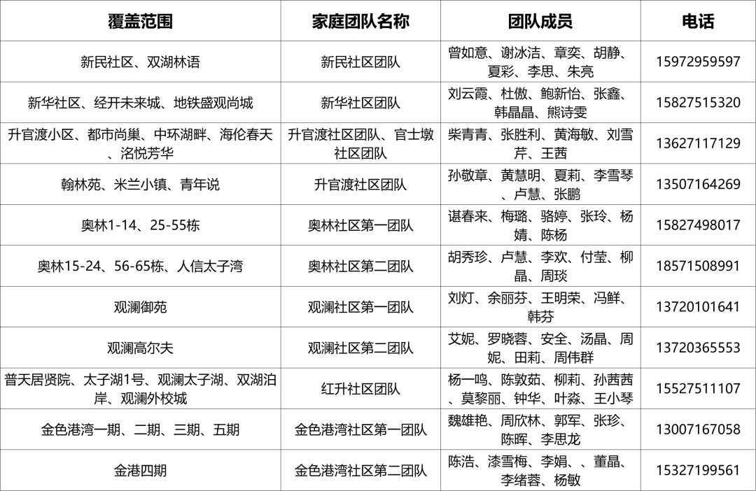
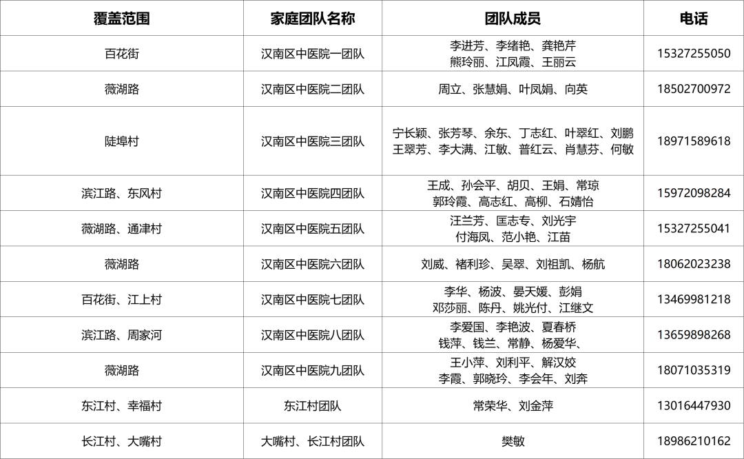
经开区家庭医生团队信息
01沌口街沌口社区卫生服务中心

02沌阳街沌阳社区卫生服务中心

03沌阳街薛峰社区卫生服务中心

04沌阳街新民社区卫生服务中心

05军山街卫生院

06军山街川江池社区卫生服务中心

07纱帽街纱帽社区卫生服务中心(汉南区中医医院)

08纱帽街卫生院(红十字会医院)

09邓南街卫生院

10东荆街卫生院

11湘口街卫生院

12沌口街汉纸医院

13沌阳街阳光城社区卫生服务站

14沌阳街碧湖社区卫生服务站

15纱帽街廖家堡社区卫生服务站

收藏!名单持续更新
WUHANFABU


编辑 司琪
来源 武汉各区卫健局 长江日报大武汉客户端 武汉发布

| 留言与评论(共有 0 条评论) “” |