来源:人民日报;复旦大学附属华山医院(文 | 药剂科 迟丹怡);河南广播电视台民生频道
版权归原作者所有,如有侵权请及时联系
近日,一则“女子感染新冠乱吃药致肝衰竭”的消息,引发广泛热议。

据媒体报道,河南平顶山一名40岁女子,感染新冠后恐慌,只要一出现发烧症状就吃药,结果因不遵照医嘱盲目吃药退烧,导致全身皮肤黄染,肝脏衰竭,被紧急转院到郑州一医院ICU抢救。
12月16日,复旦大学附属华山医院发布科普文章,文中指出,不少人对感冒用药的认知存在不容忽视的误区,亟需科学的用药指导来帮助民众们合理用药。居家治疗,有哪些用药注意事项?看重点
看着一箩筐的“感冒药”,该怎么选?
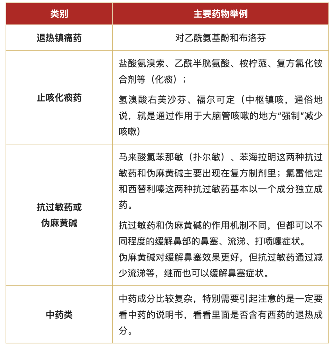
感冒药是一个统称,为了便于理解,大致分为以下几大类:

知道了感冒药分几大类,那我们把常见的感冒药说明书的成分都“对号入座”:

1. 感冒药不能消灭病毒
感冒药只是可以缓解感冒时候出现的各种不适症状,让人体舒服一点,也就是我们平时说的“对症治疗”。
2. 如果症状较轻,可以不吃感冒药
“吃了总比没吃强”是一个用药误区。另外,也不需要规律性用药,只在必要时用药。比如,不发热或低热时不需要服用退热药。
感冒药要吃几种?
1. 复方感冒药和其他药物同服要注意
感冒药有单方也有复方。复方药物中通常包括几类“感冒药”,因此,切忌不要再重复使用其他同类药品,同一类药物只吃一种就可以了。
比如以常见感冒药“*诺”为例,其中已经包含“对乙酰氨基酚、盐酸伪麻黄碱、氢溴酸右美沙芬、马来酸氯苯那敏”,退热、镇咳、缓解鼻部症状的药物都有了,只是没有化痰药物。如果有化痰需求,只需要再加化痰药就足够了。
2. 不发热别吃含退热成分的复方感冒药
比如鼻部症状就可以选用西替利嗪、氯雷他定或马来酸氯苯那敏。马来酸氯苯那敏为次选,因为氯苯那敏是比较老的一代抗过敏药,副作用相对多,有些人群可能不适宜。再比如咳嗽咳痰,就可以单独使用一些止咳化痰药。
中药和西药可以一起吃吗?
1. 不要以为是中药,就默认与西药不冲突
中药通常为复方,特别需要注意的是,有些中药复方中也含有西药的退热药成分。比如对乙酰氨基酚,像维C银翘片、银菊解毒丸、感冒宁胶囊等中成药,均含有对乙酰氨基酚。
所以,一定要看说明书中的药物成分之后再服用。不可与西药退热药一起同服。
2. 中药也不是“多多益善”,勿多种同服
不同的中药之前成分或功效也可能有重复现象,因此,不要盲目认为多服几种就可以多一样抗病武器。其实,这么多所谓的武器有时只会带来更多的副作用,比如伤脾胃,损肝肾等。
各类药物的用药提醒
对乙酰氨基酚
过量使用可引起严重肝损伤、甚至致命。
2020年3月3日,国家药品监督管理局发布《关于修订对乙酰氨基酚常释及缓释制剂说明书的公告》,建议对乙酰氨基酚口服一日最大量不超过2克。若正常人一次服用6~10克,即可引起大范围肝组织坏死,甚至肝功能衰竭。因此,应严格按照说明书的剂量和服药时间间隔服用。切忌追求温度回归正常,而随意短间隔或加大剂量服药。
发热是人体在与病毒做斗争,一般人群如果发烧温度不超过38.5℃,并且身体没有特别不适,并不建议服用退热药。
布洛芬
少数病人服药会出现胃肠道不适症状。活动性或既往有消化性溃疡史,胃肠道出血或穿孔的患者禁用。
对乙酰氨基酚和布洛芬
两种药物切忌同时服用,可以交替服用。
两种药物退热效果相似,但单次剂量对乙酰氨基酚起效更快,而布洛芬退热作用相对较强,降温维持时间相对较长。
多种复方感冒药(包括中药复方)中都含有对乙酰氨基酚,这点须特别注意。
伪麻黄碱
严重的高血压、冠心病禁用。甲亢、糖尿病、缺血性心脏病、青光眼、前列腺肥大患者慎用含有伪麻黄碱成分的感冒药。
马来酸氯苯那敏
膀胱颈梗阻、幽门十二指肠梗阻、甲状腺功能亢进、青光眼、消化性溃疡、高血压和前列腺肥大者慎用。
氢溴酸右美沙芬/福尔可定
对于痰多的患者,容易导致痰咳不出,加重感染,严重者可能出现窒息,因此要化痰为先,不要只服用镇咳药。
特殊时期,居家用药安全提示








| 留言与评论(共有 0 条评论) “” |