
湖北省医疗保障局网站发布通知
调整部分挂网药品挂网价
最高下调3162元
12月20日起执行

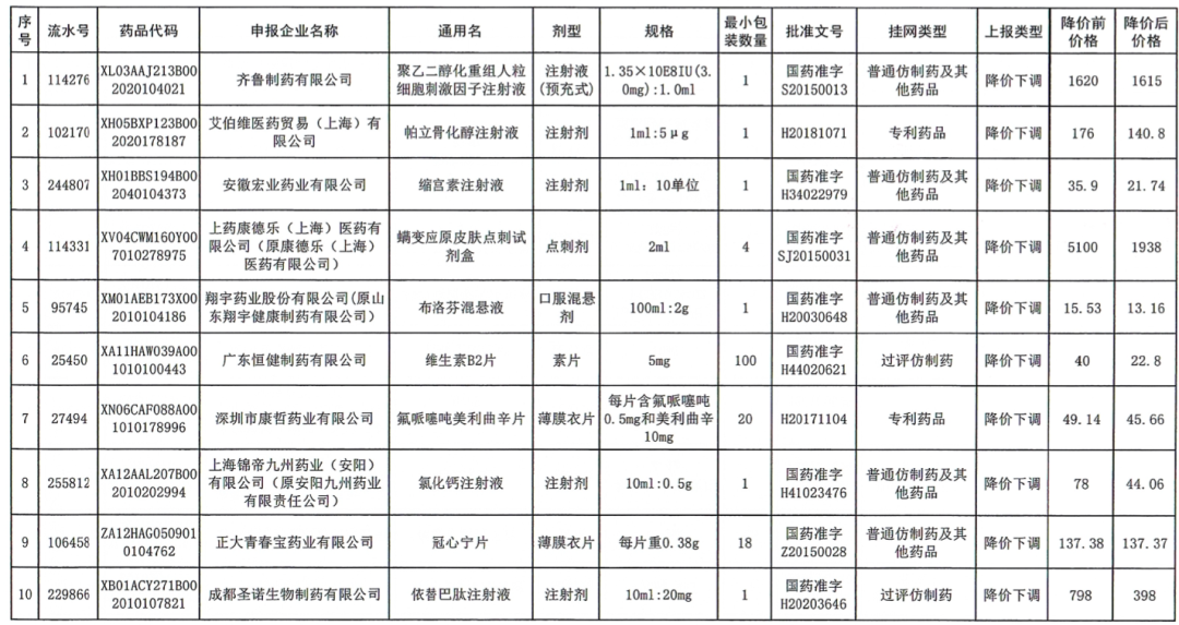
湖北省医疗保障局网站信息显示,该局对2022年11月主动申请下调挂网价的部分药品进行了审核及公示,共有22个已挂网药品的挂网价有调整,涉及20家企业21个通用名。全省所有公立医疗机构自12月20日起执行。此次药品价格调整幅度在0.01元—3162元,具体调整如下:
2022年11月部分挂网药品
挂网价调整表


(点击图片放大看)
部分集采非中选药品挂网价
和医保支付标准调整表

来源:湖北发布
| 留言与评论(共有 0 条评论) “” |