12月18日
冷空气劲头十足
一出去真是嘎嘎冷啊
当天
山东省气象台发布最新天气预报
详情如下:

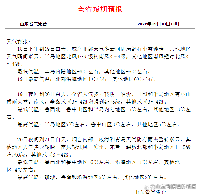
18日下午到19日白天,威海北部天气多云间阴局部有小雪转晴,其他地区天气晴间多云。半岛地区北风4~5级转南风3~4级,其他地区南风短时北风3~4级。
最低气温:半岛内陆地区-8℃左右,其他地区-6℃左右。
19日最高气温:北部沿海地区4℃左右,其他地区6℃左右。
19日夜间到20日白天,全省天气多云转阴,临沂、日照和半岛地区有小雨或雨夹雪。南风,半岛地区3~4级增强到4~5级,其他地区3~4级。
最低气温:鲁西北、鲁中山区和半岛内陆地区-5℃左右,其他地区-3℃左右。
最高气温:半岛地区7℃左右,鲁中山区3℃左右,其他地区5℃左右。
20日夜间到21日白天,烟台南部、威海和青岛天气阴有雨夹雪转多云,其他地区天气多云转晴。南风转北风,滨州、东营、潍坊北部和半岛地区4~5级阵风6级,其他地区3~4级。
最低气温:鲁西北和鲁中地区-6℃左右,沿海地区-1℃左右,其他地区-4℃左右。
最高气温:聊城、鲁南和沿海地区5℃左右,其他地区2℃左右。
山东商报·速豹新闻网编辑 刘庆英
综合中国天气网、@山东天气
| 留言与评论(共有 0 条评论) “” |