信网12月19日讯 19日,青岛招生考试院发布2023年全国硕士研究生招生考试(初试) 青岛市招生考试院核酸检测公告,全文如下。(信网记者)
2023年全国硕士研究生招生考试(初试)(以下简称研究生考试)将按期进行。为保障考生身体健康和顺利参加考试,将为在我市参加研究生考试的考生专门设置研究生考试考生核酸检测点(详见附件)。请考生务必认真阅读以下公告:
一、核酸检测范围
研究生考试考生凭研究生考试准考证到核酸检测点参检。驻青高校的在校考生可参加所在学校组织的核酸检测。
二、核酸检测时间
1.为保证核酸检测结果及时检出,请考生合理安排时间。
2.考试期间(12月24日至26日)核酸检测,在当天考试全部结束后在考点内统一组织,请考生服从考点安排。
三、核酸检测要求
1.请考生携带身份证、研究生考试准考证,出示手机中最近1次核酸检测结果,遵从指引,有序排队核酸检测,与他人保持安全距离。
2.请考生根据目前所在位置,就近进行核酸检测。考生全程做好个人防护,佩戴N95口罩,做好自己健康的第一责任人。
四、健康信息申报
1.在青岛市招生考试院报考点(3702)参加本次研究生考试尚未返回青岛市的考生和已在青岛市但健康状态非正常涉疫考生务必准确填报并及时更新《青岛市招生考试院报考点(3702)2023年全国硕士研究生招生考试(初试)考生防疫情况摸排表》。(https://doc.weixin.qq.com/forms/AAsAlgdlABAAEwAnwbTAEEtG2tFiYjTKf)
2.截至12月20日核酸检测仍为阳性或在12月21日开始的考前核酸检测中结果为阳性的考生,在转阴前均不需要参加后续核酸检测。请阳性考生填报《青岛市招生考试院报考点(3702)2023年全国硕士研究生招生考试阳性考生信息采集表》报备,考试期间将安排在核酸阳性考场参加考试。 (https://doc.weixin.qq.com/forms/AAsAlgdlABAAEwAnwbTAEEedQ5rDY8QDf)
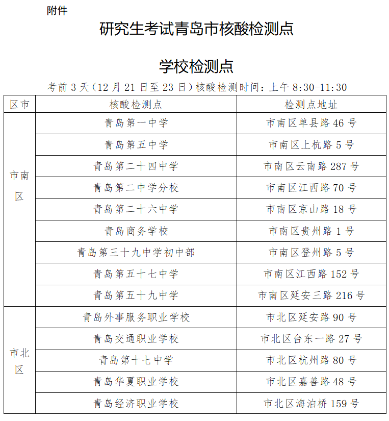
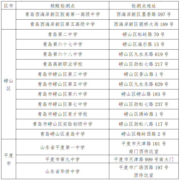
附件:研究生考试青岛市核酸检测点
青岛市招生考试院
2022年12月18日












| 留言与评论(共有 0 条评论) “” |