
文/檀扒爷
最近,房地产迎来了两大“利好”:
第一,重要会议上重申房地产行业的重要性;第二,传言称,深圳日销500套房,且罗湖区出通知号召当地公职人员买房。
第一条理解,第二条看着有点儿科幻,不过想想也不是不可能,毕竟去年大家还把房地产往死里捶,谁能想到今年又忙不迭送药送补品了呢?

重申行业重要性=满血复活吗?

澎湃新闻12月19日消息,据新华社报道,重要会议闭幕,中央财办表示,大会对房地产做出了重要部署,其中首要的一点就是:
要充分认识到房地产行业的重要性。
给出的理由也很简单,直接数据压制。根据中央财办的信息(指的时间段不知道),首先单房地产这个行业就占了GDP的7%,如果算上建筑业的话,这个数字会翻倍到14%。
这一点从去年数据就能看出,据经海拾贝统计,2021年全国房地产增加值占GDP的比例是6.8%,越是经济大省,这个增加值的数字就越大,不过占比最大的还要数海南,9.1%的比重冠绝全国。其次是广东和湖北(没想到吧,湖北去年经济增长房地产真是立大功的)。
其次,土拍收入占了地方财政的近一半,这其实也就意味着今年各地的财政可能会比较尴尬,因为根据中指研究院的数据,全国40个重点城市土拍截至11月23日时,收入是1.87万亿,而去年同期大概是2.73万亿,少了8600亿,各地拿什么填进去......
而且房地产对地方的影响不仅仅是土拍,之前我写石门县和泗县的文章中有提到过,从很久以前起,大多数地方,其实就是指着“房地产”这个大概念在过活,这其中还包括了房地产行业的5类直接税等,总和占了地方税收收入最高超过20%的比重!
然后,房地产占了居民家庭资产的六成,这个我记得前两年有统计报告显示占了七成多,不过无所谓,你就记住,一大半身家就是房子,而且对于很多一般家庭来说,就是自己一家老小挤着住的那一套。
最后,房地产贷款(包括以房地产做押的)厉害啊,占全部贷款余额的39%。这个大家应该都很有感触,不管是房企和个人,都是借钱大户。这点特别敏感,按以前的说法,房地产那是“绑架”金融体系了。
简简单单几个数字,却实实在在重申了房地产国家经济支柱之一的地位。
就是这样的定位,加上近期大量政策,比如金融16条、第三支箭等等大力刺激房地产回血,以及各地大力放松楼市限制(降低门槛,不再限购限售等),再加上全国防疫放开,让一部分人又来劲了,甚至开始想象房地产重回巅峰,相信不少人最近又开始大量接到中介的电话,至少我是接到不少。
我个人是不接受看衰房地产的观点的,理由也说过很多次,经济支柱之一不是挤泡沫就能挤没的,如果是这样那些发达经济体也应该没有房地产了才对。
但同时,去年一年的最严调控也不是过家家,这个优化过程是实实在在的。银行、房企、购房者,甚至是城市本身,都已经被筛过一波,差异化和购房思维的变革已经形成,而且可能正在加固。
所以提行业重要性等于满血复活吗?未必。

假如深圳这事儿是真的......

第一财经12月16日报道了一则传言,讲的是“深圳二手房单日成交破500套,新房成交破700套,房地产回温速度加快。”
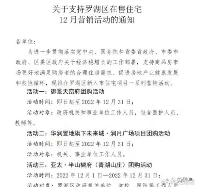
而同样是在这段时间,还有一条传言显示,深圳发布《关于支持罗湖区在售住宅12月营销活动的通知》,显示罗湖这边有十几个楼盘要开营销活动,其中最大的亮点,就是活动对象,居然是公职人员,还包括了医护人员和教师等。

图片来源:大湾区plus
单纯说公职人员被号召买房不是新鲜事,从6月算起,起码有巴中、黄冈、长春等城市发布过相关政策,它们为啥这么做呢?因为卖不动了呀,但是为了激活市场,就想让相对来说收入稳定的公职人员来带头,属于底牌。
谁能想到,当年的楼市急先锋深圳,它的富人区之一罗湖区,居然沦落到要动用这张底牌了?这可是天大的新闻!
好了,这俩都是传言,就很神奇,那可信度如何呢?
先放一起看,其实是有点矛盾的,日销500套前后又开始号召公职人员带头买房,不太合理。
分开来看,第一条,一天成交500套知道是什么概念吗?

图片来源:搜狐焦点深圳楼盘
据统计,2003年到2022年深圳二手房年平均成交量大概7万套,19年虽然不及15、16、20年这样的巅峰年份,但是也是过了平均值的,一年下来7万7千套,算月平均的话,是6429套。
传言中说,近期深圳一天可有500+套成交,还只是二手房,以这样的火爆程度,10天就能过荣枯线(5000套)了,稍微再持续一会儿,满血复活,甚至更猛。
然而前11个月的水平,是这样的:

图片来源:澎湃新闻
11月2168套,这还是今年下半年以来最高的水平了。因此这样看来,这种说法的可信度不高的样子。事实上,第一财经的报道中,贝壳、乐有家等相关人士表示,根据深圳住建局等发布的数据来看,成交量跟传闻的相差甚远。
至于第二条,可信度要高很多,首先这种操作并不是创新之举,的确已经有人用过了,所以如果该区域楼市没啥恢复的话,也是一个措施。其次,那就是罗湖区楼市还真不太好。

图片来源:安居客
如果深圳的传言是真实的,那某种程度上也许能算是利好,毕竟如果深圳都开始用底牌回暖,那其他城市也会少很多顾虑,会出更多的优惠政策,不过最后可能大多都是以价换量,到时又有人要哭了。
以上,房地产正在经历着两大“利好”,你们觉得呢?房地产能否恢复往日光彩,深圳传言是真是假(最好有当地的留言说一下),能有多大影响,欢迎留言讨论。

(免责声明:本文为叶檀财经根据公开资料做出的客观分析,不构成投资建议,请勿以此作为投资依据。)
| 留言与评论(共有 0 条评论) “” |