每日投放200万片!南京销售药店家数扩大为464家

12月20日,南京市共向全市574家次社区卫生服务中心供货布洛芬、美林、双氯芬酸钠、对乙酰氨基酚等32个品规的重点药品。同时,继续保持每日200万片市场投放量,20日销售药店家数扩大为464家,重点供应布洛芬、小柴胡颗粒、复方锌布颗粒。

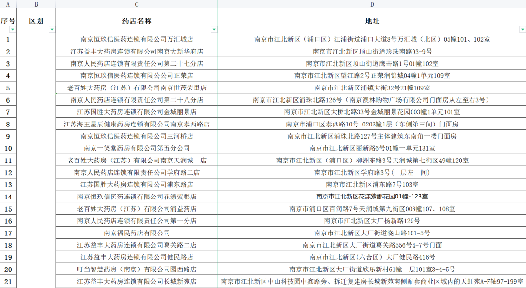
南京市负责销售的药店名单

(含新增名单)

 

  来源|南京发布

  编辑|桃桃  

©江苏新闻

关注

发表评论
留言与评论(共有 0 条评论) “”
   
验证码:

相关文章

推荐文章