19日,长沙市岳麓区天顶街道社区卫生服务中心在官微上发布了相关通知,开始新冠疫苗第二剂次加强针(第四针)的接种工作。
据长沙市疾控中心消息,长沙已启动第二剂次加强免疫免费接种。
根据国务院联防联控机制印发的《新冠病毒疫苗第二剂次加强免疫接种实施方案》,在第一剂次加强免疫接种6个月以后,感染高风险人群、60岁以上老年人群、具有较严重基础性疾病人群和免疫力低下人群可到各接种点接种第二剂次加强免疫。
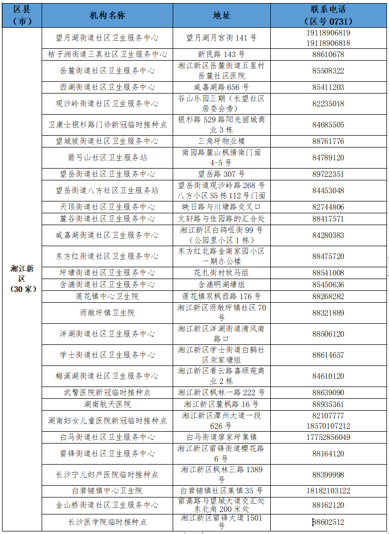
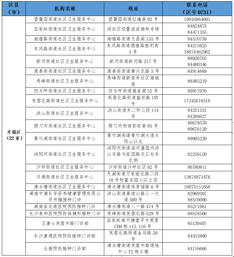
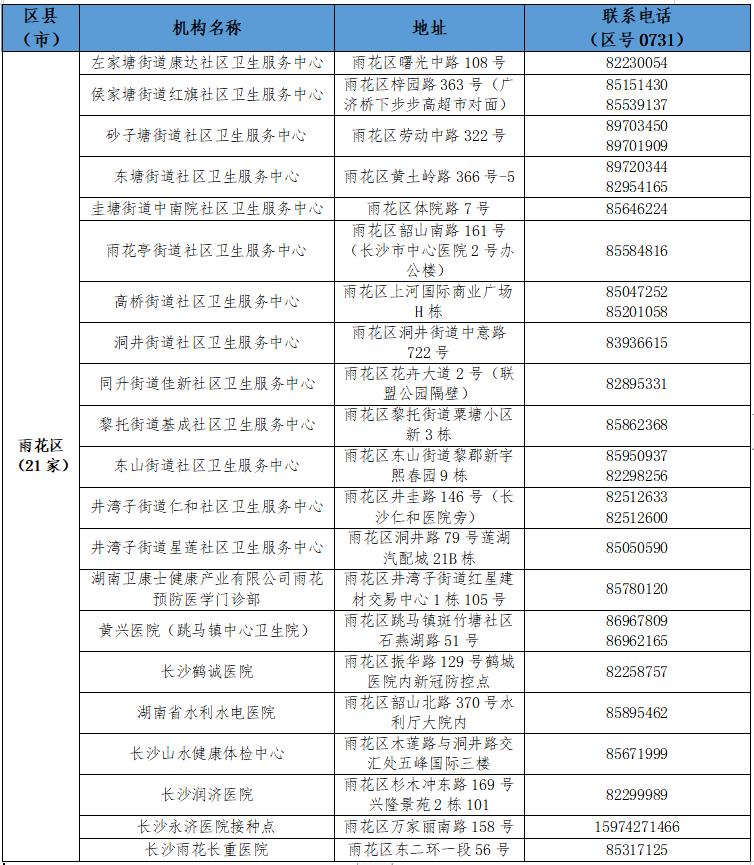
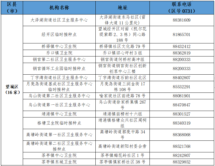
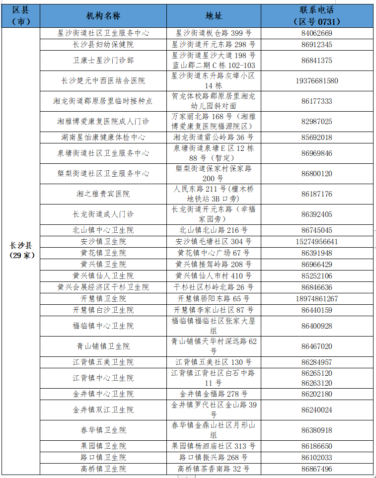
长沙市疾控中心公布了各区县(市)新冠病毒疫苗接种点信息,呼吁尚未接种过新冠病毒疫苗的老年朋友请尽快接种,没有完成加强免疫接种的,在达到间隔期后尽快完成加强免疫接种。
长沙市疾控中心免疫规划科负责人表示,根据疫苗研发工作进展,所有批准附条件上市或紧急使用的疫苗均可用于第二剂次加强免疫。优先考虑序贯加强免疫接种,或采用含奥密克戎毒株或对奥密克戎毒株具有良好交叉免疫的疫苗进行第二剂次加强免疫接种,有关组合如下:

据介绍,新冠病毒疫苗接种对于预防重症、预防死亡有很好的保护效果,老年人等脆弱人群接种新冠病毒疫苗获益明显。日前举行的国务院联防联控机制新闻发布会介绍,根据研究,80岁以上的老年人,如果1剂疫苗都不接种,感染新冠病毒后的死亡风险大概是14.7%;如果接种了1剂疫苗,死亡风险就降到7.16%;如果接种了3剂疫苗,死亡风险就降到1.5%。
高龄老年人即便长期居家、很少外出,在亲属陪伴或走访过程中仍有可能感染。因此,80岁以上老年人也有必要接种新冠病毒疫苗。
如果之前没有接种过新冠病毒疫苗,现在接种也不晚。一般接种疫苗之后能够产生抗体是在一周到两周的时间,但是如果要产生比较高水平的抗体,全程免疫之后大概在4周左右。加强免疫之后产生抗体的时间更快、更短,产生的抗体水平也更高。
老年人接种新冠病毒疫苗是安全的。中国疾控中心对我国已经开展接种的超过34亿剂次、超过13亿人的不良反应监测发现,我国新冠病毒疫苗的不良反应发生率与我们常年接种的其他一些疫苗相当,而且老年人的不良反应发生率还略低于年轻人。
提醒
新冠病毒疫苗的接种禁忌只有四种情况
1.既往接种疫苗时发生过严重的过敏反应,如过敏性休克、喉水肿
2.急性感染性疾病处于发热阶段,暂缓接种
3.严重的慢性疾病处于急性发作期,如肿瘤患者正在进行化疗、出现高血压危象、冠心病患者心梗发作、自身免疫性神经系统疾病处于进展期、癫痫患者处于发作期等,暂缓接种
4.因严重慢性疾病生命已进入终末阶段。免疫系统疾病(或者免疫系统受损)稳定期的人群,可以接种新冠灭活疫苗和重组亚单位疫苗。
全市新冠病毒疫苗接种单位









全媒体记者 李琪 实习生 刘杰 整理 视频 刘文
| 留言与评论(共有 0 条评论) “” |