虽然奥密克戎变异株的致病力和毒力相比原始株和德尔塔等变异株明显减弱,但作为父母尤其是家里有低龄儿童的还是会担忧,如何做好孩子的健康防护准备?如果孩子“阳”了如何处理?
●儿童感染后会有后遗症吗
据西安市人民医院·西安市第四医院儿科主任乔文兴讲,目前为止还没有明确证据表明儿童新冠病毒感染后,会导致严重后遗症。但为应对高烧、腹泻之后可能导致的脱水等,家庭应适量储备退热药和口服补液盐等。应谨遵医嘱并认真阅读药品说明书,虽然不少专家和机构列出了详细对付新冠感染的药物,家长们在使用这些药品的过程中,对于不确定的情况,或者看不懂说明书,务必在用药前先咨询医生。
对于使用中成药,应当辩证服用,建议选择线上问诊指导药物使用。避免多种退热药、中成药一起使用。
在选择给儿童使用复方感冒药、中成药时,应当购买儿童专用药,按照说明书计算小朋友用量,不要为了省事就“儿童用药量减半”。
同时加强日常防护,养成良好卫生习惯:勤洗手、不乱摸、不吃手、不挖鼻孔、不揉眼睛等;规律作息、充足睡眠;合理膳食、加强锻炼;加强亲子沟通和互动,保持和谐家庭氛围,让孩子心情愉悦;减少聚集,尽量不去人员密集、通风不良的场所。如果外出,家长、监护人或者看护人合理规划行程,选择人少、通风良好的地方玩耍。
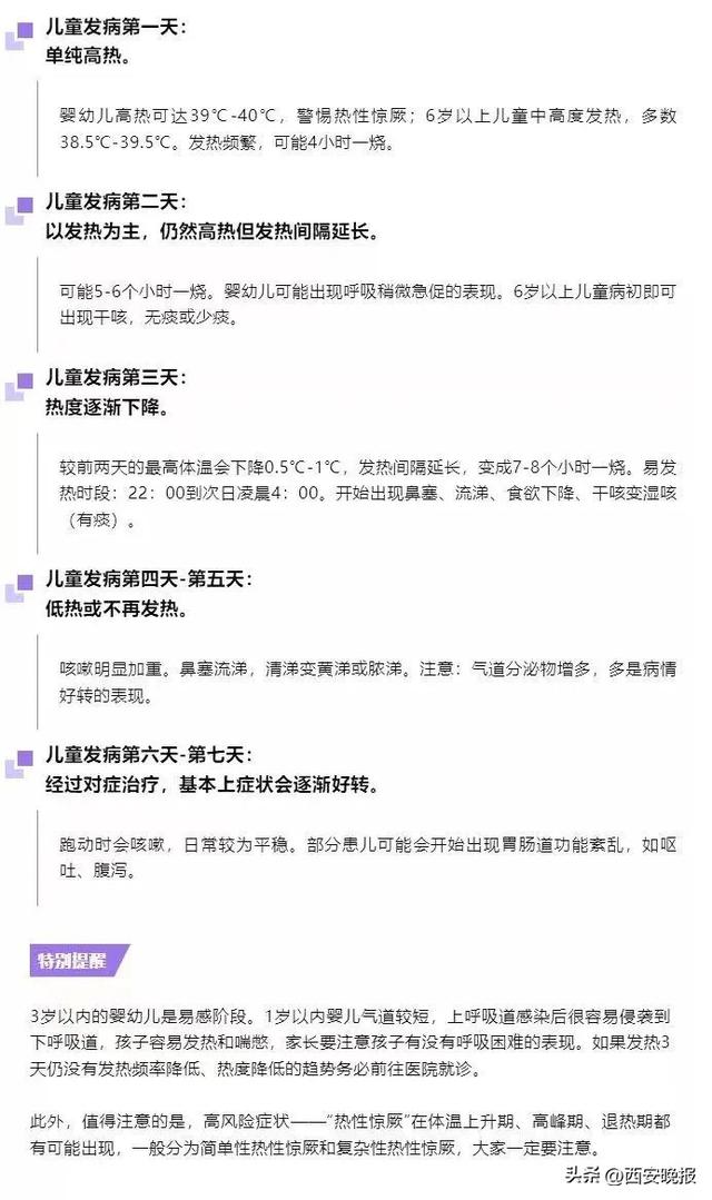
●儿童感染后会出现哪些症状?
乔文兴表示:从临床来看,儿童和成人感染后症状和病程是有明显差异的,整体来说就是发病快、但少有肺炎。


儿童大多数是轻症,在治疗上以对症治疗为主,如退热处理、补液等。大部分患儿很快就可以恢复,家长不必过于担心,根据具体情况对症治疗即可。对于无症状或症状较轻的儿童,注意休息、清淡饮食,通常不用特殊治疗,几日后即可恢复。
除此之外,3岁以下婴幼儿还应密切注意孩子的精神状态和反应,当出现哭闹不止、拒奶等现象,考虑及时就医。
●儿童出现哪些症状需立刻就医?
① 持续或反复发热超过72小时;
② 精神不振,发热时伴有新发皮疹;
③ 发热伴尿量减少,甚至出现抽搐;
④ 出现反复呕吐,尤其是有喷射性呕吐的现象;
⑤ 存在基础疾病如心脏病、血液系统疾病以及免疫系统疾病等;
⑥ 小于3个月的孩子,一旦出现发热的症状应及时就诊。
●带孩子去发热门诊就诊应注意什么?
乔文兴提醒,佩戴好口罩,家长最好选择佩戴N95口罩。尽量少接触公共物品,一旦接触应该及时通过酒精棉片擦手或者通过消毒凝胶快速洗手。就诊回家后,应该先正确洗手,再换掉外出衣物清洗。
●3岁以内婴幼儿如何用药?
乔文兴说,目前新冠疫苗还未覆盖3岁以内的婴幼儿,但婴幼儿暴露感染风险相对较低,症状较轻,家长做好以下几点:
发热是孩子感染或者应激状态下,体内的一种正常生理反应。我国尚无批准用于低龄儿童的抗新冠病毒药物,主要是对症治疗。当孩子体温超过38.5℃或之前有过抽搐史的,应及时给予退烧药物治疗,给药时应根据孩子年龄和体重掌握剂量。
如果是六个月以上的孩子,可以选择布洛芬或者对乙酰氨基酚,二者任选其一;
如果是两个月以上且六个月以下的孩子,只能选择对乙酰氨基酚。布洛芬和对乙酰氨基酚4—6小时用药一次,24小时内不应超过四次。
退热药物主要是缓解儿童症状,减少不适感,因此当孩子体温稳定并低于38.5℃后可以不使用退热药(有热性惊厥史患儿低于38℃),但仍应随时注意孩子体温和精神状态,以免病情反复。
易发生重症的高危人群包括先天性心脏病、慢性肺疾病、神经系统疾病、重度营养不良、肿瘤、肥胖、糖尿病或遗传性疾病、免疫缺陷者或长期使用免疫抑制剂、早产儿或新生儿等,家长应提高警惕。当孩子3—5天持续高热不退,呼吸急促、精神萎靡、持续胸闷或胸痛或者病情加重时,应及时就医。
特别提醒家长朋友,对于抗菌药物的使用要慎而有慎,抗菌药物用于治疗细菌性感染,无抗病毒效果,只有在合并细菌感染时才会使用,应在医生的指导下用药,家长不要自行决定。
西安报业全媒体记者 王超 张黎娜
| 留言与评论(共有 0 条评论) “” |