潘粤明因代言保健品违法被罚没51.6万元,明星是时候集体学学法了

极目新闻评论员 屈旌

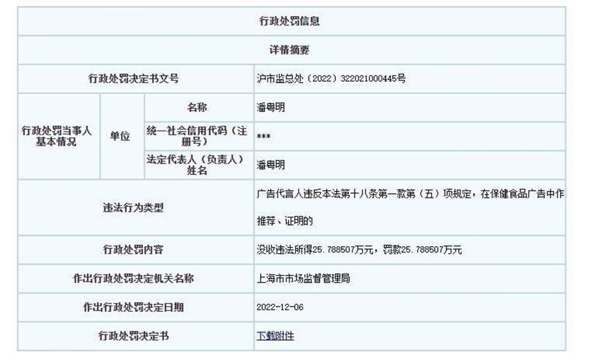
据天眼查App显示,近日,潘粤明及上海东铪商贸有限公司因违反广告法规定发布保健食品广告,分别被上海市市场监督管理局罚款约25.8万元、112万元,同时潘粤明还被没收违法所得约25.8万元。(据12月19日上游新闻)

相关处罚详情(天眼查截图)

因演技出色,性格亲和而一向路人缘极好的潘粤明,居然也会栽在广告代言上,着实令人有些惊讶,而从披露的处罚详情来看,他这个跟头栽得不小。他去年3月替某饮品拍摄了视频和图片用于商业推广,但是该饮品属于保健食品,而《广告法》明确规定,保健食品广告不得利用广告代言人作推荐、证明,所以,都不用管广告内容是什么,潘粤明接拍这一广告的行为,本身就已经是违法行为,受到法律惩处,也是为自己的行为付出代价。

之所以对于保健食品的广告有此特别规定,也体现了法律加强这一领域监管的决心。保健品曾是明星代言乱象的重灾区,为了提升销量,很多厂家乱找明星站台、代言,不少是未经验证就开始吹牛,虚假、夸大宣传,混淆保健品和药物的功效,严重欺骗和误导消费者。

保健品的功效本身就存在因人而异的情况,很多都需要长期使用才知道有没有用,要求明星以有效途径对其功效进行核实,难以验证和监管,所以,为了清理乱象,避免公众被明星光环所迷惑,遭受不必要的损失,索性就把“口子”给扎上了。

路人或许会觉得很好奇,明星应该不缺钱,就算要接广告,也可以接点合法的、安全的活儿,为什么非要来踩这个雷区?一方面,可能明星确实不懂法,不但明星本人不懂法,其经纪团队可能也不懂,觉得既然有人来找,说明这活儿就能做,稀里糊涂地就接了;另一方面,明星可能也知道,接这种广告有违法风险,但心存侥幸,觉得自己只是拍个照、拍个视频,也不用对产品负太多责任,说到底,还是对法律缺乏认知和敬畏。

图片来源:潘粤明微博

事实上,近年来,明星广告代言翻车后被追责的案例越来越多。造成消费者权益损害的虚假广告,代言人承担连带责任,已成为不争的法律常识,也是民心所向,各方都不能再心怀侥幸。2022年10月31日,市场监管总局等七部门联合印发《关于进一步规范明星广告代言活动的指导意见》,也再一次明确,医疗、药品、医疗器械、保健食品和特殊医学用途配方食品是明星代言的禁区,明星不得为其进行广告代言。很显然,就是为了改变违规代言、“擦边球”行为屡禁不止的状况,让商家、明星及经纪团队提高法律意识,严守法律法规,切勿触碰法律的红线。

商业代言是明星收入的重要来源,也是明星经常会进行的商业活动之一,如果明星代言屡屡“翻车”触法,不但破坏了市场秩序,对于社会风气也是不良的引导。所以,明星既然要吃这碗饭,就应该集体好好地学习一下相关法律,不要也不能再以“不知情”“不懂法”为由推卸责任,要代言推广,就要尽到事前把关、亲自验证的责任,更要有担责的底气和勇气。坦坦荡荡、清清白白地做代言,才对得起粉丝的喜爱、消费者的信任,也是对自身形象和艺术生命的一种保护。

发表评论
留言与评论(共有 0 条评论) “”
   
验证码:

相关文章

推荐文章