川观新闻记者 徐莉莎
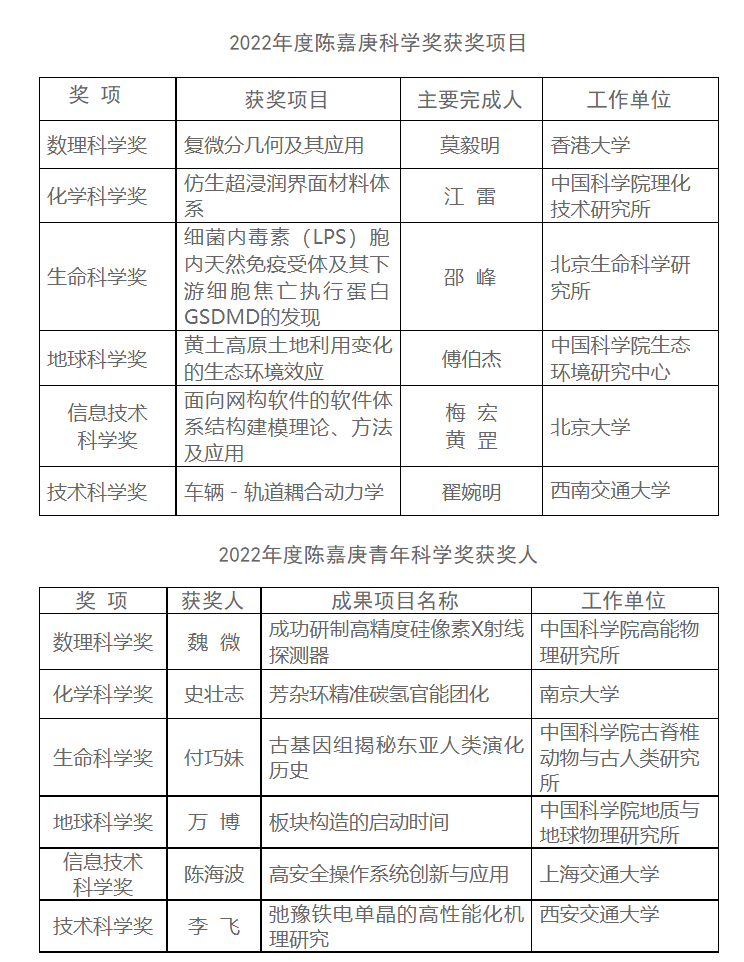
近日,陈嘉庚科学奖基金会公布了2022年度陈嘉庚科学奖获奖项目和陈嘉庚青年科学奖获奖人名单。“复微分几何及其应用”等6个项目获2022年度陈嘉庚科学奖,中国科学院高能物理研究所(中科院高能所)研究员魏微等6人获2022年度陈嘉庚青年科学奖。
其中,中国科学院院士、西南交通大学首席教授翟婉明的车辆-轨道耦合动力学获得2022年度陈嘉庚科学奖的技术科学奖。
翟婉明:
中国科学院院士,美国国家工程院(外籍)院士,西南交通大学首席教授、校学术委员会主任,兼任国务院学位委员会交通运输工程学科评议组召集人。主要从事轨道交通工程动力学研究,开拓了铁路大系统动力学研究新领域。

中国科学院院士、西南交通大学首席教授 翟婉明 图片来源:陈嘉庚科学奖基金会
获奖项目:
车辆-轨道耦合动力学
列车在轨道结构上行驶,构成了一个相互作用、相互依存的动力学系统。长期以来,由于移动车辆与固定轨道之间动态相互作用的复杂性以及跨学科原因,车辆和轨道一直被分离成两个相对独立的子系统加以研究,形成了经典的车辆动力学、轨道动力学理论体系,存在固有的局限性,难以解决现代铁路客运高速化、货运重载化导致的日益突出的车辆与轨道动态相互作用安全问题。
为此,翟婉明通过建立轮轨空间动态耦合模型,将车辆子系统与轨道子系统耦合为一个相互作用的整体大系统,跨学科创立了车辆-轨道耦合动力学全新理论体系,包括学术思想、理论模型、求解方法、仿真方法和试验方法,核心模型和算法被称为“翟模型”“翟方法”并得到广泛采用。基于该理论,提出了机车车辆与线路动力性能最佳匹配设计原理和方法,并率领团队研发了与之配套的仿真分析软件和试验评估系统。大量现场试验和工程实践充分证明了其科学性与实用性。该理论结束了长期以来将车辆动力学、轨道动力学割裂开来研究的历史,目前已成为国内外轨道交通动力学研究的基本方法,被广泛应用于我国高速、重载铁路工程领域,有力地支撑了铁路现代化发展。

2022年度陈嘉庚科学奖获奖项目和陈嘉庚青年科学奖获奖人名单 来源:陈嘉庚科学奖基金会
陈嘉庚科学奖是以对我国科教事业发展作出杰出贡献的著名爱国侨领陈嘉庚先生的名字命名的科学奖,陈嘉庚科学奖共设6个奖项,每两年评选一次。每个奖项奖金100万元人民币,同时颁发金质奖章和证书。
陈嘉庚科学奖基金会是由中国科学院和中国银行出资设立的非营利的全国性基金会。基金会成立之初设立陈嘉庚科学奖,奖励近期在中国做出的重大原创性科学技术成果。2010年,基金会设立陈嘉庚青年科学奖,奖励在中国独立做出重要原创性科学技术成果的、40周岁以下的青年科技人才。
(本文涉及的人物介绍及照片及基金会的介绍均由陈嘉庚科学奖基金会提供)
| 留言与评论(共有 0 条评论) “” |