昨日(12月21日)深圳发布通知:即日起,深圳药店拆零销售退热药、抗原检测试剂。
同日,广东珠海也发布通知:即日起,将定点、限量、限价为市民提供抗原试剂。

深圳市市场监督管理局关于对退热药、
抗原检测试剂实行拆零销售措施等事宜的通知
各有关单位:
近期,深圳市疫情防控药械特别是退热药、抗原检测试剂需求量剧增。为缓解市民买药难题,最大限度满足患者的用药需求,保障市民用药用械安全,现就退热药品和抗原检测试剂拆零销售等有关事项通知如下:
一、对含布洛芬、对乙酰氨基酚、双氯芬酸钠的单方和复方口服制剂等退热药品和抗原检测试剂实行拆零销售。顾客单人单次购买以上退热药品不超过3天的用药量(液体制剂单人单次只能购买1瓶),购买抗原检测试剂不超过5人份。顾客须凭身份证购买;零售药店须对购买者进行实名登记,按GSP要求采取措施避免拆零药械受到污染,并建立拆零台账,原包装要妥善保存。
二、零售药店要做好服务疏导工作,尽力满足患者用药合理需求,把药品资源留给真正需要的人;要积极引导顾客理性购买防疫药品,不盲目“囤药”;要按照GSP的要求指导顾客严格按照药品说明书或医嘱使用拆零药品,切勿盲目服药、叠加用药,以免造成不良后果。
三、全市药品经营企业要积极组织争取货源,全力保障市场药品供应;要严格按照GSP规定开展药品经营活动,确保药品质量安全;严禁出现囤积药品、哄抬物价、捆绑销售等不法行为。
特此通知。
深圳市市场监督管理局
2022年12月21日
广东珠海:301家零售药店陆续提供抗原试剂,定点、限量、限价销售
针对近期新冠病毒感染人数增加、用药需求激增等情况,根据市疫情防控工作部署,珠海市市场监督管理局加强防疫物资生产调度,抓好疫情防控措施的优化调整。经与抗原试剂生产企业珠海丽珠试剂股份有限公司和市场供应渠道的沟通合作,自12月21日起,全市301家零售药店将陆续为市民供应新冠病毒抗原检测试剂,实现定点、限量、限价销售。保供药店后续将根据实际情况动态调整并更新。

珠海丽珠试剂股份有限公司生产包装车间△ 程霖 摄。图源:珠海发布
购买须知 :每人7日内限购3人份,全市统一零售价格为每人份5元
市民凭身份证即可线下购买新冠病毒抗原检测试剂,不限珠海本地、港澳同胞、外地来珠工作人员。每人购买量7日内不超过3人份,每人份全市统一零售价格为5元,零售药店销售时将使用智慧市场监管小程序进行实名登记,购买超量将予以提示。
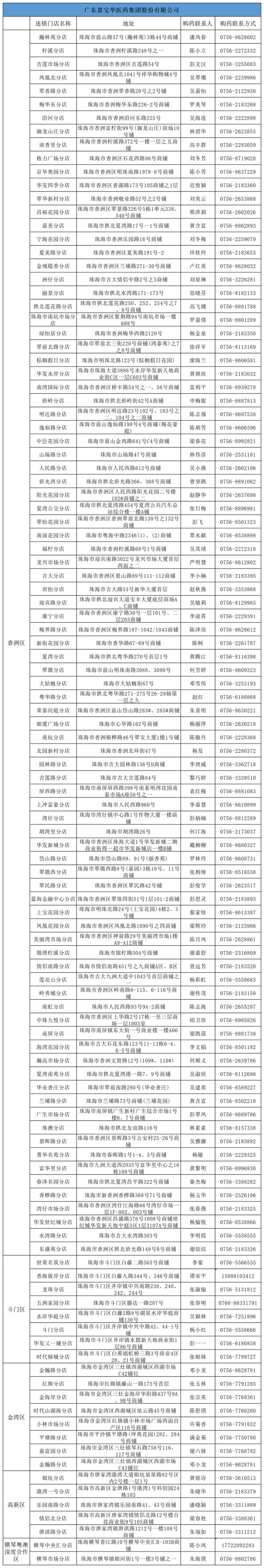
保供药店名单
↓↓

此前,广东珠海已宣布:自12月20日起,在市内约500多家零售药店持续供应退热类药品作拆零销售,这些药品在销售上将按照“定点、限量、拆零、限价”原则。
来源:南方都市报、深圳大件事、N视频综合深圳市市场监督管理局、珠海发布
| 留言与评论(共有 0 条评论) “” |