速转!江西省二级及以上发热门诊设置情况一览表来了

为保障人民群众的身体健康,方便群众就医,现将江西省二级及以上发热门诊设置情况汇总,后续有新增将及时更新。

居民如有发热症状,确需到医疗机构就诊的,可按就近原则到各发热门诊就诊。

南昌市

九江市

景德镇市

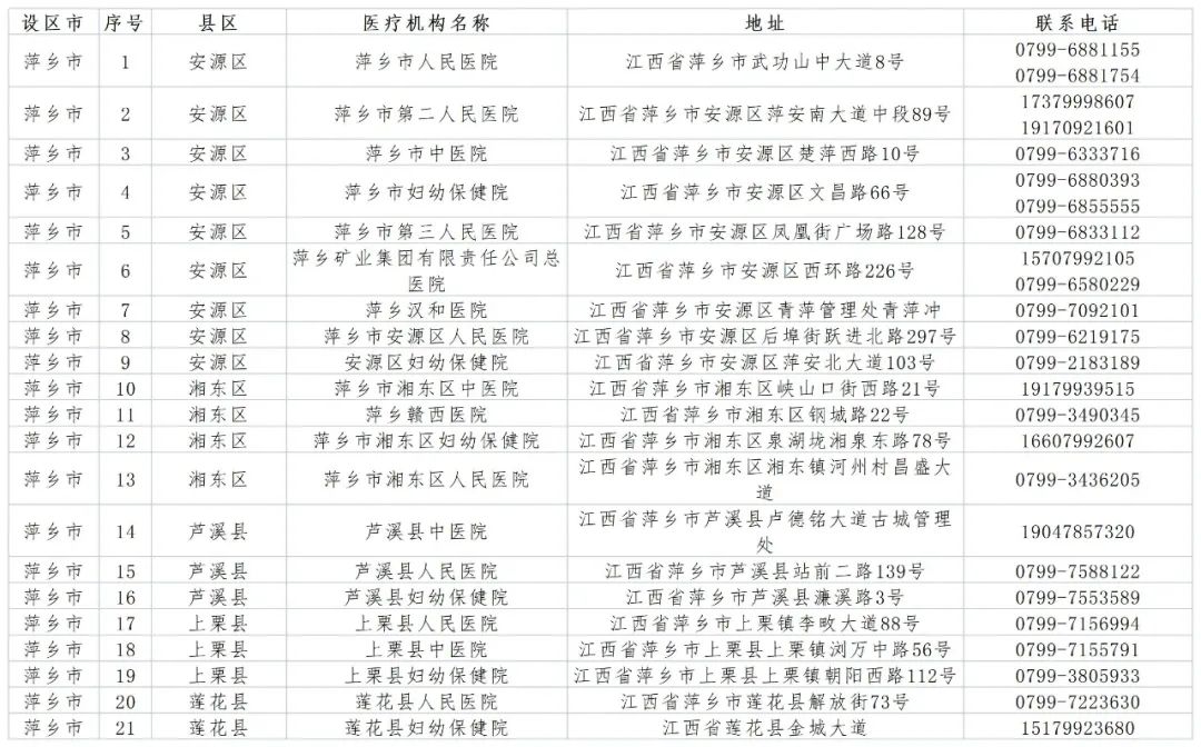
萍乡市

新余市

鹰潭市

赣州市

宜春市

上饶市

吉安市

抚州市

赣江新区

发表评论
留言与评论(共有 0 条评论) “”
   
验证码:

相关文章

推荐文章