

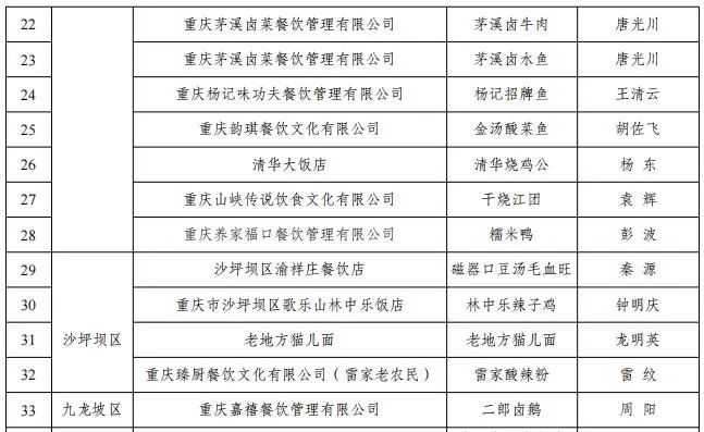
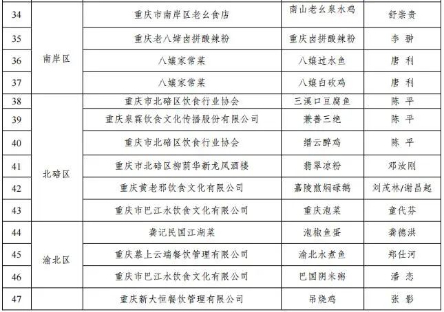
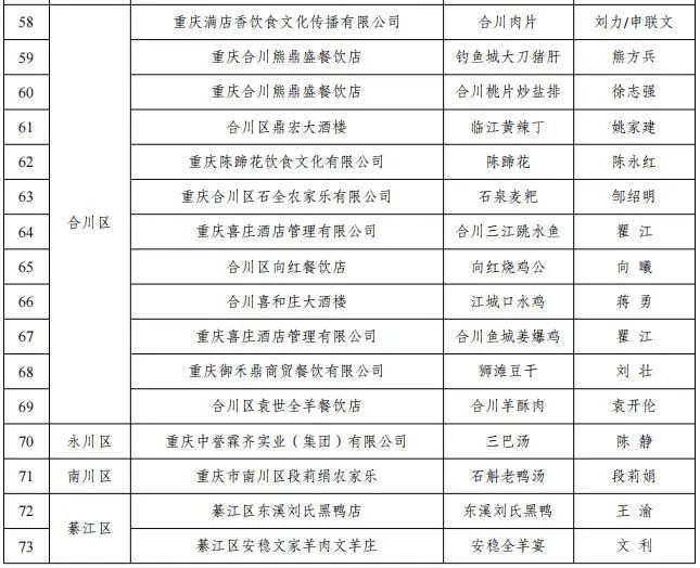
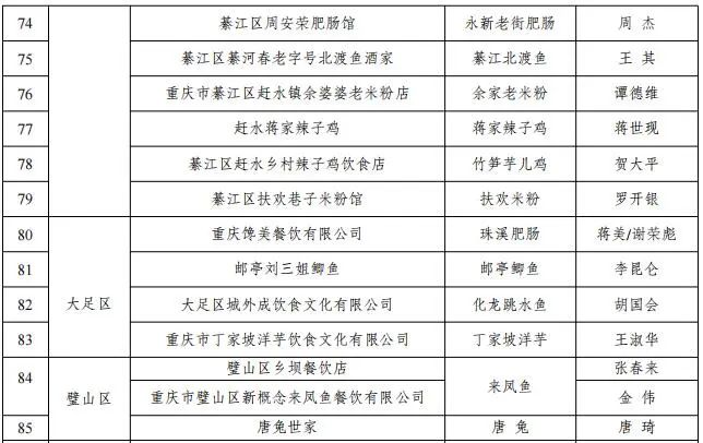
12月23日,以“弘扬重庆美食文化、建设国际美食名城”为主题的2022重庆地标菜授牌大会举行。会上,145道首批重庆地标菜出炉。
重庆地标菜,也称重庆地标美食,即重庆地理标志性菜品。自今年评选启动以来,重庆先后制定了《重庆地标菜质量技术规范》团体标准、《重庆地标菜质量技术规范实施细则》、《重庆地标菜评审工作管理办法》。

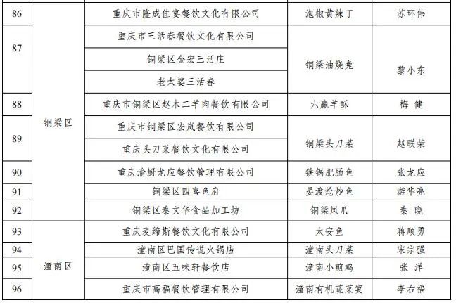
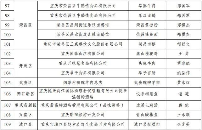
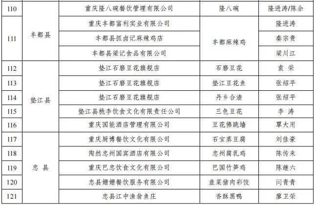
通过对菜品命名、饮食文化、原料调料、技法风味、安全卫生、菜品质量、经济价值等综合考量,由重庆餐饮界知名专家、大师和高校教授组成的专家评委代表、媒体评委代表、大众评委代表和市、区县商务委代表进行评审,最终在全市38个区县评选出145道首批“重庆地标菜”。
首批“重庆地标菜”普遍具有着广泛地知名度、美誉度和影响力。譬如,万州大格格、黔江鸡杂、乌江榨菜鱼、茅溪卤水鱼、李子坝梁山鸡、重庆鸳鸯火锅、铁山坪花椒鸡、三溪口豆腐鱼、渝北水煮鱼、合川肉片、邮亭鲫鱼、来凤鱼、荣昌卤鹅、丰都麻辣鸡、巫山纸包鱼、武隆碗碗羊肉等。

首批重庆地标菜集体“出道”,也引起业内关注。“城市需要记忆,佳肴需要出处。”老四川酒楼董事长毛新宇看来,重庆地标菜的打造在全国餐饮界属先例,能够更好地向全国、全世界展示重庆的美食名片,更快带动重庆各区县农商文旅业融合发展。

为打造“重庆地标菜”这一公共品牌,推动国际美食名城建设, 重庆美食文化发展研究会会长、重庆地标菜专业委员会主任王伟介绍,接下来,重庆将深度挖掘各区县美食文化,促进重庆美食与传统文化、民俗文化、中华饮食文化相融合;完善、修订、优化重庆地标菜标准体系,树立“重庆地标菜”品牌形象;强化重庆地标菜产业人才培训,推动建设重庆地标菜美食城、重庆地标菜产业园。












上游新闻记者 郭欣欣 图片来源 建设国际美食名城 编辑 向家庆 责编 戴宇 审核 廖爽

| 留言与评论(共有 0 条评论) “” |