
2021年6月,我国通过了世卫组织的“消除疟疾”认证,正式成为无疟国家。但由于人员跨境流动,每年仍有一定数量的疟疾病例输入,并时有重症和死亡病例发生。
2022年12月7日,国务院应对新型冠状病毒肺炎疫情联防联控机制综合组发布了《关于进一步优化落实新冠肺炎疫情防控措施的通知》。随着新冠肺炎防控策略和措施的进一步优化,且春节将近,国外劳务人员集中返回,可能会导致输入性疟疾病例数增加。疟疾和新冠肺炎症状相似,若出现漏诊或误诊,可能危及生命。
如果您有境外疟疾流行区域旅居史,一旦出现发冷、发热、胃肠道反应等不适症状一定要及时到医疗机构就诊,就医途中做好个人防护,佩戴口罩,向医务人员主动告知出国史,提醒医务人员筛查疟疾。
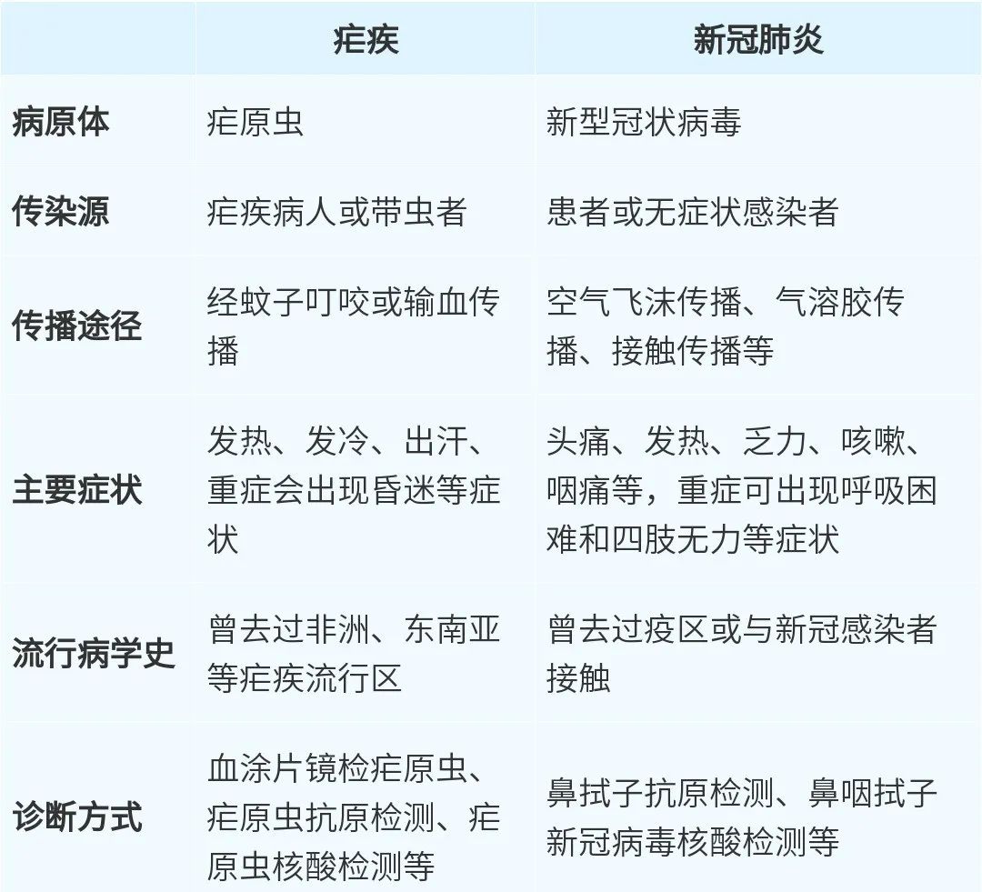
● 如何区分疟疾和新冠肺炎?

● 疟疾流行区在哪里?
根据WHO公布的数据,截至2021年全球范围内有84个疟疾流行国家。
| 留言与评论(共有 0 条评论) “” |