如果突然发现自己“阳”了
又不具备“一家一户”的居家隔离条件
怎样实现自我隔离、保护家人呢?
近日,上海多家酒店表示:
可接待阳性感染者
有酒店还推出了“隔离套餐”:
3晚套餐价1300元
含早晚餐+鲜榨果汁(回顾)
但不少网友还是希望:
最后能有官方的隔离场所



别急!
官方的“阳性隔离关爱套餐”来了
轻症和无症状可自愿申请
↓
地点就在上海市区
据上海徐汇,徐汇区推出“阳性隔离关爱套餐”,就在龙吴路1800号西岸滨江营地的“新冠病毒阳性感染者临时居住点”,轻症和无症状感染者可以自愿申请入住。


配备专门的医务人员
还有后勤保障等工作人员
据了解,临时居住点配备了专门的医务人员,实施规范化管理,感染者的健康有保障。
临时居住点选派的都是有集中隔离点工作经验或方舱工作经验、具有慢病管理及一定急救处置能力的医务人员。每个点位配备一名医生、一名护士。一旦感染者有发热、咳嗽、呼吸困难等不适,医务人员会第一时间提供针对性健康指导和健康科普。如有就医需求,原则上感染者自行就医,必要时临时居住点会帮忙联系区转运专班,安排闭环转运。
此外,还有信息联络、清洁消毒、安全保障、后勤保障等方面的工作人员,共同保障临时居住点的日常运维,为感染者提供一个安全、安心的居住环境。

住宿费150元每天每间每间可住2-3人
有空调、可洗澡
居住点正式运营后,部分自愿入住的感染者的住宿费为150元每天每间,每间可住2-3人;餐饮费为每人每天100元,包括早、中、晚三餐。
上海徐汇
,赞 672
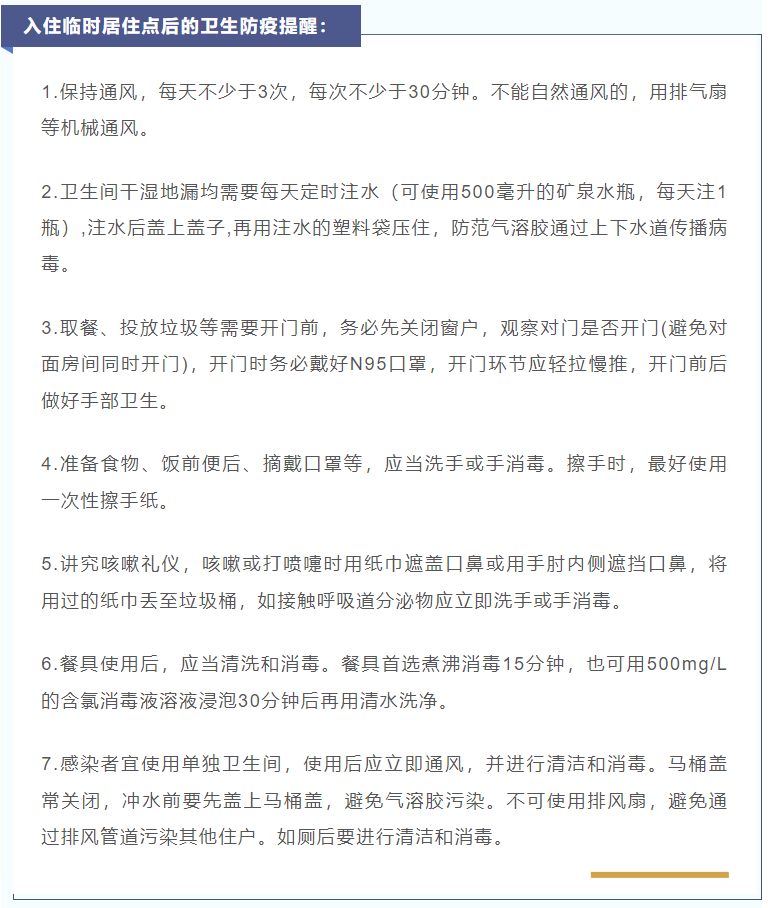
入住卫生防疫提醒
↓

除了提供临时居住点外
为了缓解就医难、买药难
社区基层也动足脑筋
发热门诊电子地图来了
哪个治疗点相对空闲一键可查↓
据上海宝山,宝山区23日上线了发热门诊电子地图。居民通过手机就可以一键查询发热门诊点位地址、开诊时间、联系电话、忙闲状态等信息,有助于缓解二三级医院发热门诊的压力,也为保障重症患者及时救治留出通道。
“诊疗点的忙闲情况是根据后台显示的接诊量与日常接诊量进行对比来判断,如果接诊量低于常规门诊量,说明这个点位相对空闲。同时,每个社区都会有一位点位长,及时报送点位的接诊情况。”宝山区友谊街道社区卫生服务中心主任郁海东说,过去我们给居民提供的就诊指南是纸质的,不能实时反映接诊情况,而发热门诊电子地图可以有效减少大家排队等候的时间。
查询方式↓
打开“上海宝山”微信公众号
在底部菜单栏中找到“发热门诊”

点击进入后
搜索需要查询的位置
即可查看周边发热门诊详情

捐出400粒退烧药
松江社区里涌现出一批热心人
↓
连日来,受新冠疫情、冬季呼吸道疾病高发等影响,松江区出现了退烧、止咳、抗病毒等药品及抗原试剂盒供不应求的情况。
面对这种情况,松江九里亭街道、小昆山镇等街镇社区纷纷行动起来,在社区党组织鼓励下,居民们将自己多余药捐给需要的人,形成了“共享药箱”“线上用药指导”等互助方式。这些暖心善举,也收获了群众的点赞。
日前,一则微信消息,让九里亭街道亭汇居民区党总支书记汤肖燕倍感温暖。信息来自亭汇居民区居民吴经纬,他表示自己采购了一批退烧药品,想捐赠给居民区有需要的家庭。这一温暖的举动,为亭汇居民区很多家庭解决燃眉之急。
据了解,吴经纬一直是亭汇居民区的热心人,在年初早早加入亭汇居民区楼组长微信群,且以志愿者的身份多次在社区帮忙。

前一段时间,吴经纬为预防亲友感冒发烧,提前购买了一大批退烧类药品。当他居民区楼组长群内看到,居民区党总支书记汤肖燕询问谁有多余的药品可以拿出来给有需要的家庭应急时,他立刻通过微信联系了汤肖燕,表示自己这里有。
得知这一消息的汤肖燕立刻组织居委会工作人员和楼组长们,对居民区各家的药品需求进行排摸统计,尤其是居委会登记在案的80岁以上、独居、有基础疾病的老人们,以及居民区其他重点人群。居委会挨个打电话,询问这些居民的身体状况以及家中药品储备情况,最终确定了首批16户有退热药品需求的老年居民。
晚上,吴经纬给亭汇居委会送来了200粒布洛芬、200粒对乙酰氨基酚。居委会根据排摸的情况,将药品按每人4片进行拆分重组。
考虑到部分老年居民不擅长使用智能设备,且居民区热线高峰时段可能占线,汤肖燕还在每袋药中放上一张写有辖区家庭医生电话号码的纸条,并嘱咐老人们用药前可以拨打家庭医生电话,按医嘱服用。
家里慢性病药告急?
特殊时期,闵行这个地方
抽调人手推出“无接触配药”
↓
“听邻居说今天医务室重开了,所以特地过来配点药。”早上8点,在闵行区新虹社区卫生服务中心茂盛服务站门口,家住附近的孙阿姨早早地准备好了医保卡、病历卡,交给医生。
茂盛花苑社区的居民习惯把家门口的社区卫生服务中心叫作“医务室”。之前,每周社区卫生服务中心会安排一名医生、两名护士来茂盛服务站,为居民测量血压、看诊配药,再加一名居委工作人员和两名志愿者协助医务人员。
“一天挂号配药在140到200位居民,医生从早忙到晚,中午只能啃面包。”沙茂居民区党总支书记、居委主任刘俞倩告诉记者,事实上,在前段时间,社区医生都适当加大慢性病配药量,让老年人减少来社区卫生服务中心的次数。
但刘俞倩还是担心出现大排长队的情况,于是他把开诊提示发了朋友圈:采取无接触配药模式 ,按先来后到顺序发放就诊号码,请居民带好医保卡、病历卡及所需药物盒或者写下药物名称,放在一个能装下所需药品的购物袋内,同时“建议没有急切配药需求的居民不要来医务室”。

到8点20分,有20位居民挂号,让刘俞倩稍微松了口气,“居委干部基本‘阳了’,我昨天开始住在居委,还好没排长队,不然真忙不过来”。
“现在发热的人蛮多的,医务人员也不例外,这造成人手紧张,压力也非常大。但有一些居民,包括阳性感染居民,家中高血压、糖尿病等慢性病的药不够了。我们这么做,是让他们不出小区就可以通过医务室配药,缓解症状,减少风险。希望大家一起共渡难关。”坐诊的家庭医生陆荣华说。
刚配完药的居老伯感到安心又暖心,他告诉记者:“我患有高血压的老毛病,家里剩下药量不多了,得知医务室开门了就过来配点药,这下心里就踏实了。”
一直热心社区公益活动的志愿者徐美英、卢凤鸾,从早上开始就一刻不停忙着给居民挂号,配合医务人员工作。她们说,特殊时期,能为居民做力所能及的事情十分开心,希望大家保护好自己,都健健康康的。

民生无小事,对于家门口的健康服务,老年人有需求,就要尽量满足。“考虑到目前医务人员紧张,像今天的医务人员就是社区卫生中心临时安排调换,对沙茂医务室药物存放位置不熟悉,可能会影响配药拿药速度,也希望居民理解。”刘俞倩说,新虹社区卫生服务中心茂盛服务站附近有沙申新村、茂盛花苑等小区,总人口数约6000人,其中60岁以上的老人近2000人,高血压、糖尿病、脑梗患者较多,“不过,建议没有急切配药需求的居民不要来医务室,后续如有需要会及时和新虹街道相关部门进行对接并安排开诊”。
此外,记者还了解到,“闵行捷医”服务系统已推出便民就医配药新功能,全区14家社区卫生服务中心已上线该功能。“便民就医配药” 支持初诊,不要求有线下就诊记录,支持医保结算,近期药物配送免快递费,让患者在线上享受和线下一致的配药服务,在疫情特殊时期更好地满足患者的配药需求。
本文综合自:上海徐汇、上观新闻、上海宝山等
相关作者:杨宜修 李成东 李谆谆 李天蔚 黄勇娣 毛海萍等
微信编辑:皮小姐
校对:cp
感染后怎么办?实用信息收藏备用
健康咨询热线居家用药指南线上配药
阳性结束居家隔离条件哪些情况要送医
轻症可去社区医院退烧药怎么吃
上海发热诊间名单
各医院儿科服务指南
肿瘤病人阳了去哪里看
加强免疫接种指南
老年人新冠疫苗怎么打
补充维C勿过量勿过量饮水14个新冠食谱

| 留言与评论(共有 0 条评论) “” |