“阳性感染者”可联系他们!武汉市青山区建起119支团队,服务社区(村)重点人员

极目新闻记者 林楚晗

通讯员 孙振东

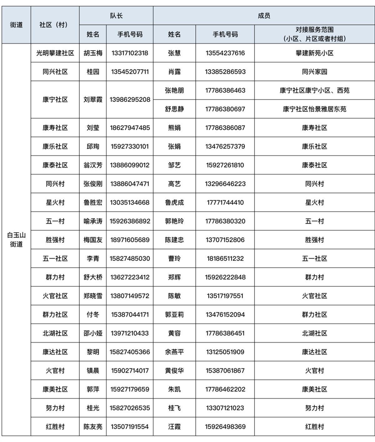
12月25日,极目新闻记者从武汉市青山区民政局了解到,为做好社区(村)重点人员健康服务工作,青山区新冠肺炎疫情防控指挥部社区(村湾)防控服务组公布119支社区(村)重点人员健康服务团队的名单和联系方式。

青山区新冠肺炎疫情防控指挥部社区(村湾)防控服务组提示:请重点人员核酸(抗原)检测阳性后,主动联系社区(村)健康联络员、重点人员健康服务团队,向街道社区卫生服务中心(乡镇卫生院)、社区(村)“双报备”。

社区(村)重点人员健康服务团队将主要为独居老人、孕产妇、残疾人、行动不便人员、血透患者、精神障碍患者、慢性病患者等重点人员提供就医便利,协助街道社区卫生服务中心(乡镇卫生院)做好重点人员购药、送药、转诊就医等服务。

红钢城街道

新沟桥街道

红卫路街道

冶金街道

钢花城街道

工人村街道

青山镇街道

武东街道

白玉山街道

八吉府街道

钢都花园街道

发表评论
留言与评论(共有 0 条评论) “”
   
验证码:

相关文章

推荐文章