

新冠病毒奥密克戎变异株,相较于新冠病毒原始毒株的致病力和毒力都已大幅降低,大部分感染者多表现为轻症或无症状。但对于一些特殊人群包括老年人、婴幼儿、有基础性疾病和未接种疫苗的人群来说,仍有可能会出现一定比例的重症。
感染新冠后的临床表现以发热、干咳、乏力为主。部分患者可以鼻塞、 流涕、咽痛、嗅觉味觉减退或丧失、结膜炎、肌痛和腹泻等为主要表现。
重点人群感染新冠后居家用药指引
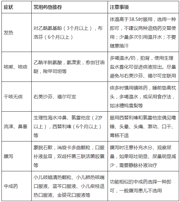
老年人篇01.老年人发热可选用哪些退热药?对于一般无基础疾病的老年人,较为安全的退热药包括对乙酰氨基酚、布洛芬、洛索洛芬等退热药,选择一种即可。如果有严重基础疾病如重度肝肾功能不全退热药的选择建议咨询医务人员。此外老年人在使用退热药大量出汗后要注意血压的监测。
高热超过3天不退者,可使用安宫牛黄丸,具体剂量为每次0.5丸,每天2-4次。
02.老年人出现感冒等相关症状,选择什么药物治疗?新冠感染与普通感冒或流感的部分症状有相似之处,一些抗过敏药物可有效缓解流涕的症状,比如氯苯那敏、氯雷他定、西替利嗪等,但这类药物部分可能引起嗜睡的药物不良反应,在服药期间需格外注意预防跌倒。
关于老年人新型冠状病毒感染轻型对症治疗可以选择的药物详见下表:

(1)老年人应尽量减少用药种类,尽量避免多种药物同时使用,特别是避免多种同一作用中成药同时服用。
(2)对于合并基础疾病的老年患者建议一定要加强基础疾病的管理,改善睡眠质量。
(3)服药后加强观察和监测,清淡饮食。若老年患者症状加重不能控制时,应及时到医院就诊。
(4)老年患者在发热、乏力时尽量卧床休息,预防跌倒。
儿童篇01.儿童发热可选用哪些退热药?2个月之内的婴儿,不推荐使用退热药;3个月以上婴儿,体温&38.5 ℃以上的,推荐使用对乙酰氨基酚,6个月以上婴幼儿可选用对乙酰氨基酚或布洛芬退热,单用一种即可,不要与含有退热成分的复方感冒药合用,也不要与清热解毒的中成药或冲剂合用。下面是对乙酰氨基酚和布洛芬的用法及注意事项。
(1)对乙酰氨基酚
对乙酰氨基酚常用于儿童退烧,有对乙酰氨基酚混悬滴剂和对乙酰氨基酚混悬液2种剂型。对乙酰氨基酚用量为每次10-15mg/kg,两次用药需间隔至少4-6个小时,24小时内不超过4次。每日最大剂量不超2.0g或2岁以下60mg/kg/d,2-12岁75mg/kg/d(以两者中较低剂量为准)。大于6岁的儿童可选用乙酰氨基酚片剂退热。蚕豆病(G6PD缺乏)应慎用对乙酰氨基酚退烧。
(2)布洛芬
布洛芬常用于儿童退烧有布洛芬混悬滴剂和布洛芬混悬液2种剂型,布洛芬用量为每次5-10mg/kg,两次用药需间隔至少6-8个小时,24小时内不超过4次。每日最大剂量不超40mg/kg或1.2g(以两者中较低剂量为准)。&12岁的儿童可选用布洛芬片剂退热。蚕豆病人发烧可用布洛芬退烧。
02.儿童可以两种退烧药交替使用吗?使用退热药的主要目的是减轻发热所导致的不适,并不能让体温降至正常,也不能单纯以发热程度来判断疾病严重程度。不建议两种退热药交替使用,也不建议同时服用两种退热药,小儿肝肾功能未发育完全,服药不当可能会增加孩子的肝肾负担,造成不良反应。
03.儿童发热何时考虑去医院?如在家中采用物理降温和服用退烧药仍无法控制体温,应及时去医院就诊。3个月以内的婴儿出现发热眼神不灵活、烦躁、吃奶差、哭声无力、鼻翼煽动等,都应及时就医。
如果婴幼儿有持续高热、伴有精神差、呼吸增快、呼吸时胸骨上凹陷或四肢冷、皮肤有紫绀或者花斑者;或者患儿呕吐剧烈、腹泻、尿少等都是需要立即去医院就诊的危急情况。新冠患儿高热时容易发生抽搐,所有发生抽搐的孩子都需要去医院就诊。
04.儿童出现感冒等相关症状,选择什么药物治疗?如有咳嗽症状,婴幼儿可以多吃一些母乳或多喝水,如果家中环境干燥可以开加湿器,通过增加液体摄入稀释痰液,缓解咳嗽。婴幼儿咳嗽时,不建议应用镇咳药物,因为咳嗽的动作可以排出呼吸道的分泌物,避免气道内痰液积聚。如果有家用雾化吸入仪器,可以雾化解痉、抗过敏、祛痰药物止咳祛痰。如咳嗽比较严重、气促,建议就医,在医生的指导下使用止咳祛痰类药物。
关于儿童出现相关症状有哪些药物选择,如下表所示:

注意事项:以上药物用法、用量应根据药品说明书规定(不同剂型、厂家可能限定的年龄范围不同)或咨询医生、药师后确定。
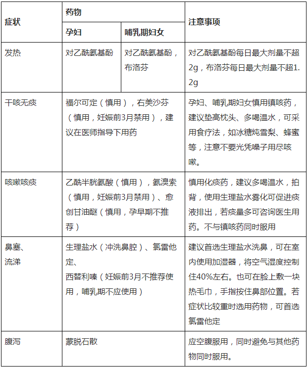
孕产妇篇01.孕妇发热首选什么退热药?孕妇发热首选单一的对乙酰氨基酚。对乙酰氨基酚在妊娠期使用相对安全,妊娠安全性为B级。布洛芬等非甾体抗炎药在妊娠早期的风险,尚无统一定论,但对于孕30周以后的孕妇,禁用布洛芬等非甾体抗炎药,因为该类药物可能导致胎儿动脉导管的早闭。
02.哺乳期妈妈发热选择什么退热药?哺乳期妈妈发热时建议选用单一成分不影响哺乳的对乙酰氨基酚或布洛芬,可间隔4-6小时重复用药一次,24小时内不得超过4次。不建议使用阿司匹林等退热药。
03.哺乳期妈妈感染新型冠状病毒后是否可以继续哺乳?母乳是婴儿最佳的营养来源,目前尚无证据表明新冠病毒通过母乳传播,因此鼓励母乳喂养。但为了尽量减少婴儿感染的风险,哺乳前后要注意手卫生,亲喂时请戴好N95口罩,定期清洁和消毒妈妈接触过的物体表面。如果咳嗽症状明显或母亲因自身状况不能耐受亲喂可借助吸奶器将奶吸出或临时选用配方奶,防止病毒传播。
04.哺乳期妈妈服药的注意事项哺乳期妈妈新冠病毒感染期但若出现明显不适症状,建议遵医嘱服用,服药时间建议在母乳喂养后立即服用药物,尽量间隔2-4h后再母乳喂养。母亲用药后也应观察宝宝的反应,是否有嗜睡、腹泻等。
05.孕产妇出现感冒等相关,选择什么药物治疗?关于孕妇出现相关症状的药物选择,如下表所示:

重点人群居家治疗常用中成药及用药注意事项
对于新冠病毒感染或疫情期间的普通感冒,无论是预防、治疗还是早期干预,中医药均具有一定优势。
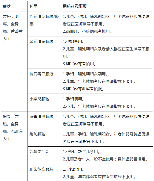
01.新冠病毒感染的对症治疗,可以选择哪些中成药?新冠病毒感染以发热、头痛、咳嗽、咽痛、乏力、食欲不振为主要症状,早期治疗以对症治疗为主,参考北京卫健委发布的《新冠病毒感染者用药目录第一版(中药部分)》药品清单,以下表为居家治疗的常用中成药以及用药注意事项。
特殊人群居家治疗常用中成药及用药注意事项:



以上解表药服药期间不宜同时服用滋补性中药。
同种功效的中成药不可联合使用。
不同类别的中成药联用应注意避免寒热冲突。
不推荐中成药与中药汤剂的联用。
服药3天症状无缓解,应去医院就诊。
有的药品无标明儿童用量,应在专业人员指导下根据年龄或体重给予减量。
什么是重症?重症应该如何就医?
重型/危重型的高危人群包括:
(1)> 60 岁的老年人;
(2)有心脑血管疾病(含高血压)、慢性肺部疾病、糖尿病、慢性肝脏、肾脏疾病、肿瘤等基础疾病者;
(3)免疫功能缺陷(如艾滋病患者、长期使用皮质类固醇或其他免疫抑制药物导致免疫功能减退状态);
(4)肥胖(体质量指数 ≥ 30);
(5)晚期妊娠和围产期女性(孕 28 周到产后一周);
(6)重度吸烟者。
儿童符合下列任何一条:
(1)持续高热超过 3 天;
(2)出现气促(<2 月龄,RR≥60 次/分;2~12 月龄,RR≥50 次/分;1~5 岁,RR≥40 次/分;>5 岁,RR≥30 次/分),除外发热和哭闹的影响;
(3)静息状态下,吸空气时指氧饱和度≤93%;
(4)辅助呼吸(鼻翼扇动、三凹征);
(5)出现嗜睡、惊厥;
(6)拒食或喂养困难,有脱水征。
重症患者多在发病一周后出现呼吸困难和/或低氧血症,严重者可快速进展为急性呼吸窘迫综合征、脓毒症休克、难以纠正的代谢性酸中毒和出凝血功能障碍及多器官功能衰竭等。
值得注意的是重型、危重型患者病程中可为中低热,甚至无明显发热。如果发热几天不退,同时出现胸闷气短、呼吸困难、心悸、明显体力下降或是基础性疾病加重等症状,应及时就医。
在特殊时期,老年人一定要重视日常血氧监测,当外周氧饱和度≦93%时应及时就医,需警惕老年人“沉默性缺氧”(对缺氧反应迟钝,感觉不到胸闷、呼吸困难等)。高危人群要密切监测生命体征。
用于重型/危重型高危人群的新冠抗病毒药物有阿兹夫定、奈玛特韦片/利托那韦片、阿比多尔等,可以抑制病毒复制,减少细胞和组织损伤。但这些药物都有一定的不良反应,不可自行用药,必须在医生或药师的指导下使用。
(点击“阅读原文”可查看《指引》原文)
编辑:
| 留言与评论(共有 0 条评论) “” |