2021年10月,《中共中央国务院关于完整准确全面贯彻新发展理念做好碳达峰碳中和工作意见》正式印发,随后,国务院印发了《2030年前碳达峰行动方案》。2022年下半年,各省份根据国家碳达峰碳中和的部署要求,纷纷制定立足省内实际情况的碳达峰实施方案,确保如期实现2030年前碳达峰目标。本文汇总了国家和各省市碳达峰实施方案,并对绿色交通相关内容进行了归纳。
01中共中央国务院关于完整准确全面贯彻新发展理念做好碳达峰碳中和工作意见
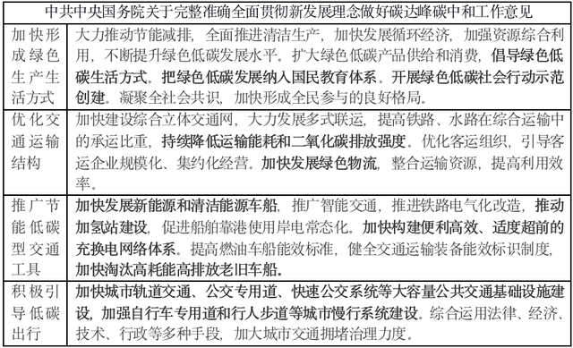
《中共中央国务院关于完整准确全面贯彻新发展理念做好碳达峰碳中和工作意见》提出了构建绿色低碳循环发展经济体系、提升能源利用效率、提高非化石能源消费比重、降低二氧化碳排放水平、提升生态系统碳汇能力等五方面主要目标,确保如期实现碳达峰、碳中和。

022030年前碳达峰行动方案
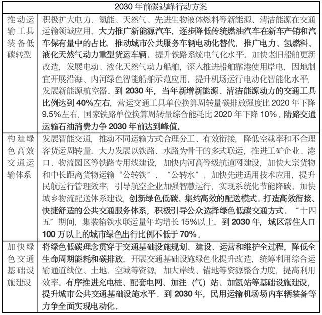
《2030年前碳达峰行动方案》聚焦2030年前碳达峰目标,对推进碳达峰工作作出总体部署。

03北京市碳达峰实施方案
《北京市碳达峰实施方案》聚焦“十四五”和“十五五”两个经济社会全面绿色转型的关键期,提出了提高非化石能源消费比重、提升能源利用效率、降低二氧化碳排放水平等方面主要目标。

04上海市碳达峰实施方案
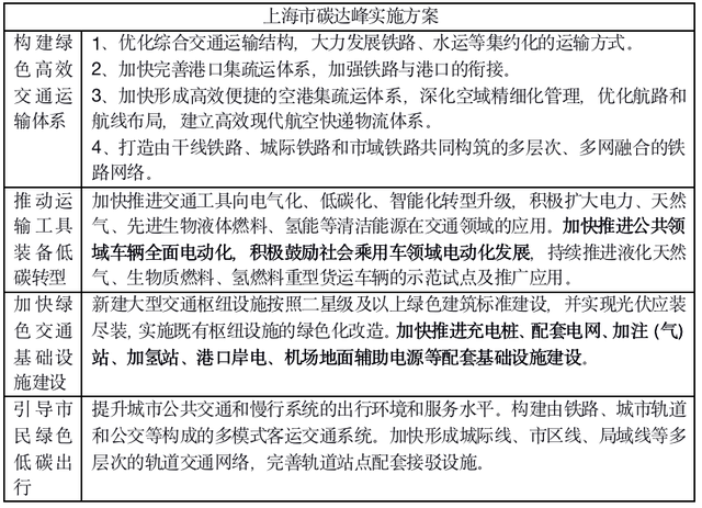
《上海市碳达峰实施方案》明确了“十四五”和“十五五”两个重要时期的主要目标,并进一步聚焦重点举措、重点区域、重点行业和重点主体,组织实施“碳达峰十大行动”。

05天津市碳达峰实施方案
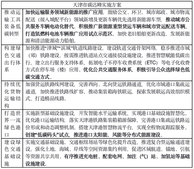
《天津市碳达峰实施方案》聚焦“十四五”和“十五五”两个碳达峰关键时期,明确了提高非化石能源消费比重、提升能源利用效率、降低二氧化碳排放水平等方面的主要指标。

06江苏省碳达峰实施方案
《江苏省碳达峰实施方案》聚焦“十四五”和“十五五”两个关键时期,针对可再生能源消费比重、风电、太阳能等可再生能源发电总装机容量、林木覆盖率等方面提出具体要求。

07湖南省碳达峰实施方案
《湖南省碳达峰实施方案》参考国家下达的指标任务,分“十四五”和“十五五”两个阶段提出目标。

08宁夏回族自治区碳达峰实施方案
《宁夏回族自治区碳达峰实施方案》聚焦“十四五”“十五五”和“十六五”三个重大转型时期,明确碳达峰目标将于“十五五”时期顺利实现,重点实施十大行动,将碳达峰贯穿于经济社会发展全过程和各方面。

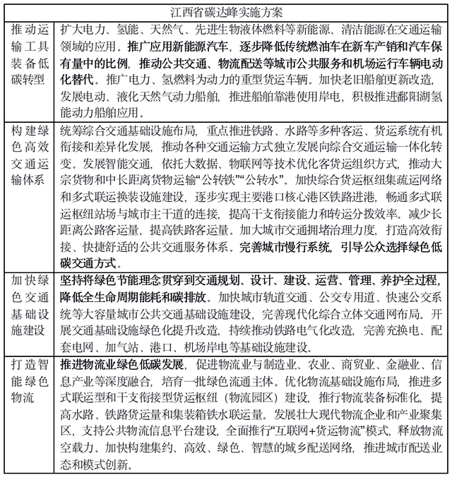
09江西省碳达峰实施方案
《江西省碳达峰实施方案》立足江西实际,按照“长江经济带和国家生态文明试验区要严格落实生态优先、绿色发展战略导向,在绿色低碳发展方面走在全国前列”的工作要求,提出了“十四五”“十五五”两个碳达峰关键期的目标,确保完成国家下达的非化石能源消费比重、单位生产总值能源消耗和二氧化碳排放等方面指标,顺利实现2030年前碳达峰目标。

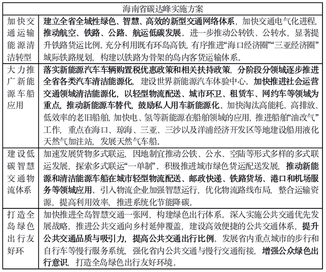
10海南省碳达峰实施方案
《海南省碳达峰实施方案》提出在能源结构清洁低碳化、产业结构优质现代化、交通运输结构去油化、城乡建筑低能耗化,海洋和森林碳汇贡献、低碳技术推广应用、低碳政策体系制度集成创新等方面,加快形成一批标志性成果,走在全国前列,争做碳达峰碳中和工作“优等生”,在国际应对气候变化交流中展示出海南靓丽名片。

11吉林省碳达峰实施方案
《吉林省碳达峰实施方案》聚焦“十四五”和“十五五”两大重要转型时期,制定碳达峰十大行动,确保碳达峰目标顺利完成。

12内蒙古自治区碳达峰实施方案
《内蒙古自治区碳达峰实施方案》聚焦“十四五”和“十五五”两大关键时期,注重能源低碳绿色转型,明确提出到2030年,新能源发电总量超过火电发电总量,风电、太阳能等新能源发电总装机容量超过2亿千瓦。

13贵州省碳达峰实施方案
《贵州省碳达峰实施方案》为推动全省域全方位稳妥有序做好碳达峰工作,制定了“十四五”和“十五五”两大时期的目标,同时制定了“碳达峰十大行动”,多处明确支持贵州绿色发展。

14云南省碳达峰实施方案
《云南省碳达峰实施方案》提出建设绿色能源强省的重点任务,利用绿色能源资源富集的优势,布局绿色能源产业发展。

15安徽省碳达峰实施方案
《安徽省碳达峰实施方案》立足省内实际,明确省内碳达峰碳中和目标任务,提出符合实际、切实可行的碳达峰时间表、路线图、施工图,并聚焦能源、工业、交通运输、城乡建设、农业农村、居民生活和科技创新等“6+1”重点领域,提出推进碳达峰碳中和的路径举措。

16黑龙江省碳达峰实施方案
《黑龙江省碳达峰实施方案》注重处理好发展和减排、整体和局部、长远目标和短期目标、政府和市场等4对关系,扎实推进“碳达峰十大行动”,着力建设“绿色龙江”,大力推进“生态振兴”,确保如期实现2030年前全省碳达峰目标。到2025年绿色低碳循环发展的经济体系初步形成,非化石能源消费比重提高至15%左右,单位地区生产总值能源消耗和二氧化碳排放下降确保完成国家下达目标,为实现碳达峰奠定坚实基础。到2030年重点领域低碳发展模式基本形成,在非化石能源消费比重达到20%以上的基础上,努力缩小与全国平均水平的差距,新增能源需求主要通过非化石能源满足,单位GDP能耗和单位GDP二氧化碳排放大幅下降,顺利实现2030年前碳达峰目标。
17辽宁省碳达峰实施方案
《辽宁省碳达峰实施方案》聚焦“十四五”和“十五五”两个碳达峰关键期,提出了提升非化石能源消费比重、提升能源利用效率、降低二氧化碳排放水平等方面的主要目标,明确了辽宁实现碳达峰目标的“时间表”“施工图”。

18青海省碳达峰实施方案
《青海省碳达峰实施方案》,将碳达峰碳中和纳入经济社会发展和生态文明建设整体布局,赋能产业“四地”建设,从供给、消费、固碳“三端”发力,立足资源禀赋,突出青海特色,科学制定全省碳达峰目标任务和时间表、路线图。

来源|中国城市公共交通协会碳分会
编辑丨陈雪飞审核丨连萌监制丨孙英利投稿邮箱:xww@zgjtb.com商务:010-65293624
| 留言与评论(共有 0 条评论) “” |