水利部公布2022年度国家水土保持示范名单

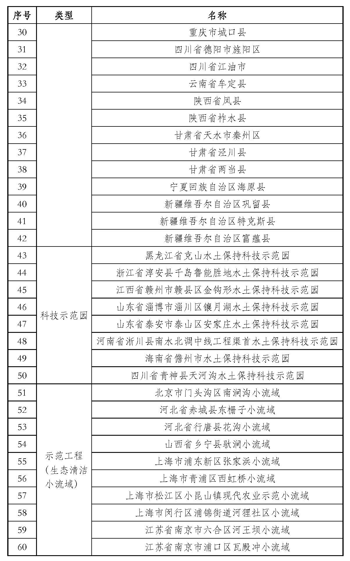
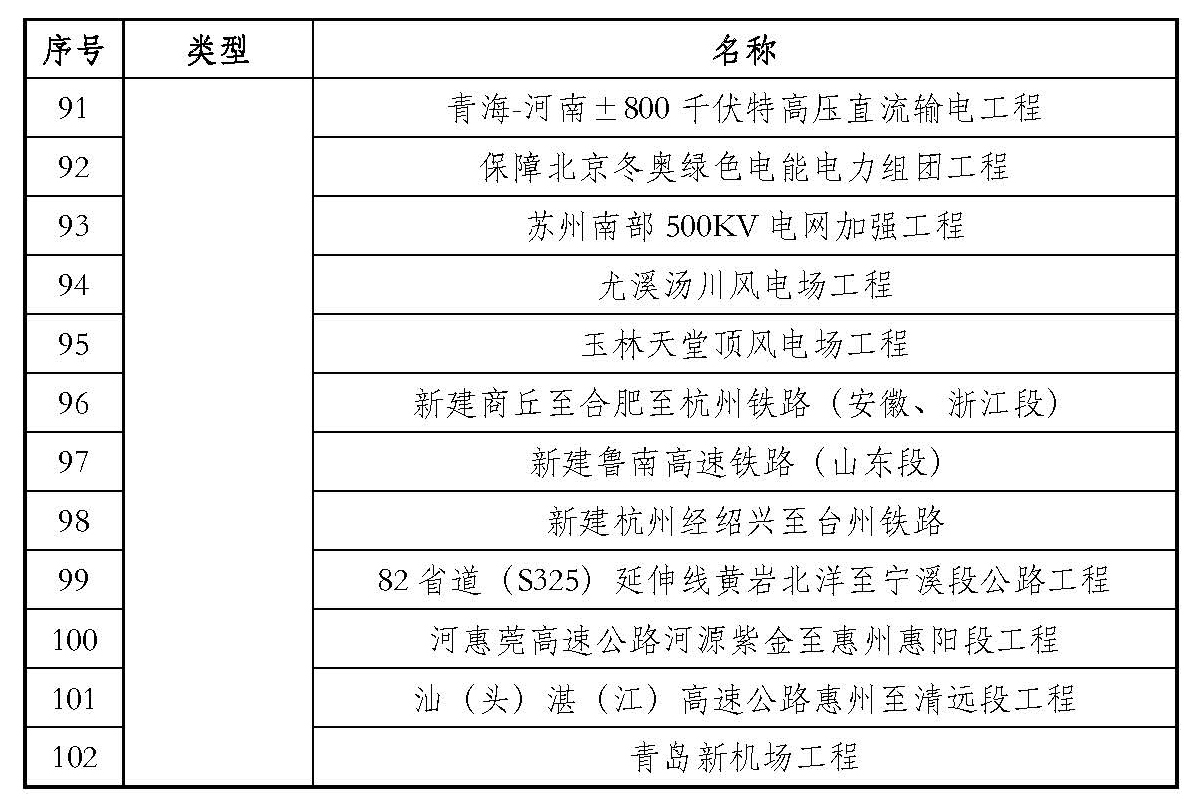
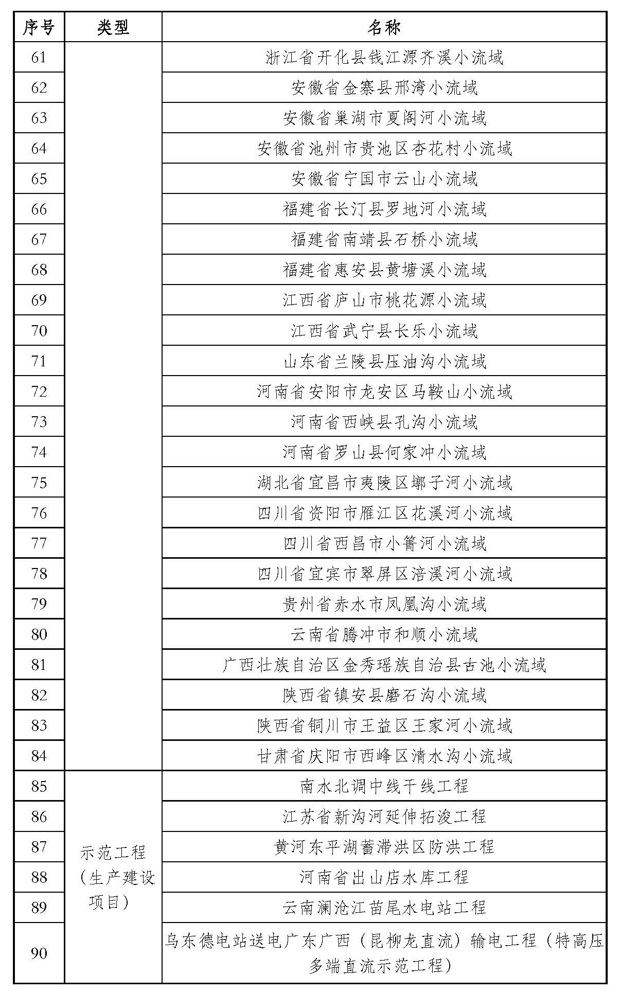
水利部日前公布2022年度国家水土保持示范名单。根据《国家水土保持示范创建管理办法》有关规定,在各地推荐申报的基础上,经过专家评审、复核和公示,认定河北省涉县等42个县级行政区为国家水土保持示范县、黑龙江省克山水土保持科技示范园等8个水土保持科技示范园为国家水土保持科技示范园、北京市门头沟区南涧沟小流域等34个生态清洁小流域和南水北调中线干线工程等18个生产建设项目为国家水土保持示范工程。


发表评论
留言与评论(共有 0 条评论) “”
   
验证码:

相关文章

推荐文章