
医师报讯 (融媒体记者 管颜青 通讯员 姜海婷)最近,不少网友总结了感染新冠后的各种症状,有的感觉自己喉咙犹如吞刀片样疼痛,有的体重下降了几斤,有的味觉、嗅觉明显减弱……
除了这些典型症状外,还有的网友在服药后出现了皮肤瘙痒、红肿、起疹子等过敏现象,戏称自己是“敏阳阳”,那该怎么办呢?
多数过敏反应可在停药后缓解
“新冠常用药中的解热镇痛药(如对乙酰氨基酚、布洛芬、阿司匹林等)及中草药均属常见的致敏药物。由于感染后,新冠病毒会攻击人体的免疫系统,引起免疫系统发生了变化,服药后就容易引起过敏反应。”北京大学医学部临床药理研究所单爱莲教授告诉《医师报》记者,药物导致的过敏反应与个人体质有关。新冠感染者若怀疑药物过敏,要及时停止服用可疑药物,并多饮水促进药物代谢。通常情况下,过敏反应会在停药后自行缓解。如果过敏反应逐渐加重或出现其他不适,应该及时就医,避免病情恶化。
同时,单爱莲教授提醒大家,缓解同种症状药物一般选择一种即可,切忌贪多。例如,针对发热的症状,退烧药吃一种就够了,不要同一类好几种同时服用。这是因为同时服用容易引起药物过量(如退烧药中含有的对乙酰氨基酚最大日剂量为2g),导致肝、肾毒性反应。
也有不少新冠感染者会选择服用中成药。单爱莲教授表示,中药讲究“辨证论治”,中医对新冠辨证大体分为寒证、热证两个主要证型,如果热证用温药、寒证用凉药,不仅没有治疗效果,还会导致病情加重。因此,单爱莲教授建议使用中药时,最好找中医医师就诊,注意脉象与舌苔的表现,没有条件就医、在家自行服用中药制剂的患者,应“小量频服”,从小剂量开始入手,同时注意密切观察,若症状加重,及时就医。
科学合理搭配用药
那么,新冠感染者该如何科学合理搭配用药呢?
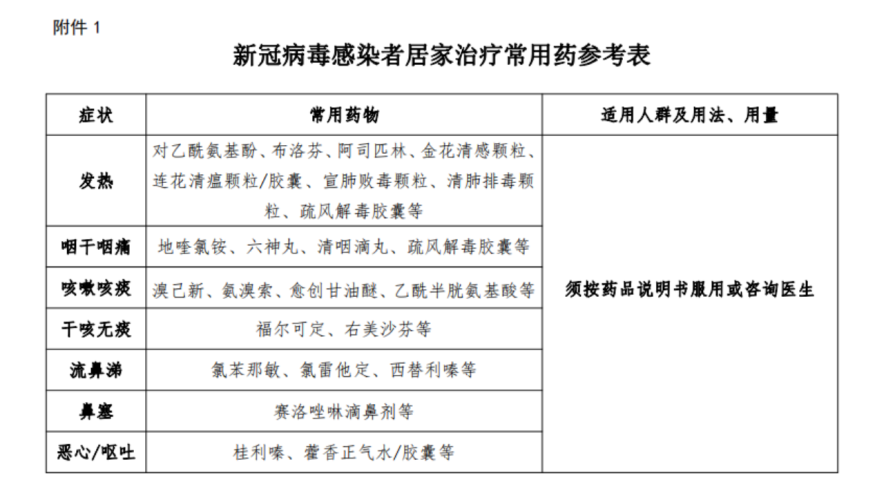
《关于印发新冠病毒感染者居家治疗指南的通知(联防联控机制综发〔2022〕117号)》中的《新冠病毒感染者居家治疗常用药参考表》就发热、咽干咽痛、咳嗽咳痰、干咳无痰、流鼻涕、鼻塞、恶心/呕吐等症状给出常用药物建议。

结合相关用药指南和建议,以下为常用药品的使用规范和禁忌。
合理用药基本原则

用药注意事项

常见不合理联合用药情况

特别提醒:服药前务必仔细阅读说明书用药,有不明的地方应咨询医生、药师等专业人士意见。
(注:部分内容根据国家卫健委、人民日报等各平台发布的用药指南和建议进行整理)
排版:管颜青
编辑:管颜青
| 留言与评论(共有 0 条评论) “” |