

各位考生:
2022年下半年中小学教师资格考试(面试)将于2023年1月7-8日在全省14个市(州)举行。为统筹做好考试组织和疫情防控工作,保障广大考生和考试工作人员健康平安,现提醒广大考生注意以下事项:
一、考生自2023年1月3日起可登录中小学教师资格考试报名系统(http://ntce.neea.edu.cn),自行下载并打印准考证,按准考证提示参加考试。
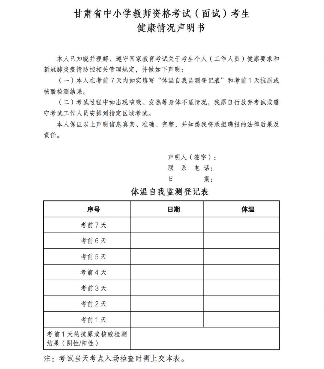
二、考生是维护自身健康的第一责任人,应自觉遵守面试考区属地的防疫要求,考前做好自我健康监测,减少聚集和流动,考生在参加考试前应做好考试期间、赴考路途及生活起居的个人防护,以确保考试时身体状况良好。考生考前须认真填写《甘肃省中小学教师资格考试(面试)考生健康情况声明书》(以下简称声明书)见附件1。考生视情况于考试前一天自主选择抗原或核酸检测,如检测结果异常(呈阳性)或体温异常(超过37.3度),请于考试前一天将“声明书”报送至所报考区(具体报送方式见附件2)。检测结果正常考生将“声明书”在进入考点时提交考点。
三、考生进入考点时应配合考点做好体温检测;全程佩戴N95或以上级别口罩,考生进入考点、考场时不得因为佩戴口罩影响身份识别。如存在发烧症状或体温≥37.3℃的考生,可适当休息后再次测量,复测体温<37.3℃,可正常进入考点参加考试。复测体温仍≥37.3℃、或自主抗原或核酸检测阳性考生将由考点安排至特情考场参加考试;安排在特情考场考试的考生须按照考点安排的专用通道进入特情考场,全程服从考点工作人员管理,配合考点做好疫情防控工作。
四、考生须服从考点安排进入考点、考场,考中和考后认真遵守考点考试纪律和疫情防控工作要求,按照考试工作人员指令有序离开考点,不在考点外聚集逗留。
五、考生进场后,原则上考场内不得进食或饮水。若需进食或饮水,应在考场外并应与周围人员保持1米以上的社交距离。
六、考生须诚信应考。对于考试过程中的违规行为,依照《国家教育考试违规处理办法》(中华人民共和国教育部令第33号)处理。
七、退费说明:此次考试以下三种情况均可受理退费和笔试有效期延期:一是考生因兼报两项考试(教资面试和国考),主动放弃本次教师资格面试;二是因高校提前放假,在校考生返乡后无法参加本次教师资格面试;三是考生因疫情原因不能参加面试。退费受理时限统一为2023年1月9-11日,考生可在考后按规定时限向所报考考区申请受理退费事宜(具体申报方式及退费申请详见附件2、3),如考生逾期未申请可视同自愿放弃。经批准退费的考生笔试有效期相应延长半年。
八、疫情防控按属地化管理执行,请考生密切关注考点所在地疫情防控要求,密切关注甘肃省教育考试院官网(https://www.ganseea.cn/)、官微(gssjyksy)和考点所在市(州)教育考试招生机构发布的相关信息和公告。各市(州)信息发布平台、联系电话见附件2。
预祝各位考生考试顺利!
附件:
1.甘肃省中小学教师资格考试(面试)考生健康情况声明书
2.各市(州)信息发布平台、联系电话及身体异常考生和申请退费考生申报方式
3.2022年下半年中小学教师资格考试(面试)考生退费申请表
甘肃省教育考试院
2022年12月29日
附件1

附件2

附件3


总监制|贾有忠 审核|赵亚儒
监 制|郭启明 编辑|肖海燕

| 留言与评论(共有 0 条评论) “” |