
2022年12月22日,广东省药品监督管理局参考本轮疫情用药实际,结合广东省本地气候特点、用药习惯及重点药品生产企业在产品种产能实际情况,制定了《广东省新冠病毒感染者重点用药监管目录》,共116种。
为了进一步规范新冠病毒感染者用药,广东药科大学附属第一医院药学部团队、中山大学附属第六医院药学部团队,结合《新型冠状病毒肺炎诊疗方案(试行第九版)》(以下简称《诊疗方案(试行第九版)》)对新冠病毒感染者用药目录进行分类,并对适用人群、医保属性和可替代药物等进行解读,为医疗机构和广大市民更加深刻理解并使用这些药品提供参考。
一、退热、镇痛药物(西药)
按需给药,结合患者舒适度情况,一般发热38.5°以上用药,用药3天以上,体温不降低,要及时就医。
推荐药物:布洛芬、对乙酰氨基酚、双氯芬酸钠、洛索洛芬钠、尼美舒利、复方感冒药(阿咖酚散、氨咖黄敏胶囊等)
药物特点:本类药物只要符合适用人群,相互之间可以完全替代或部分替代。

二、止咳祛痰药(西药)
1.黏痰溶解药

2.无痰止咳药

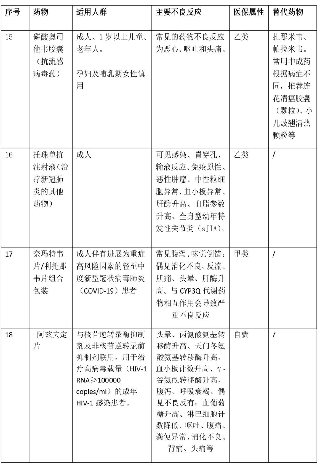
三、《诊疗方案(试行第九版)》推荐用药及其他(西药)

四、镇咳祛痰药(中成药)
推荐药物:复方甘草片(含阿片粉等)、复方甘草口服液(含阿片酊)、小儿止咳糖浆、咳特灵胶囊(含马来酸氯苯那敏)、克咳片

五、疏风散热、祛痰止咳药(中成药)
推荐药物:蛇胆川贝散、蛇胆川贝液

六、肺热燥咳药(中成药)
推荐药物:强力枇杷露、养阴清肺膏、养阴清肺丸、百合固金片、蜜炼川贝枇杷膏

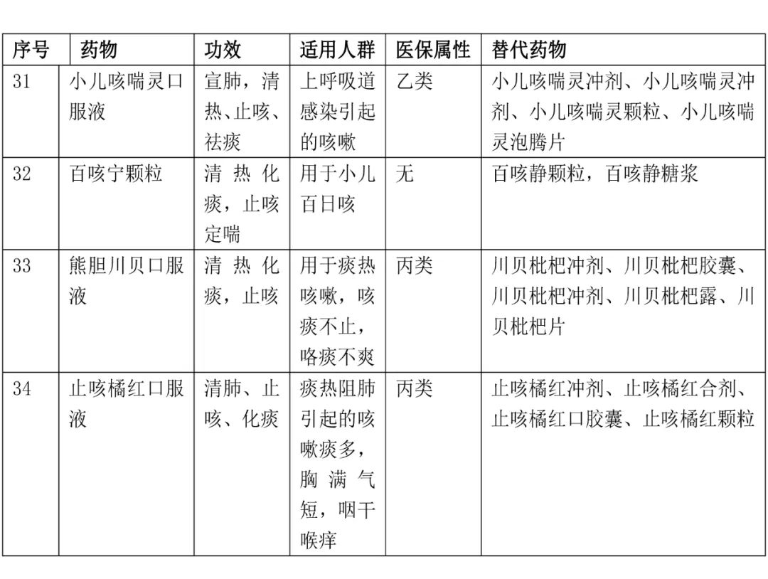
七、清热化痰止咳药(中成药)
推荐药物:小儿咳喘灵口服液、百咳宁颗粒、熊胆川贝口服液、止咳橘红口服液

八、风寒咳嗽(中成药)
推荐药物:止咳宝片

九、理气化痰药(中成药)
推荐药物:痰咳净散、橘红痰咳液、橘红痰咳颗粒、蛇胆陈皮散

十、燥湿化痰药(中成药)
推荐药物:咳喘顺丸、祛痰止咳颗粒

十一、风热感冒药(中成药)
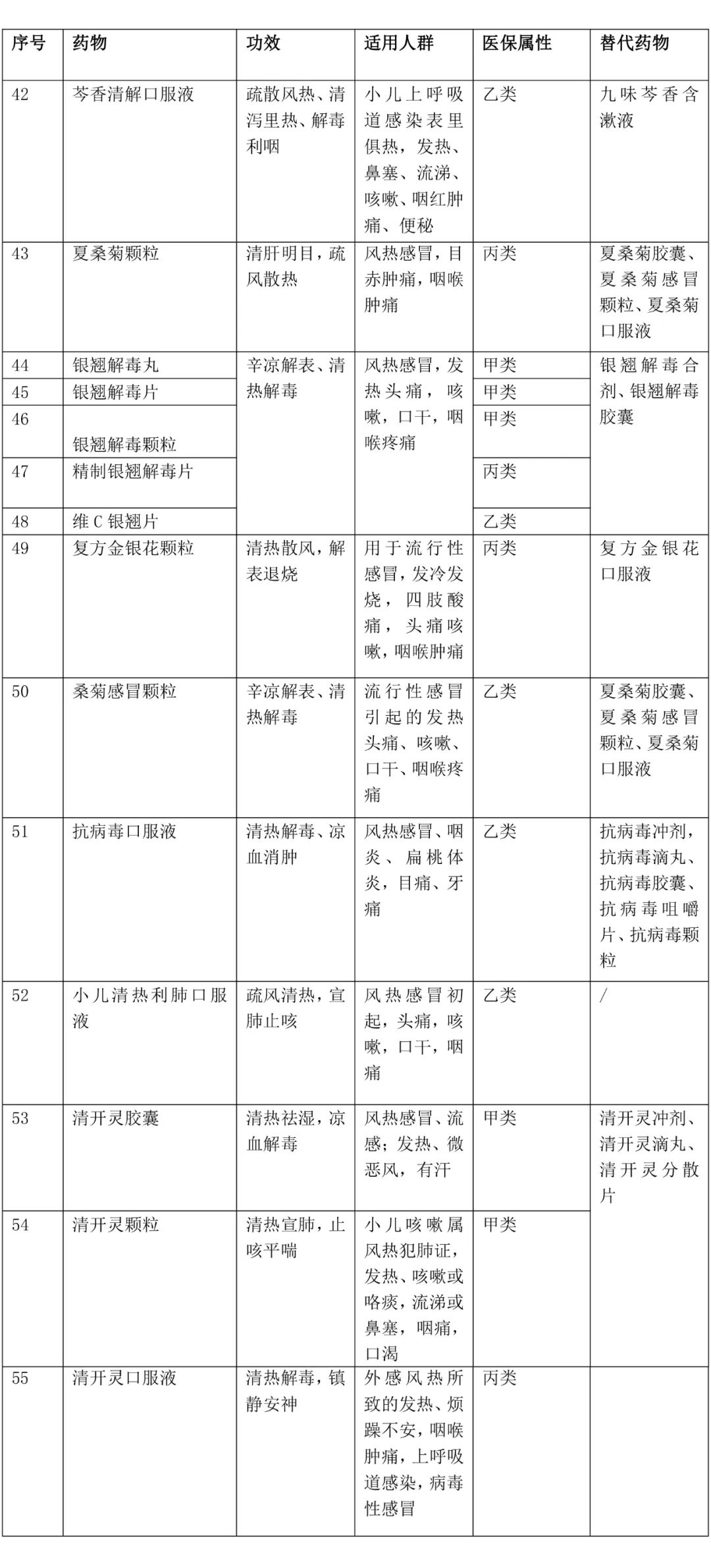
推荐药物:芩香清解口服液、夏桑菊颗粒、银翘解毒丸、银翘解毒片、银翘解毒颗粒、精制银翘解毒片、维C银翘片、复方金银花颗粒、桑菊感冒颗粒、抗病毒口服液、小儿清热利肺口服液、清开灵胶囊、清开灵颗粒、清开灵口服液

十二、风寒感冒(中成药)
推荐药物:感冒清热颗粒、感冒清热胶囊、通宣理肺丸

十三、清热解毒利咽药(中成药)
推荐药物:板蓝根颗粒、复方板蓝根颗粒、复方南板蓝根颗粒、银黄口服液、银黄颗粒、双料喉风散、双料喉风散含片、克感利咽口服液、蒲地蓝消炎胶囊、猴耳环消炎含片、猴耳环消炎胶囊、穿心莲内酯胶囊、众生丸

十四、解表、化湿、和胃药(中成药)
推荐药物:加味藿香正气丸、藿香正气水、藿香正气丸、复方香薷水、保济丸、保济口服液

十五、清热解毒药(中成药)
推荐用药:馥感啉口服液、防风通圣丸、清热消炎宁胶囊、牛黄上清丸、重感冒灵片、新雪颗粒、牛黄解毒片、栀子金花丸、喉疾灵胶囊、上清丸、清热散结片

十六、益气固表止汗药(中成药)
推荐用药:玉屏风颗粒、玉屏风袋泡茶

十七、《诊疗方案(试行第九版)》推荐用药(中成药)
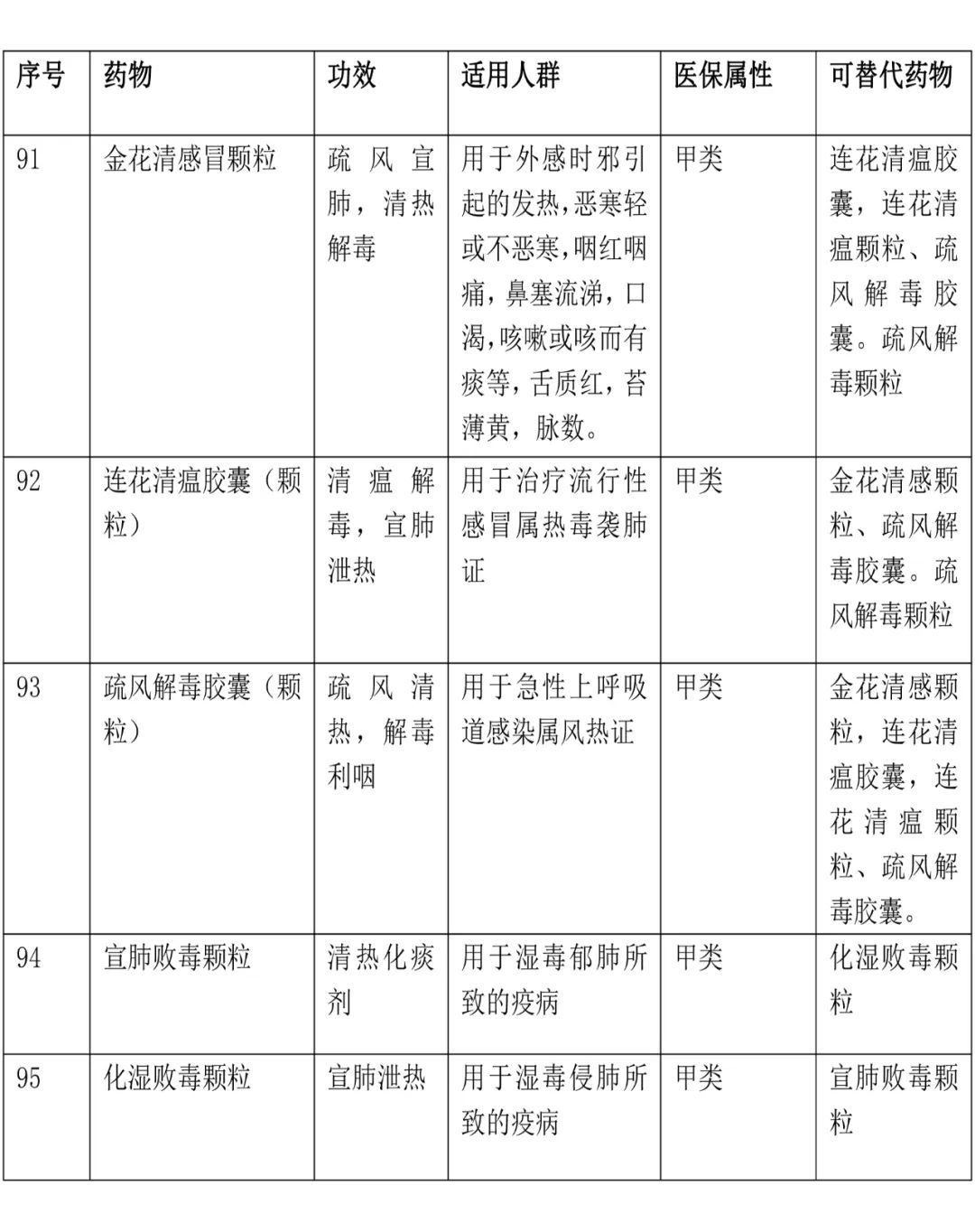
推荐用药:藿香正气胶囊(丸、水、口服液)、金华清感冒颗粒、连花清瘟胶囊(颗粒)、疏风解毒胶囊(颗粒)、宣肺败毒颗粒、化湿败毒颗粒

通讯员:粤卫信
编辑:
| 留言与评论(共有 0 条评论) “” |