第一代电视剧人口述|中国电视剧最初的模样是“直播”

第一代电视剧人口述|中国电视剧最初的模样是“直播”

《中国直播电视剧史——中国第一代电视剧人口述史》 储钰琦 著 中国广播影视出版社出版


记录中国电视剧最初的年代

——谈《中国直播电视剧史》


储钰琦


  抚今追昔,追溯电视剧的起始源头,现在的人们很难想象这一“飞入寻常百姓家”的大众艺术的最初模样是“直播”。我们不禁会好奇:在设备落后、条件简陋的60余年前,直播电视剧是如何诞生的?中国第一部电视剧《一口菜饼子》是什么模样?早期电视剧如何实现直播?直播现场的幕后又有哪些故事?但由于早期电视剧的直播形态无法留存相关影像资料,很多业内人士都对那段历史语焉不详,而且当时电视机的低普及率使得观看过直播电视剧的人更加稀少,相关史料也是难以考证。


  直播电视剧是中国电视剧的启蒙期和探索期、拓荒期和创业期,开创了中国电视剧的先河。为系统梳理那段鲜为人知的发展史、记录再现那段拓荒探索的奋斗史,我于2018年启动了寻访中国第一代电视剧人的口述历史研究工作。深知时间不等人,在没有项目经费、没有专业团队的情况下,我决定自费启动这项工作。精挑七八个学生、自备拍摄设备、制定工作流程,就这样,直播电视剧口述历史的“草台班子”组建完毕。


  寻访、写作持续了两年多时间,如今终于定稿付梓,于今年年初出版了《中国直播电视剧史——中国第一代电视剧人口述史》。本书以1958年至1966年的直播电视剧为研究对象,调研走访了20余位中国第一代电视剧人,以及3位已故人员的家属。他们当中最大年龄94岁,最小年龄76岁,平均年龄85岁,涉及编剧、导演、演员、摄像、美术、录音、灯光等各个工种,其中有8位还参与过中国第一部电视剧《一口菜饼子》的创作和演播。


第一代电视剧人口述|中国电视剧最初的模样是“直播”

中国第一部电视剧《一口菜饼子》(来源:央视网)


  从策划到寻找,从联络到采访,从搜集到考证,从成稿到回访,我们通过调研走访搜集到了大量关于直播电视剧的口述史料、文献史料和实物史料等第一手资料。具体包括:被采访者亲述历史的视频、音频、文字、图片等口述史料;剧目信息(200余部)、剧目剧本、文章书籍等文献史料;演播剧照(200余张)、亲笔手稿、美术设计图等实物史料。


  也许是功夫不负有心人,此次寻访工作意外搜寻到了中国第一部电视剧《一口菜饼子》的原版剧本。该剧编剧陈庚已过世,在其小女儿陈征的帮助下,我们从陈庚老师生前的物件中翻到了这本剧本。这是中国第一本电视剧剧本,其历史价值是沉甸甸的,因为这是中国电视剧的源头。而且获悉陈庚老师收藏的这本剧本是“文革”后失而复得的,这让它更显弥足珍贵。


第一代电视剧人口述|中国电视剧最初的模样是“直播”

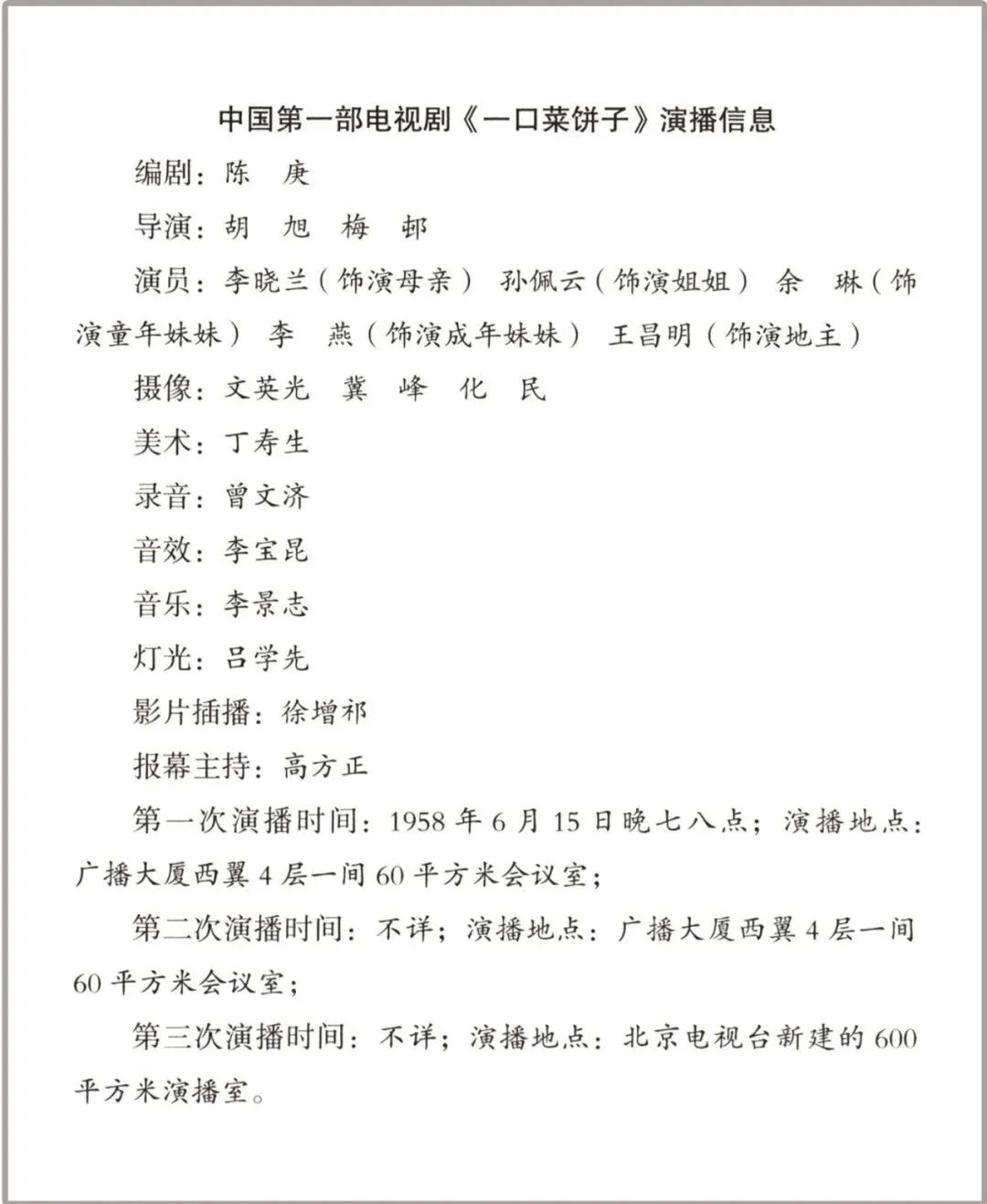
中国第一部电视剧《一口菜饼子》演播信息(来源:《中国直播电视剧史——中国第一代电视剧人口述史》)


这些珍贵史料无不凝聚着中国第一代电视剧人的努力奋斗和默默付出。他们在没有可参考范本、没有可借鉴经验的条件下“摸着石头过河”,大胆实践、勇敢探索。1958年至1966年的8年间,全国各电视台总计直播电视剧作品约219部,为中国电视剧事业拉开了序幕、蹚出了路子。60多年过去了,曾经满怀壮志、意气风发的他们已年逾古稀,但当他们回忆起早期中国电视剧的历史时依旧神采飞扬,铿锵有力的言语中依然浸透着当年那种艰苦创业、不懈追求的精神,传递着他们对电视剧艺术的热爱、执着和情怀。这是一次跨越时空的寻根溯源,透过他们真实生动的亲历口述、尘封多年的历史文献、弥足珍贵的黑白剧照,我们不得不惊叹于中国电视剧“神奇”的诞生和初创,更感叹于这“神奇”背后中国电视剧人的初心与担当。


  如果把当时的文艺界比作一个“百花园”,那么诞生之初的直播电视剧就是其中的一棵新苗。这个新兴事物是否能茁壮成长、拔地而起,是否能被广大观众接受并喜爱……一切在当时充满了未知。如今,从直播到录播、从黑白到彩色、从单本剧到连续剧、从单屏时代到多屏时代,中国电视剧实现了一次次技术更迭和艺术创新。一代又一代中国电视剧人奋斗接力,才有了今天硕果累累的骄人成绩。


  本书一方面具有填补性,是对中国电视剧史学研究的补充与丰富;另一方面具有抢救性,是对中国第一代电视剧人的记忆留存,具有向历史致敬和时代文化留存的重要意义。全书分为上编、中编和下编三大部分。


  上编是中国直播电视剧的历史沿革,是中国直播电视剧的发展史,是对中国电视剧史学研究的补充。该部分以掌握的文献史料、实物史料为基础,从时间纵向维度切入,结合历史、理论和案例,厘清直播电视剧的历史脉络,概括直播电视剧的艺术特征,梳理直播电视剧的理论研究,以此勾勒出中国直播电视剧的发展变化过程。


  中编是中国第一代电视剧人的口述史,是中国直播电视剧的奋斗史,是对中国直播电视剧历史的抢救。为了让史实更清晰、文字更顺畅,我们选用第三人称的文本形式,每位口述者单独成一篇,共计23篇稿件。稿件内容涵盖拍摄花絮、创作体验、成长记忆、行业反思、学术见解、岁月感悟等;形式包括人物小传、口述正文、配文插图、采访手记,以此展现出中国第一代电视剧人艰苦创业的历程。


第一代电视剧人口述|中国电视剧最初的模样是“直播”

电视剧《一口菜饼子》剧照,右一为《一口菜饼子》主演余琳


  下编是中国直播电视剧的相关史料,收录了多部直播剧剧本、整理了相关剧目信息,等等。其中,最有历史价值的是中国第一部电视剧《一口菜饼子》的剧本,通过剧本可以了解这部剧具体讲了一个怎样的故事,当时又是如何讲这个故事的,也能想象出这部剧在电视荧屏上呈现出来的影像画面。此前学界、业界对于这部剧的描述仅仅停留在故事梗概、主创人员等基本信息,剧本未曾公开面世。搜寻到中国第一部电视剧剧本是本书的重要发现。


  历史是过去的现实,现实是未来的历史。对过去,本书记录了中国直播电视剧的历史变迁;对未来,本书是要传递中国第一代电视剧人的奋斗精神。纵然当初的直播电视剧与如今的电视剧艺术早已无法相提并论,但摸索的过程本身就是可贵的。新时代的中国电视剧将绽放更加绚丽的光彩,续写新的甲子篇章。

发表评论
留言与评论(共有 0 条评论) “”
   
验证码:

相关文章

推荐文章