宇宙的尽头是编制,明星的宇宙没有尽头 - 明星考编调查


宇宙的尽头是编制,明星的宇宙没有尽头 | 明星考编调查

作者 / 马拉聪

编辑 / 朱婷

运营 / 小饼干

考编上岸,本是一件大喜事,但对于昨天上岸的三位艺人,心情是有点像在坐过山车了。

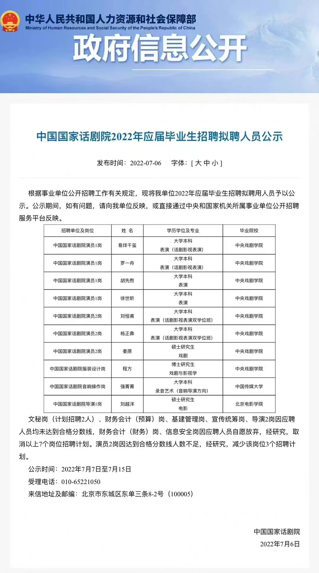
7月6日下午,中国国家话剧院公示了2022年应届毕业生招聘拟聘名单。其中前三位应聘者的姓名,对大家来说不要太熟悉。

易烊千玺、罗一舟、胡先煦。

宇宙的尽头是编制,明星的宇宙没有尽头 | 明星考编调查

公示一出,即刻登上热搜,传播开来。

话题#易烊千玺罗一舟胡先煦考上国家话剧院#初登微博热搜时,微博广场上还都是粉丝们的一片吹嘘叫好声。文案“我的体制内男友”,再搭配上男星衬衫领带的正装图,收获无数转发。

自家爱豆考编成功,粉丝简直就和看到他拿了奖一样高兴。是啊,毕竟周末抽空去公园的相亲角逛逛,同年龄段的未婚男士,有编制的公务员都还更抢手,才能有资格扫码进入大妈们的优质交友群。

但事情发酵到昨天晚上,风评逆转。

宇宙的尽头是编制,明星的宇宙没有尽头 | 明星考编调查

起因是有网友查证到:今年中国国家话剧院招聘中,演员岗位不参加笔试,直接三轮面试成绩择优录取。

于是,考过编的,或者正在考编的、打算考编的考生们纷纷不干了。“凭什么自己为了一个名额考生考死,明星就能专岗专录?”

普通人的确无法与这三位明星共情。一位考过编的女孩在自己微博写到,“好难过,又想起来考编失利的那年,在家备考了一年,压力非常大,胖了三十斤,患上了掉发、腰肌劳损种种毛病。而有些人,已经挣了我们这辈子、下辈子、下下辈子都挣不了的钱,还要去占一个萝卜坑,只是为了给自己再镀层金。”

宇宙的尽头是编制,明星的宇宙没有尽头 | 明星考编调查

有关明星考编的舆情走势肉眼可见分成两派:粉丝忙着庆祝和炫耀,路人则感慨不公平。

可以看到的是,近几年,越来越多的明星加入考编大军。

除了易烊千玺、罗一舟、胡先煦外,宋轶、蓝盈莹、刘昊然、关晓彤、张艺兴等都是近两年来考取了编制的娱乐明星。无一例外,他们的粉丝先前也都是以明星有编制为荣。“体制内”三个字一度甚至成为他们的吸粉人设。

不禁会令人猜想:明星考编,到底是为了一份不够他们吃顿饭的千把块工资,还是为了给自己名字前加上又红又专的正能量头衔,又或者是不考白不考只是想拿到一个老百姓眼里的“铁饭碗”?

都说宇宙的尽头是编制,娱乐圈也难幸免。但如果明星考编“易”于常人,这份荣耀反而使他们成为网友口诛笔伐的对象。

宇宙的尽头是编制,明星的宇宙没有尽头 | 明星考编调查

明星考编难吗?

“你是宣传部小刘,明星考编引发社会舆情,公众质疑招考流程的公平公正,领导将此事交给你处理,你怎么办?”

这是网友根据热点,现编的一道公务员面试考题。看懂的人,大抵都在暗自落泪吧。

普通人考编——报名、初审、笔试、面试、体检、政审,每一步都殚精竭虑,不容有错。

明星考编,理论上也应如此。

宇宙的尽头是编制,明星的宇宙没有尽头 | 明星考编调查

2020年中旬,刘昊然考入编中国煤矿文工团时,《中国煤炭工业杂志》发文说过,“内部人士透露,刘昊然进入文工团,是经过一系列严格的人事规章制度考进的。”言外之意,刘昊然的“铁饭碗”捧得很牢靠。

正常的编制笔试,分为两门:行测和申论。面试则是根据专业不同,工种不同,要求也不同。

易烊千玺等明星考入的中国国家话剧院,在2021年的公开招聘要求中并未标明演员岗位无需笔试。但2022年,招聘要求中明确写明了,演员岗位不参加笔试,通过资格审查的人员直接进入面试。

这无疑是降低了招聘要求。因为对于考编大军来说,笔试的淘汰率是惊人的。根据2021年8月华图教育公布的数据调查显示,每年全国国考加各省省考,大约招录15万公务员,报名人数600万,平均竞争比40:1,整体录取率2.5%、淘汰率97.5%。

明星一旦不用参加笔试,面试就成为了唯一考核他们是否够格入编的标准杆。

宇宙的尽头是编制,明星的宇宙没有尽头 | 明星考编调查

冯远征作为北京人艺艺委会副主任,组织带领过多次人艺的演员招聘。2019年,北京人艺招收30个演员,冯远征在采访中说到,“只收30个,但有上千名符合要求来报名的演员。所以四试没被选上的,未必不是好演员。”同时也可见,人艺的面试不比笔试淘汰率低。

同一个采访里,宋丹丹回忆起自己在1981年面试北京人艺的情形。当时的考官之一是蓝天野老师,还在原有的试题上给宋丹丹加大了难度;宋轶在2017年的《星乐对话》节目中,也提到自己当年报考人艺时,遇到的主考官是蓝天野前辈,本身面试就很紧张的她,看到老艺术家坐在自己面前,就更紧张了。

北京人艺,挑选演员之严格,给很多明星都留下过沉重的打击。

宇宙的尽头是编制,明星的宇宙没有尽头 | 明星考编调查

2014年,邓超在《开讲啦》讲述了自己报考人艺的人生历程。当年他从中央戏剧学院表演系顺利毕业后,被借调去北京人艺出演话剧《足球俱乐部》。他当时自信满满地以为自己今后就能留在人艺拿到铁饭碗了,就没有再去联系其他单位。毕竟连冯远征都跟他说过,“超啊,以后我们就是同事了。”

但再理所应当是板上钉钉的事情,也会有意料之外。《足球俱乐部》排练快结束的时候,领导找到邓超,告诉他,你是一个好演员,但是不适合人艺。听完这个消息的邓超,在人艺附近的小超市里,猛灌了一大瓶二锅头。然后一个人坐在马路边哭。

与人艺这样的一个好单位失之交臂,对应届生、刚毕业的大学生邓超来说,有如晴天霹雳。不止邓超,雷佳音、海清、任重等后来的知名实力演员都被人艺“重伤”过。

冯远征在2020年第48期《三联生活周刊》中提到过演员考编的问题,他说很多演员的基本素养不过关。“人艺有两年招不到演员,来面试的学生基本功都达不到要求。”

他举了个例子,以前他练发声的时候,光是热身就要做两个小时。热身完一发声,玻璃都跟着共振。现在的学生基本没人会卖力练功了。

由此可见,明星考编的面试关,淘汰率同样不低。

退一步来说,明星如果是凭借自身优异的考试成绩、职业素养考进这些有编制的单位的,那是实打实的厉害,值得被观众认可。但明星如果不费吹灰之力,就能获得寻常人要多付出几倍努力才能获得的东西,考编制便失去了“考”的公正意义。

宇宙的尽头是编制,明星的宇宙没有尽头 | 明星考编调查

明星考编为了什么?

编制之所以被称为“铁饭碗”,最大的原因就是它的稳定性。

考上编制就意味着,只要你不犯大错误就能一个岗一直干到退休。哪怕是现在大厂疯狂“毕业”,企业紧急裁员、毕业生找不到工作的经济下行的大环境下,你有编制,月月就能有基本工资、五险一金、职称工资和奖金补贴。

有人可能会问,明星日入208万,还会在乎这些吗?

怎么说呢,有便宜不占大傻蛋,如果能有一份稳定的收入作为保底,那为什么要去拒绝呢?最当红的明星也无法保证自己可以红一辈子,赚一辈子流量钱。

凭借《乘风破浪》再翻红的姐姐宁静,就在镜头前提及过自己是有单位的人。她1993年进入上海电影制片厂,当时国家四级演员的月工资是195元。如今是国家一级演员的她,月工资涨到了3500元。

宇宙的尽头是编制,明星的宇宙没有尽头 | 明星考编调查

但就是这3500元,让宁静有了无与伦比的踏实和安全感。比起当明星拍戏、参加综艺赚的钱,上影厂的工资更像是是对宁静演员身份的一个认可。

她说,“我的铁饭碗不能扔,这样就算以后我什么时候没了娱乐圈的工作,我仍然不会害怕。”

中国国家话剧院、中国煤矿文工团、北京人艺、全总文工团、上海电影制片制片厂、中国电视剧制作中心演员剧团、中国儿童艺术剧院等单位,都收纳入编了数量不等的演员。

这些人中,唐国强、李雪健、寇振海、倪大红、姜武、刘丹、濮存昕、葛优、陈道明、陈宝国、靳东、陶虹、张丰毅、刘佩琦......都是观众叫得上名字的明星演员。

对于老一辈的演员来说,有编制、好单位就是一种生活保障。

而对于年轻一辈的演员而言,考取编制,进入单位更能给自己的明星身份挂上“根正苗红”的奖章。尤其是在娱乐圈塌房、偷税、违法乱纪事件频发的当下,能有一个国家级的身份替自己背书,不仅能带来影视资源,也能在面对质疑时更有底气。

但考编成功后,一份权利同样就要带来一份责任。明星加入中国国家话剧院后,是否还能外出工作?

如果明星“公务员”不用在单位坐班,是否是另一种吃空饷?“老师不能补课、公务员不能副业,但是明星可以继续日入208w,好公平。”如此的言论,狠狠扎在网友的心上。

不过按照粉丝晒出来的澄清图,国家话剧院副院长王晓鹰在采访中说过,明星外出拍摄影视剧,制作单位都要同剧院签订劳务合同。“影视剧要用我们剧院的演员,就相当于把我们的人员租赁给另一个用人单位,所以要付给我们一定的劳务合同费。”

宇宙的尽头是编制,明星的宇宙没有尽头 | 明星考编调查

合同费用的具体算法是演员每个月基本工资的百分比,最低的合同费用是工资的400%。而究竟是百分之几百,则是根据每个演员在影视市场上所能体现出的劳动价值来确定。

原则上是名气大的演员交的劳务费多,名气小的相对就交的少。而这些合同费用则全部用于剧院建设、新剧目创作等方面。

网友@二月葫芦 在自己微博给大众科普到,“国家话剧院是事业单位,上级是文化部。财政属于差额拨款,需要自己创收。如何创收呢?话剧院就是排话剧的,在剧场排完,演出,收门票,门票收入就是创造的收入。谁创造的呢?话剧演员,以及台前幕后的工作人员。所以,可以这么说一句:是演员在养话剧院的演出。”

这番科普反而让网友更无语了。话剧院需要明星演员去赚钱,明星演员需要话剧院的身份镀金,合着他俩互惠互利,其余人都是“有苦难言”。

但有编制的演员外出演戏确实有据可依。刘昊然在加入中国煤矿文工团后提到过外出工作的事,他说,“今后在娱乐业的发展中将失去一定程度的选择。需要服从单位的管理,并在工作选择上有更严格的要求。”

宇宙的尽头是编制,明星的宇宙没有尽头 | 明星考编调查

蓝盈莹、宋轶两位演员先后离开北京人艺时,对外的说法也都是,因无法兼顾娱乐圈和单位间的工作,故辞职。

所以说,之后易烊千玺、罗一舟、胡先煦可以拍戏、参加节目、接活动,但工作自由度势必会大打折扣。就是不知道,他们最后可不可以克服如蓝盈莹和宋轶一样的问题,平衡好体制内的工作和体制外的工作。

宇宙的尽头是编制,明星的宇宙没有尽头 | 明星考编调查

明星考编,弊大于利or利大于弊

易烊千玺国民度向来很好,从天猫会选择他做代言人这件事也可以看得出来。据网友统计,他的路人好感度也一直是TFBOYS三个人中最高的。(无意拉踩哈)

考上编制,无论对于他自己还是他粉丝,都是一件值得开心的事情。

但网友首先质疑的,就是包括易烊千玺在内的三位明星考生,是否有报考资格?因为中国国家话剧院2022年应届毕业生招聘公告上注明:报考基本条件为2022年应届毕业生,且在校期间为非在职人员。

宇宙的尽头是编制,明星的宇宙没有尽头 | 明星考编调查

事实上,在公示招聘名单前四天,易烊千玺才紧急注销了自己旗下的北京九木德文化传媒中心公司;罗一舟作为法人代表成立的北京辰舟一行影视文化有限公司,一直到名单公示后,还在正常运作。

娱乐公司宣传张布轩,向kk总结了三位明星不合规的三点情况:

1. 不考笔试;

2. 和其它文工团成员同酬,但每月只表演1至2场;

3. 注册公司,缴纳过社保,不是非在职人员。

他一直以为明星考编也是要严格按照考编流程进行,但没想到这次明星考编的流程和普通考生这么不一样。

普通考生是以上三种情况任意一种,连资料审查第一关都过不去,明星不仅考上了还要上热搜“普天同庆”,这种行为深深打击到曾经也想要考编的张布轩。他说,“部分明星太擅长用自己的公众人物的身份,创造不平等的竞争环境。”

上至天价日薪,下至考公考编。

致使广大人民群众对明星考编逆反的,也正是这种种迹象透露出来的“不公平”。

一位曾经报考过北京人艺的演员周楚然告诉kk,“明星原本就是有资源,有戏拍的人,他们有没有这份编制其实一点也不重要。但对于很多像我这样的素人演员,能够争取到这样一份有编制的工作,拿到这几千块钱,对我的人生很重要。”

也许今年就有真正对表演、对话剧抱有有理想的普通演员,因为明星考生的挤兑,失去了工作机会也无法实现理想抱负。

明星获得编制后,在娱乐圈接工作的自由度会降低,收到的来自单位的约束会更多,路人逆反情绪上头对他们“路转黑”的概率加大。究竟是利是弊,仍需当事人和团队权衡。

宇宙的尽头是编制,明星的宇宙没有尽头 | 明星考编调查

而我们更关注的点在于:明星考编引发的争议,用人单位何时可以给出一个详尽的、有说服力的解释,让公正趋于公正,让大众多一些希望。

备注:内文插图来源微博和网络。

发表评论
留言与评论(共有 0 条评论) “”
   
验证码:

相关文章

推荐文章