周杰伦意外带火二手电商,闲鱼们迎来高潮

周杰伦意外带火二手电商,闲鱼们迎来高潮

周杰伦带火二手相机

好久没有这样的盛况了,随着周杰伦《最伟大的作品》先行曲MV上线,整个社交网络都被引爆。

对各大社交平台而言,周杰伦的新歌质量如何不重要,重要的是周杰伦这三个字背后所带来的的巨大流量。

与周杰伦MV相关的一切都被广大网友热烈讨论着。

#周杰伦朗朗情头太离谱了#、#周杰伦同款相机身价翻倍#等相关话题在短短时间内便登上了微博热搜榜。

周杰伦意外带火二手电商,闲鱼们迎来高潮

毫无疑问,在周杰伦的这场流量盛宴之下,哪怕是出现在MV中的相机也火了。

据悉,周杰伦MV中使用的这款宝丽来相机原本的二手价格在1000元以上。

在被周杰伦带火以后,这款相机在闲鱼平台的价格飙涨到了3000元以上。

周杰伦意外带火二手电商,闲鱼们迎来高潮

出道22年,6年未发新专辑,周杰伦的商业价值丝毫没有受到影响。

MV上线后,一起狂热起来的,除了周杰伦的歌迷们,还有嗷嗷待哺的各大社交平台。

苦流量已久,各大厂都加入到了“瓜分”周杰伦的大军之中。

此前,QQ音乐、B站、快手纷纷宣布拿到周杰伦新歌首发权,但实际上QQ音乐、快手、微博、抖音、咪咕音乐等均在第一时间完成了MV的宣发。

快手更是专门发博,特意强调周杰伦本人要在快手平台的个人账号亲自发布MV视频。

周杰伦意外带火二手电商,闲鱼们迎来高潮

作为合作平台,快手在这场流量争夺战中更加理直气壮。在快手账号发布三小时后,周杰伦MV播放量已破亿。

激烈的竞争中,闲鱼显得格格不入,轻轻松松发了一笔意外之财,成为背后的隐秘赢家。

对广大周杰伦的粉丝而言,已经习惯了这种操作。早在《说好不哭》发布时,MV中的奶茶店也风靡一时。

看来,这一次吃到周杰伦红利的轮到了二手市场。

在周杰伦的先导纪录片中,出现了这样一个片段。在巴黎旧货市场,周杰伦和工作人员一起为拍摄任务采购二手服装、配饰等。

周杰伦不是个例,不少网红艺人都爱上了这种“探宝”活动。明星频频光顾二手市场的背后,是二手奢侈品已经进入了繁荣的时代。

撕掉“穷”、“廉价”等标签,二手交易正式成为了一种潮流。

周杰伦意外带火二手电商,闲鱼们迎来高潮

明星不再扎堆闲鱼

明星效应,对野蛮生长中的二手市场来说,并不是一个陌生词汇。

早两年的时候,闲鱼就是依靠明星入驻来引流的。

那个时期,二手交易还不像现在这样普及,大众普遍对二手商品存在抗拒心理。

炫耀、攀比等过度消费带来的快感长期占领人们的心智,阻碍了二手电商平台的进一步发展。

另一方面,电商来到下半场,流量红利消失,二手电商平台需要找到新的增长点。

这个时候,自带信任背书的明星成为二手电商平台最好的选择。

明星因为工作需要,会产生大量的闲置物品,存之无用,弃之可惜。而二手市场则帮助明星们打开了处理闲置物品的另一扇大门。

谈到入驻闲鱼的原因时,张雨绮曾这样表示,“希望跟大家一起共同倡导循环、可再消费的生活方式,在闲鱼上新是非常好的方式,对自己也非常有帮助。”

互利共赢之下,明星和二手电商平台走向了双向奔赴。

数据显示,仅2019年,就有超过100位明星入驻闲鱼。一时之间,明星网红入驻二手电商平台成为一股风潮。

周杰伦意外带火二手电商,闲鱼们迎来高潮

明星们在闲鱼上名利双收。

例如,自带招黑体质的沈梦辰因为曝光了一个诈骗闲鱼号,收获了不少路人好感。

吴昕则是在闲鱼183天卖出8480件商品,累计下来是一笔不小的收益。

好景不长,多位明星因为各种原因而翻车。高价售卖严重使用痕迹商品、商品详情出现歧义、售卖礼品等等,问题层出不穷。

周杰伦意外带火二手电商,闲鱼们迎来高潮

(某明星出售的鞋子)

负面影响扩大,二手电商平台逐渐不再是明星们的一门好生意。现在,闲鱼平台几乎已经很难看到明星的身影。

不少明星玩家的账号已经无法搜索到,或者很长时间没有登录过,甚至有人超过两年未登录过闲鱼了。

虽然明星玩家们默默退场了,但是明星对大众认知的影响是无法否认的。作为普通人群的风向标,现在二手交易已经越来越为大众所接受。

二手市场已经过了需要明星来引流的阶段。

周杰伦意外带火二手电商,闲鱼们迎来高潮

二手电商的好日子来了

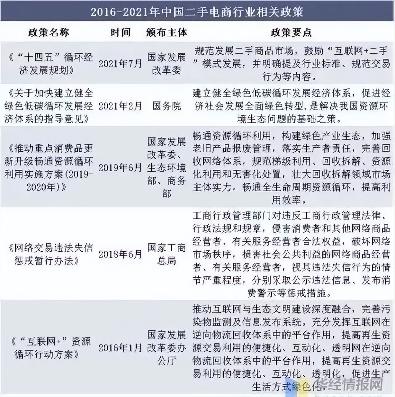
随着去年转转等二手电商平台融资回暖,以及《“十四五”循环经济发展规划》等利好二手电商政策的出台,二手电商行业就进入了发展拐点,开始加速。

周杰伦意外带火二手电商,闲鱼们迎来高潮

(图源:华经情报网)

二手电商终于等来了最好的发展环境。

随着物质过剩时代的到来,炫耀性消费被大大压制,人们的消费观念更为理性。

这一点在Z世代体现得更加明显,个性化消费和悦己消费逐渐占据主导地位。

其次,供过于求最直接的影响就是闲置物品暴增,大家对出口闲置物品的需求与日俱增。

最后,近两年行业越发重视信用体系的构建,平台能力的强化必将推动行业进一步增长。

从市场规模来看,二手市场已经在万众瞩目中成长为一个万亿市场,已经具备了自我造血的能力,能够自主保持增长状态。

抖音、快手等直播电商入局以来,二手电商更是迎来了高光时刻。

周杰伦意外带火二手电商,闲鱼们迎来高潮

(抖音二手好物频道)

二手交易最大的问题便是信任问题,直播“眼见为实”的形式可以在最大程度上消除买卖双方的信息差。

二手电商在短视频直播平台焕发出了新的活力和生机。

数据显示,2017年国内闲置物品交易规模便达到了5000亿,并且以每年30%的速度增长。

今年,二手电商已经到达万亿市场规模,预计到2025年市场规模可以达到3万亿。

展望未来,如何提高平台的公信力,吸引用户,依然是二手电商的主旋律。

作者 | 月涯

发表评论
留言与评论(共有 0 条评论) “”
   
验证码:

相关文章

推荐文章