《谭谈交通》下架,打倒谭老爷,百姓赔偿四六分成

《让子弹飞》这部电影相信大家很熟悉了,尤其是剧中关于出钱缴匪的片段让人印象深刻。四大家族带头捐款打麻匪,然后忽悠群众一起捐钱,四大家族的钱如数奉还,最后再和黄老爷三七分成,七分还是人家的。

游术公司很仗义,将多分5%给成都广播电视台

谁能想到,这么可笑而又魔幻的桥段竟然真实发生了。啥也不说先上图。


《谭谈交通》下架,打倒谭老爷,百姓赔偿四六分成

在谭警官最新的声明中,谭警官向外部透露的一条关于游术公司和成都电视台的分成方案。

其内容,主要分成两部分:

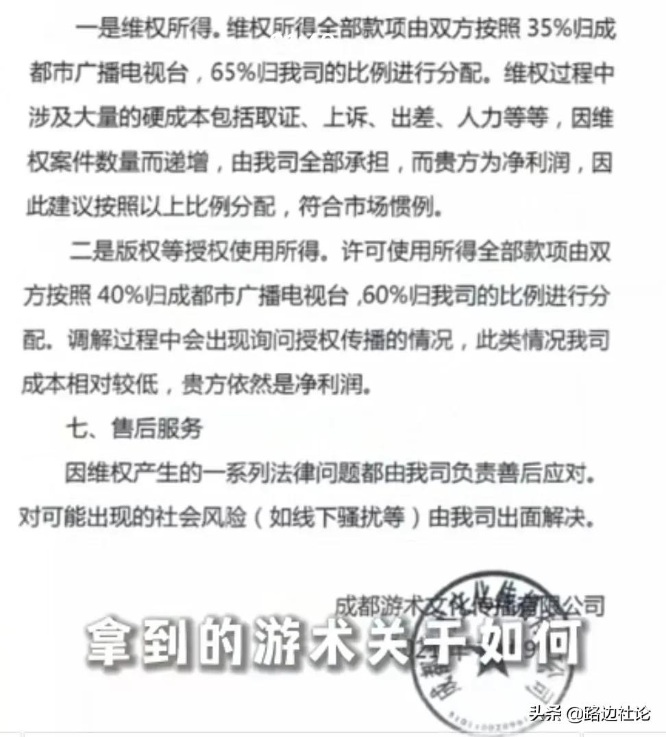
一是,游术公司将代表成都广播电视台向全网所有的,曾参与过《谭谈交通》二次创作或者发布的人员,尤其是谭乔,进行索赔。大家可以想象一下,这笔数额是多么庞大。对于索赔的赔偿金,游术将和成都广播电视按照35%和65%的比例分成。

理由是打官司要耗费巨大的人力物力和时间。

二是,两者将会对公益视频节目《谭谈交通》进行商业运作,通过售卖公益视频节目获得收益。并按照四六比例进行分成。

从分成比例上来看,游术公司实在是太仗义了,打侵权官司太麻烦,所以游术在赔偿金方面,多要了钱。但是在后期公益视频盈利运作时,考虑到自己出力较少,将多给成都广播电视台分5%的收益。

目前,已有网友表示,自己势力单薄,不得已,只能破财免灾,妥协了。

《谭谈交通》下架,打倒谭老爷,百姓赔偿四六分成

看到这里,大家都觉得游术实在太仗义了!实际上以后《谭谈交通》不会有人看了,根本挣不到钱[捂脸][捂脸][捂脸][捂脸]

那么,作为侵权者谭警官,他是否挣到钱了呢?

答案是,谭警官确实挣到钱了,但是人家全捐了,不仅把《谭谈交通》的视频奖励捐了,而且谭警官还将自己直播的打赏自己自己原创视频的收益几乎全部用于支持落后地区的教育,或者帮助生活困难的人。

《谭谈交通》下架,打倒谭老爷,百姓赔偿四六分成

格局OR狼子野心?显而易见

至此,大家可以看到面对利益时两种不同的选择。

一个是已经辞职的交通警察,虽然脱去了警服,但是谭警官心中的警徽依然闪闪发亮,一直心系人民幸福,是一个大写的人。

一个是事业单位,拿着公益视频去赚钱,而且还把大部分的钱分给一个私营企业,这不得不让人怀疑其中的利益瓜葛!

其实,成都广播电视台还是有点羞耻感的,想挣钱却又害怕别人说三道四,破坏自己儒雅的影响。

于是便有了这招“金蝉脱壳”之计,然而,业务水平实在太差,表演太过于拙劣,几乎和掩耳盗铃无异。


《谭谈交通》下架,打倒谭老爷,百姓赔偿四六分成

起诉计划谋划已久

根据调查,游术公司成立于2018年,目前已被多方质疑是个空壳公司,自成立之初一直没有啥业务,所谓,三年不开张,开张吃三年。在成都广播电视台各类声明的的加持之下,腰杆子突然挺直了起来,不鸣则已,一鸣便引起了全网的痛骂?

对于,这样一个公司,他是有何资质能够拿到电视台的授权?所走的流程是否合规?各种环节都透露着两个字“可疑”。

《谭谈交通》下架,打倒谭老爷,百姓赔偿四六分成

《谭谈交通》下架,打倒谭老爷,百姓赔偿四六分成

闹剧至此,该如何解决

对于此事,有些人可能还会从法律层面对事件进行解析。

笔者认为,官司很可能打不起来,闹剧可能即将收场。

毕竟,成都广播电视台忽略了谭警官在华语界的显赫声明,目前网络的舆论几乎全部倒向谭警官,而此时,成都电视台通过法律途径获得收益已经远远比不上该行为对其电视台声誉造成的恶劣影响。

所以,如果大家还想保留最后一点体面,我想闹剧该收场了。

发表评论
留言与评论(共有 0 条评论) “”
   
验证码:

相关文章

推荐文章