第1个消息,关于郑铮!
郑铮是国脚,也是山东泰山的队长,新赛季开幕式,郑铮代表全体中超联赛运动员宣誓演讲,然而在揭幕战中,郑铮却出现了恶劣的犯规情况,直接吃到了一张红牌被罚下场!当时,不少媒体人就认为,郑铮应该会被足协追罚。果不其然,在泰山第2轮比赛结束之后,足协对郑铮的处罚出来了,但是却引起了媒体人的热议!

足协在处罚决定中表示,郑铮在倒地后实施了暴力行为,同时作为中超球员宣誓人代表,在赛场上的暴力行为造成了不良的社会影响,因此对他停赛4场,以及罚款4万元!媒体人袁野表示,他不能认同足协的处罚,犯规就是犯规,和宣誓代表没有什么关系,这样处罚郑铮非常不公平。对此,大家怎么看呢?

第2个消息,关于徐新!
国脚徐新是上海海港新援,他也同样在首轮比赛中因为暴力犯规,领到了一张红牌!而且,足协在追罚郑铮的同时,也追罚了徐新,并且是追罚了2次,但是加起来也就被禁赛了2场,被罚款2万元,没有郑铮那么“惨”!

徐新之所以被追罚2次,是因为他在被红牌罚下场之后,在路过通道玻璃门的时候,一脚将玻璃门给踹岁了一扇!另外,海港内部也对徐新进行了处罚。根据海港的公告,一是队内通报批评徐新,二是要求徐新自我检讨,三是责令他对损坏的设施进行全额赔偿!对此,大家怎么看呢?

第3个消息,关于莱科!
莱科是上海海港的主帅,上赛季率领海港拿到了中超亚军和足协杯亚军,本赛季莱科的目标是率领海港拿到双冠王!事实上,从纸面实力来看,莱科是非常有希望完成这个目标的!但是,新赛季前2轮,莱科率领海港踢出了2连败0进球的糟糕战绩!

对此,媒体人李璇批评了莱科!李璇表示,他从上赛季开始就听说了一些关于海港内部对于莱科训练方式的争议,就是练得很狠,导致了以一些伤病,没有拿到冠军,跟莱科的执教是决定性因素!李璇直言,本赛季海港确实备战不充分,但是莱科没有更好的应对方式,只是一味地按照既定的备战计划在做,这也导致海港出现了不少伤病,莱科对于困难的预估和准备不足,这是很显然的,如果接下来不能扭转局面的话,那么莱科的日子不会好过,毕竟本赛季是海港争冠的最好时机!对此,大家怎么看呢?

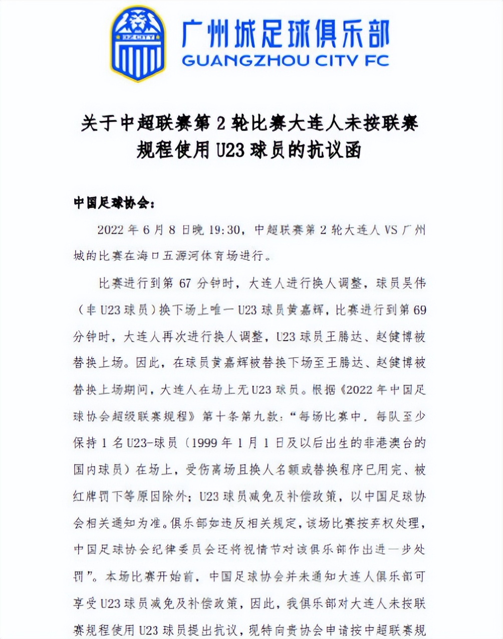
第4个消息,关于大连人!
新赛季中超第2轮,大连人VS广州城,最终大连人2-0广州城,拿到了新赛季的首场胜利。对此,不少球迷表示,大连人很强,谢晖真的实现了他所说的“就压着打”!然而在比赛结束之后,广州城却是向大连人提出了抗议,这是怎么回事呢?

比赛的时候,大连人有将近2分钟的时间里,没有U23球员在场,而根据足协推出的“U23政策”,必须要有1位U23球员随时在场上!所以,广州城就此提出了抗议,认为大连人没有U23政策优惠,所以大连人违反了U23政策,这场比赛理应判大连人0-3负!对此,不少媒体人也是议论纷纷,有人说广州城输不起,更多的是为大连人辩解,称大连人拥有U23政策优惠。截止条条发稿前,足协还未给出回应。对此,大家怎么看呢?
| 留言与评论(共有 0 条评论) “” |