新东方直播翻身,双减之后教育机构是涅槃还是毁灭,家长能躺平么

近日,新东方旗下直播间“东方甄选”突然火爆起来,不少英语老师使用双语直播,三天涨粉130万,单场销售额破千万。港股新东方在线股价连续两日直线飙升,6月13日盘中一度实现翻倍达到12.5港元/股,新东方在线母公司新东方当日也一度涨超25%。

有数据显示,6月11日,“东方甄选”观看人数达1274.6万,当日GMV为2100.43万元,跻身头部直播间。目前,该账号粉丝数量为339万。

新东方直播翻身,双减之后教育机构是涅槃还是毁灭,家长能躺平么

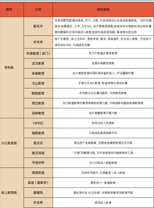
各类培训机构断臂求生

当双减政策下来以后,大型机构都在忙着转型,他们有足够的资金,可以投不同的项目让自己能活下去。小型机构影响也不大,反正也没人知道。可能最苦的是中型机构,它既没有那么庞大的一个资金去发展新的产品线,它也被很多相关部门关注,没办法做漏网之鱼。

人员的流动是观测一个行业发展的重要指标之一。在行业监管趋严后,各教育培训机构不得不面临裁员和转型的局面,好未来、新东方、作业帮、猿辅导、VIPKID、高途、51Talk、掌门教育等多家公司接连爆出裁员的消息。

新东方直播翻身,双减之后教育机构是涅槃还是毁灭,家长能躺平么

家长难以甘心躺平

从2022年高考可以看出各科题目难度都有所增加,这无疑增加了家长和孩子的压力,有不少家长表示对孩子的辅导问题有所担心。

双减后,孩子课业压力是少了,但可选项却变多了起来。原先是必做题,现在变为了选择题,要不要做,由家长决定。

于是,不少家长只能自己去研究做题,自己先做一遍,搞懂为什么再教孩子。还要去各种妈妈群里问、向老师打听,孩子做什么教材能提高?

此外,以前周末还能把孩子送到学习班,可以有放松的时间。现在,双休日还得家长自己研究,没有时间带孩子出去玩。

有的家长自己没有辅导能力,只能高价找家教给孩子单独辅导。

新东方直播翻身,双减之后教育机构是涅槃还是毁灭,家长能躺平么

需要少儿编程毕业设计案例与指导考研相关资料的小伙伴们欢迎私信、关注公众号 “慧眼金芯” 免费获取资料

发表评论
留言与评论(共有 0 条评论) “”
   
验证码:

相关文章

推荐文章