推陈出新!等离子体合成电催化剂,登上影响因子35+期刊


推陈出新!等离子体合成电催化剂,登上影响因子35+期刊

第一作者: 刘前(浙江大学)

通讯作者:吴浩斌(浙江大学), 赵焱(武汉大学,武汉理工大学), 遇鑫遥 (安徽大学)

论文DOI:https://doi.org/10.1039/D2EE01463G



全文速览

探索用于肼氧化反应 (HzOR) 的高效电催化剂,可以加速直接肼燃料电池 (DHzFC) 在碳中和经济中的应用。本文报告了一种生长在铜泡沫上的低配位 Co 阵列(p-Co/CF),可用作高效的 HzOR 电催化剂。通过使用 H2 等离子体还原 Co(OH)F 前驱体来合成低配位 Co 阵列,可以诱导生成大量少原子(few-atom)空位,产生低配位表面 Co 原子作为催化活性位点。所制备的 p-Co/CF 电极在 0.05 M N2H4/1 M KOH 电解液中表现出 -0.15 V(vs. RHE)的低起始电位和 8.83 mV dec-1 的小塔菲尔斜率,优于大多数报道的HzOR电催化剂。密度泛函理论 (DFT) 计算阐明了金属 Co 催化剂上的 HzOR 过程,表明催化活性的提高归因于 N2H3*在低配位 Co 位点上的吸附变弱。基于 p-Co/CF 的DHzFC 可在常规环境温度下提供 1.1 V 的高开路电压和 186 mW cm-2 的最大功率密度。这项工作为设计高性能非贵金属电催化剂以实现商用直接肼燃料电池提供了指导。



背景介绍

碳中和经济对于替代燃料的日益关注,促进了氮基燃料作为能源载体的发展。在这些氮基燃料技术中,具有高能量密度(水合肼为 4269 Wh/L)和高电压(N2H4 + O2→ N2 +2H2O,E0 = 1.56 V)的直接肼燃料电池 (DHzFCs) 是一个很有前景的替代技术。肼燃料可以通过可持续的无碳方法生产,例如,通过二苯甲酮亚胺的电化学氧化同源偶联方法。DHzFCs 结构需要将离子交换膜夹在阳极和阴极之间。两个电极均由支撑在多孔背衬层上的催化剂组成,允许燃料和氧化剂从双极板的流体场中快速传输。DHzFCs中的阴极和阳极反应分别是氧还原反应(ORR)和肼氧化反应(HzOR),通常发生在碱性电解液中。而非贵金属催化剂可以有效加速这些反应。


开发具有高活性和耐久性的阳极电催化剂,对于促进 DHzFC 技术的实际应用至关重要。在 HzOR 中,肼分子通过四电子过程电化学氧化成氮气 (N2)。HzOR 作为典型的多电子过程,其电位相关的活化能垒取决于反应中间体与催化剂表面之间的相互作用。在各种已探索的非贵金属催化剂中,Ni 和 Co 等 3d 过渡金属对 DHzFC 的 HzOR 表现出良好的电催化活性,甚至优于 Pt 等贵金属。科学家已经探索了多种策略,例如形成合金、金属间化合物和单原子催化剂,以提高 HzOR 催化性能。然而,大多数催化剂的过电位相对较大(> 230 mV),并且最大电流密度受到缓慢反应动力学的影响,这阻碍了它们在 DHzFC 中的应用。此外,由于对催化机理的理解不够深入,高效HzOR催化剂的合理设计仍然具有挑战性。


缺陷化学在设计多相催化剂中起着重要作用。通常,对于过渡金属催化剂,d带模型提供了电子特性的近似描述,并说明了吸附物和金属表面之间的相互作用。通过调控金属催化剂中的缺陷,可以减少金属原子的平均配位数(CN),这将调整 d 带的宽度,并相应地移动 d带中心。例如,点缺陷是最常见的缺陷之一,它可能会产生电子离域,从而为多相催化创造活性位点。金属表面上具有低 CNs 的原子,例如阶梯边缘和缺陷位点,表现出较高的 d 带中心,并与反应中间体具有适度的结合强度。




图文解析

推陈出新!等离子体合成电催化剂,登上影响因子35+期刊

图1. Co(OH)F/CF 和 p-Co/CF 的形貌和结构表征。a,Co(OH)F/CF 和p-Co/CF 的合成过程示意图。b,Co(OH)F的FESEM图像。Co(OH)F 的 c,TEM 图像(插图:SAED 图案)和d,HRTEM 图像。e,p-Co的FESEM图像。p-Co 的 f,TEM 图像(插图:SAED 图案)和 g,HRTEM 图像。


推陈出新!等离子体合成电催化剂,登上影响因子35+期刊

图 2. Co(OH)F/CF和p-Co/CF的化学配位环境和原子结构。a,H2等离子体处理过程中,原子结构变化的示意图(左:Co(OH)F,右:p-Co)。b,Co 2p XPS 光谱。c,O 1s XPS 光谱。d,归一化 Co K-edge XANES光谱。e,来自 EXAFS 的傅里叶变换光谱。


推陈出新!等离子体合成电催化剂,登上影响因子35+期刊

图 3. 肼氧化反应的电化学性能。a,在 1 M KOH 和 0.05 M N2H4 中,不同样品的极化曲线,扫描速率为 5 mV s-1。b,相应的塔菲尔图。c,不同N2H4浓度下的LSV曲线。d,电容电流密度与扫描速率的线性函数曲线,用于测算双电层电容。e,在 1 M KOH 和 0.1 M N2H4 中,在 100 mA cm-2 时,对 p-Co/CF 进行计时电位测试。f,该工作与其他报道催化剂的HzOR 起始电位(1 mA cm-1 时的电位)和 Tafel 斜率比较。


推陈出新!等离子体合成电催化剂,登上影响因子35+期刊

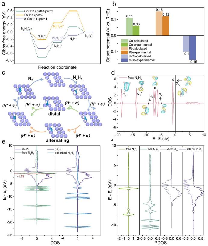
图 4. DFT计算和所提出的HzOR机理。a,平衡电位下HzOR的吉布斯自由能图。b,理论计算和实验测量的起始电位(vs RHE)的比较。c,所提出的d-Co上的HzOR 机理(紫色,钴;蓝色,氮;白色,氢)。d,肼分子的DOS图。e,d-Co的d轨道投影态密度 (PDOS) 和 N2H4 分子的总 DOS。f, 在吸附前后,N pz轨道和 Co dxz 轨道的PDOS。


推陈出新!等离子体合成电催化剂,登上影响因子35+期刊

图 5.直接肼燃料电池的电化学性能。a,直接肼燃料电池(DHzFC)的示意图。b,直接氢气燃料电池和直接肼燃料电池的比较。c,使用不同阳极的 DHzFC 的极化曲线和功率密度曲线。d,由自制DHzFC(使用 p-Co/CF)供电的风扇照片。e,DHzFC的稳定性测试。f,本文的 DHzFC 与文献报告性能的比较。




总结与展望

基于上述结果,本文报告了一种基于低配位 Co 阵列的集成电极,该电极对肼氧化反应 (HzOR) 具有出色的电催化活性。H2 等离子体将 Co(OH)F 还原成金属 Co 会诱导形成少量原子空位,从而产生丰富的低配位表面 Co 原子。所制备的 p-Co/CF 电极在 0.05 M N2H4/1 M KOH 电解液中,表现出 -0.15 V(vs. RHE)的低起始电位和 8.83 mV dec-1 的小塔菲尔斜率,优于大多数报道的HzOR电催化剂。当其应用到 DHzFC 中时,该器件在常规环境温度下可提供 1.1 V 的高开路电压和 186 mW cm-2 的最大功率密度。结合实验和计算的分析,证明低配位的 Co 原子是 HzOR 的催化活性位点,而集成阵列电极使活性表面积最大化。此外, DFT 计算阐明了金属 Co 催化剂上的 HzOR 过程,并表明 N2H3* 中间体在低配位 Co 位点上的吸附减弱是催化活性提高的原因。这项工作揭示了含缺陷 Co 表面上肼电氧化的机理,并为设计高性能非贵金属电催化剂以实现可行的直接肼燃料电池提供了指导。

发表评论
留言与评论(共有 0 条评论) “”
   
验证码:

相关文章

推荐文章