弱电人必备的网络基础知识培训知识

前言
大家好,我是林总,网络是由若干节点和连接这些节点的链路构成,表示诸多对象及其相互联系。在数学上,网络是一种图, -般认为专指加权图。网络除了数学定义外,还有具体的物理含义,即网络是从某种相同类型的实际问题中抽象出来的模型。在计算机领域中,网络是信息传输、接收、 共享的虚拟平台,通过它把各个点、面、体的信息联系到一起,从而实现这些资源的共享。网络是人类发展史来最重要的发明,提高了科技和人类社会的发展。下面是小编收集 整理的什么是网络的基础知识,欢迎借鉴参考。下面我们一起来看下网络知识基础培训有哪些呢。
正文
一.基础知识 网络的分类及概念

按区域划分: LAN(Local Area Network) 局域网(小区域,局部地理范围,高速) WAN(Wide Area Network) 广域网(泛指互联网,运营商网) 备注:局域网基本为工程中常用网络,涉及到的工程类容为布线。
局域网的结构
现阶段的局域网基本为星形结构,如图:

弱电人必备的网络基础知识培训知识

局域网组成
电脑(含网卡)、网络线路(传输线路)、交换机(集中交换)、路由器 (外网设备)
局域网的 IP 地址

弱电人必备的网络基础知识培训知识

私网 IP 用于内部局域网,类似于集团内部的分机号。根据 TCP/IP 协 议规定,IP 地址是由 32 位二进制数组成,为了方便记忆我们一般用 点分十进制的方式来表示 IP 地址。

弱电人必备的网络基础知识培训知识

私网 IP 的使用原则:• 私网 IP 只能在内部局域网使用 • 可自行规划使用 • 没有互联的局域网可以重复使用
常见局域网的私 IP 地址有 3 段,如下:

弱电人必备的网络基础知识培训知识

• 域名--为了方便人们记忆而使用的一种命名规则。上网的时候, 输入的网址如 www.sina.com,其实这就是一个域名。
• 域名解析--在 Internet 上将域名与 IP 地址之间进行是一对 一 (或者一对多)的转换。
• 域名解析--在 Internet 上将域名与 IP 地址之间进行是一对 一 (或者一对多)的转换。

弱电人必备的网络基础知识培训知识

网关的作用
• 网关是一个网络的出口,当网络内部的电脑需要访问外部的网 络时就需要通过默认网关进行数据转发和接收。
• 网关一般是一台路由器或者一台三层交换机。
• 网关是内部网络与外部网络沟通的桥梁,类似于我们的互联互 通部门的作用

弱电人必备的网络基础知识培训知识

NAT 的作用
●配置私网 IP 的电脑必须通过 NAT—网络地址转换后才能上互联网

弱电人必备的网络基础知识培训知识

DHCP 的作用
DHCP 是一种动态的向客户端主机提供配置参数的协议,在终 端自动提出请求后,DHCP 可以向客户端主机提供 IP 地址、网关、DNS 服务器地址等参数。

弱电人必备的网络基础知识培训知识

标准网络结构拓扑

弱电人必备的网络基础知识培训知识

路由器位于最外端和互联网相连
防火墙位于中间保护内网安全
交换机位于内部互联

铜缆
一般工程中常五类网线,六类网线
●五类网线中以超五类使用最多,用 4 对网线提供 10-100M 服务
总传输距离 100 米,一般前端配线架至后端配线架网线距离不超过 90 米,预 留 10 米接前端和后端设备

弱电人必备的网络基础知识培训知识

(五类非屏蔽双绞线)
●六类网线,用 4 对网线提供 1000M 服务

弱电人必备的网络基础知识培训知识

(六类非屏蔽双绞线)
网线的排列
直通线(标准 568B)——(标准 568B):
两端线序一样,线序是:白橙,橙,白绿,蓝,白蓝,绿,白棕,棕。
交叉线(568A)——(标准 568B):一端为正线的线序,另一端为:白绿,绿,白橙,蓝,白蓝,橙,白棕,棕。

弱电人必备的网络基础知识培训知识

光纤
光纤分为多模光纤和单模光纤,对比表如下:

弱电人必备的网络基础知识培训知识

常用光纤接口如下图:

弱电人必备的网络基础知识培训知识

网络配架

弱电人必备的网络基础知识培训知识

弱电人必备的网络基础知识培训知识

弱电人必备的网络基础知识培训知识

三.网络工程相关设备
光模块
常见光模块如下图,现阶段常用的有 GBIC 和 SFP 及 SFP+模块

弱电人必备的网络基础知识培训知识

网络光电转换器

弱电人必备的网络基础知识培训知识

弱电人必备的网络基础知识培训知识

视频光端机
用光纤传输代替视频线传输,突破视频线传输距离限制,实现远距离 传输,普遍用于视频监控系统中

弱电人必备的网络基础知识培训知识

视频光端机连线图如下:

弱电人必备的网络基础知识培训知识

网络交换机
网络交换机转发终端设备(电脑,服务器,网络监控等)数据,端口 密度大,转发性能高

弱电人必备的网络基础知识培训知识

网络路由器
路由器的作用是使网络接入互联网,实现 NAT 地址转换(将私有地址 转换为公有的互联网地址实现上网)、路由选路等功能,相对端口密 度小

弱电人必备的网络基础知识培训知识

网络防火墙
网络防火墙的作用是保护内部的网络安全,过滤流量和攻击

弱电人必备的网络基础知识培训知识

四.网络基础操作
Windows 网络操作命令
一.Ipconfig /all 命令,显示本地网卡的地址,网关,DNS 等信息, 步骤如下图:(以 win7 为例)

弱电人必备的网络基础知识培训知识

选“开始”“所有程序”“附件”“命令提示符” 或选“开始”“所有程序”“附件”“运行”输入 CMD 后确定

弱电人必备的网络基础知识培训知识

进入到命令提示符后输入 ipconfig /all 命令后回车

弱电人必备的网络基础知识培训知识

上下拖动即可看到本地网卡的 ip 地址、网关、DNS 等信息

弱电人必备的网络基础知识培训知识

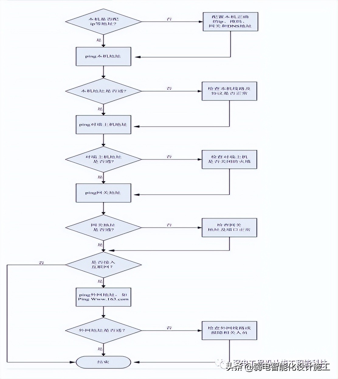
二.Ping 命令
步骤如下:进入到命令提示符模式(方法如上图所示),输入 ping ip 地址
•ping 对本机网卡进行测试。
•ping 局域网内其他 IP 测试与局域网中其他主机之间的连通性。•ping 网关 IP 测试与局域网中路由器网关的连通性。
•ping 公网 IP/域名/DNS 测试与 Internet 公网的连通性。

弱电人必备的网络基础知识培训知识

弱电人必备的网络基础知识培训知识

Ping 连通性检查流程

弱电人必备的网络基础知识培训知识

网络设备基础配置
一. 登陆网络设备前期准备(交换机、路由器、防火墙)
常用的登陆路由器的两种方法:
通过 console 口登陆
• 路由器第一次上电;
• 无法通过 Telnet 登陆时.
通过 telnet 方式登录
• 如果已知待登录路由器的 IP 地址,用户可以通过 Telnet 方式登录到路由器上,进行本地或者远程配置。
前置任务
 在配置通过 Console 口配置路由器之前,需要完成以下任务:
• 准备好 PC/终端(含串口线)
• PC 安装终端仿真程序(如 Windows 超级终端或 CRT 软件等)
 数据配置
• 在 PC 上运行终端仿真程序,设置终端通信参数为:
• 波特率:9600 bps
• 数据位:8
• 停止位:1
• 校验:无
• 流控:无

Console 连接配置步骤图如下:
○1 电脑的 COM 口(或 USB 转接 COM 口线) 交换机 Console

弱电人必备的网络基础知识培训知识

○2 按照步骤开启超级终端:开始-程序-附件-通讯-超级终端

弱电人必备的网络基础知识培训知识

○4 输入超级终端名称,选择数据线所连端口(注意选择 Com 口时候要对应 Console 线接入电脑的 Com 口)

弱电人必备的网络基础知识培训知识

○5 确定-点击还原为默认值

弱电人必备的网络基础知识培训知识

确定后开启交换机
此时交换机开始载入 IOS,可以从载入 IOS 界面上看到诸如 IOS 版本号, 交换机型号,内存大小等数据

弱电人必备的网络基础知识培训知识

登陆后即可在此命令行模式下输入调试命令。
二.交换机基本配置
○1 依次输入以下命令,完成设备的预配置(以 H3C 交换机为例)

弱电人必备的网络基础知识培训知识

弱电人必备的网络基础知识培训知识

发表评论
留言与评论(共有 0 条评论) “”
   
验证码:

相关文章

推荐文章