237页(10万字)数据中台建设方案2022版本

集中式服务仓库

类似于Maven的集中仓库,TOS也自带了一个集中式的应用服务仓库。用户需要启动一个已存在于仓库中的应用时,只需要将该应用的Docker image拉下来启动即可。

仓库预置了常用的应用服务,如完整Docker化的Transwarp Data Hub各个组件和Tomcat、MySQL等常用服务。如果用户想要使用其他应用服务,也可以通过TOS提供的接口,在测试环境将应用服务制作为DockerImage,上传至TOSmarket,即可在生产环境下载并使用。

基于分布式容器集群管理系统(TOS)构建的服务器虚拟化资源池,可为大数据平台系统的各类应用、分布式计算和存储服务组件提供多租户隔离的容器资源调配管理、应用打包部署及SLA管理、作业调度管理以及统一运维监控管理。

该系统具备以下优势:

l 便捷部署

基于TOS,用户可以通过Web UI、REST API或者命令行一键瞬间安装和部署TDH集群,能自动根据服务的依赖性安装所需的其他服务组件。在虚拟技术之前,部署硬件资源满足新的应用需求需要几天时间,通过虚拟化技术把这个时间降到了分钟级别,而目前基于Docker的TOS云平台把时间降到了秒级别。Docker作为装载进程的容器,不必重新启动操作系统,几秒内能关闭,可以在数据中心创建或销毁,没有额外消耗。典型的数据中心利用率是30%,通过更积极的资源分配,以低成本方式对新的实例实现更合理的资源分配,从而提高数据中心的利用效率。

l 完整的资源隔离

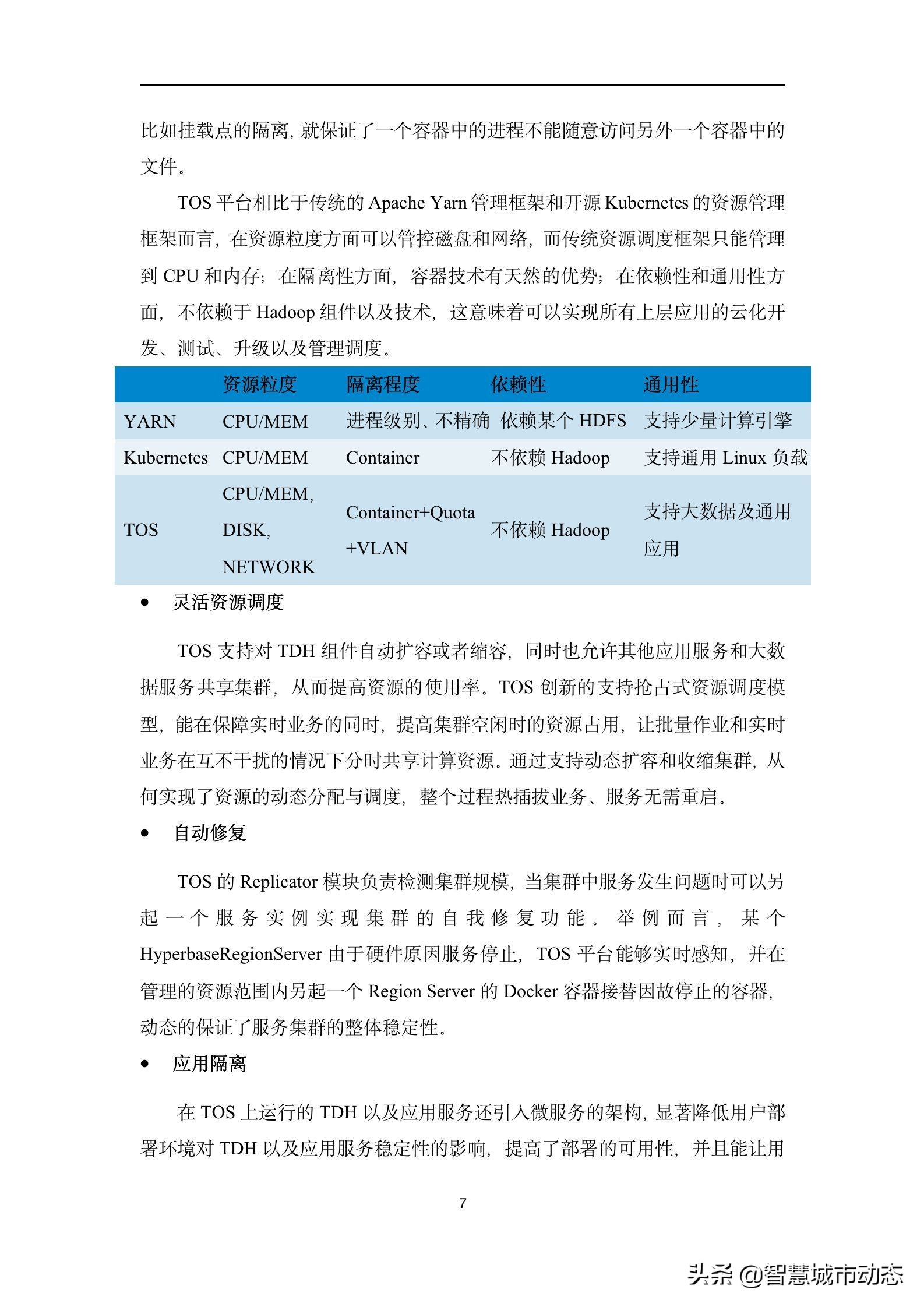
TOS通过优化Kubernetes资源管理框架实现了基于Docker容器对CPU、内存、硬盘和网络更好的隔离。TOS中Docker容器的隔离目前是由Linux内核提供的六项隔离,包括主机名与域名的隔离,信号量、消息队列和共享内存的隔离,进程编号的隔离,网络设备、网络栈、端口的隔离,挂载点(文件系统)的隔离,用户和用户组的隔离。这些隔离保证了不同容器的运行环境是基本不受影响的,比如挂载点的隔离,就保证了一个容器中的进程不能随意访问另外一个容器中的文件。

TOS平台相比于传统的Apache Yarn管理框架和开源Kubernetes的资源管理框架而言,在资源粒度方面可以管控磁盘和网络,而传统资源调度框架只能管理到CPU和内存;在隔离性方面,容器技术有天然的优势;在依赖性和通用性方面,不依赖于Hadoop组件以及技术,这意味着可以实现所有上层应用的云化开发、测试、升级以及管理调度。


237页(10万字)数据中台建设方案2022版本237页(10万字)数据中台建设方案2022版本

237页(10万字)数据中台建设方案2022版本

237页(10万字)数据中台建设方案2022版本

237页(10万字)数据中台建设方案2022版本

237页(10万字)数据中台建设方案2022版本

237页(10万字)数据中台建设方案2022版本

237页(10万字)数据中台建设方案2022版本

237页(10万字)数据中台建设方案2022版本

237页(10万字)数据中台建设方案2022版本

237页(10万字)数据中台建设方案2022版本

237页(10万字)数据中台建设方案2022版本

237页(10万字)数据中台建设方案2022版本

237页(10万字)数据中台建设方案2022版本

237页(10万字)数据中台建设方案2022版本

237页(10万字)数据中台建设方案2022版本

237页(10万字)数据中台建设方案2022版本

237页(10万字)数据中台建设方案2022版本

237页(10万字)数据中台建设方案2022版本

237页(10万字)数据中台建设方案2022版本

237页(10万字)数据中台建设方案2022版本

237页(10万字)数据中台建设方案2022版本

237页(10万字)数据中台建设方案2022版本

237页(10万字)数据中台建设方案2022版本

237页(10万字)数据中台建设方案2022版本

237页(10万字)数据中台建设方案2022版本

237页(10万字)数据中台建设方案2022版本

237页(10万字)数据中台建设方案2022版本

237页(10万字)数据中台建设方案2022版本

237页(10万字)数据中台建设方案2022版本

237页(10万字)数据中台建设方案2022版本

237页(10万字)数据中台建设方案2022版本

237页(10万字)数据中台建设方案2022版本

237页(10万字)数据中台建设方案2022版本

237页(10万字)数据中台建设方案2022版本

237页(10万字)数据中台建设方案2022版本

237页(10万字)数据中台建设方案2022版本

237页(10万字)数据中台建设方案2022版本

237页(10万字)数据中台建设方案2022版本

237页(10万字)数据中台建设方案2022版本

237页(10万字)数据中台建设方案2022版本

237页(10万字)数据中台建设方案2022版本

237页(10万字)数据中台建设方案2022版本

237页(10万字)数据中台建设方案2022版本

237页(10万字)数据中台建设方案2022版本

237页(10万字)数据中台建设方案2022版本

237页(10万字)数据中台建设方案2022版本

237页(10万字)数据中台建设方案2022版本

237页(10万字)数据中台建设方案2022版本关注+转发+评论,下载资料请私信。

文章引用的资料均通过互联网等公开渠道合法获取,仅作为行业交流和学习使用,并无任何商业目的。其版权归原资料作者或出版社所有,作者不对所涉及的版权问题承担任何法律责任。若版权方、出版社认为本文章侵权,请立即通知作者删除。

发表评论
留言与评论(共有 0 条评论) “”
   
验证码:

相关文章

推荐文章