第五种基本物理作用

《关于甚微观物理世界的对话》节选(6)

作者:张志强

《关于甚微观物理世界的对话》是根据笔者原创作品《甚微观物理学》而编写,文章以虚拟对话形式对甚微观物理学阐述的新物理学思想进行了通俗性讨论。内容通俗易懂,适合非物理学专业的读者阅读,对于物理学专业学者也具有一定参考价值。

本文节选于该对话内容,对新发现的第5种基本物理作用---合力范数作用、合力范数作用方程、合力范数作用运动方程、合力范数作用产生的物理效应等进行了讨论。


Phi:甚微观物理学从宇宙整体去考察宇宙中发生的诸普适性现象,这令我印象十分深刻。例如,对空间膨胀和物体质量这两种普适性现象的物理学认识就属于这种类型。空间膨胀动力于宇宙全部物质对真空中任一引力子的合力范数作用,导致真空在虚无中做扩张运动,并表观为空间膨胀;质量定理表明,任一物体是宇宙全部物质辐射至该物体处引力子汇聚而成,且任一物体的质量等于宇宙全部物质辐射至该物体处引力子流能量之总和与恒量速度平方之比,且任一物体的总能量等于宇宙全部物质辐射至该物体处引力子流能量之总和。

Phy:这也得益于太极方程旗下的宇宙基本方程,该方程组给出了宇宙诸物理量的统一解。这个统一解如同一把钥匙,打开了一道门,可通达四方。如果没有关于宇宙总质量、宇宙半径、宇宙瞬时三维空间总量、宇宙平均质量密度的一般解,不可能发现并证明合力范数作用。

Phi:根据12-1式,所有物体均受到合力范数作用。这表明该物理作用是一种万有作用,是一种普适性物理作用。如果合力范数作用一经证实,就意味在宇宙中还存在第5种基本物理作用,人类物理学也应与时俱进地将其纳入。不是吗?

Phy:一种新发现的物理作用,或是理论发现的或是实验发现的,能否被纳入物理学并作为第5种基本物理作用,需要满足如下五个条件:

▲这种物理作用必须是普适性的,即该物理作用对于所有物体均产生作用。

▲这种物理作用是可被定义的,即对该物理作用需给出清晰和准确表述。

▲这种物理作用是可被量化描述的,即对该物理作用可进行物理方程表达。

▲这种物理作用可被实验或经验反复验证,即该物理作用产生可被重复观测的效应。

▲这种物理作用的物理方程计算结果与相应的物理实验或天文观测结果须一致符合。

Phi:合力范数作用同时满足这五个条件,。你看:

■物理作用的名称:合力范数作用。

■物理作用的适用范围:所有物体和粒子。

■物理作用的定义:宇宙全部物质(所有物体)对其中任一物体的合作用(绝对力之代数和)。

■物理作用的性质:各向性、排斥性、超距性、量子性、物质性。

■物理作用的效应:空间膨胀、物体的绝对运动、真空光速不变。

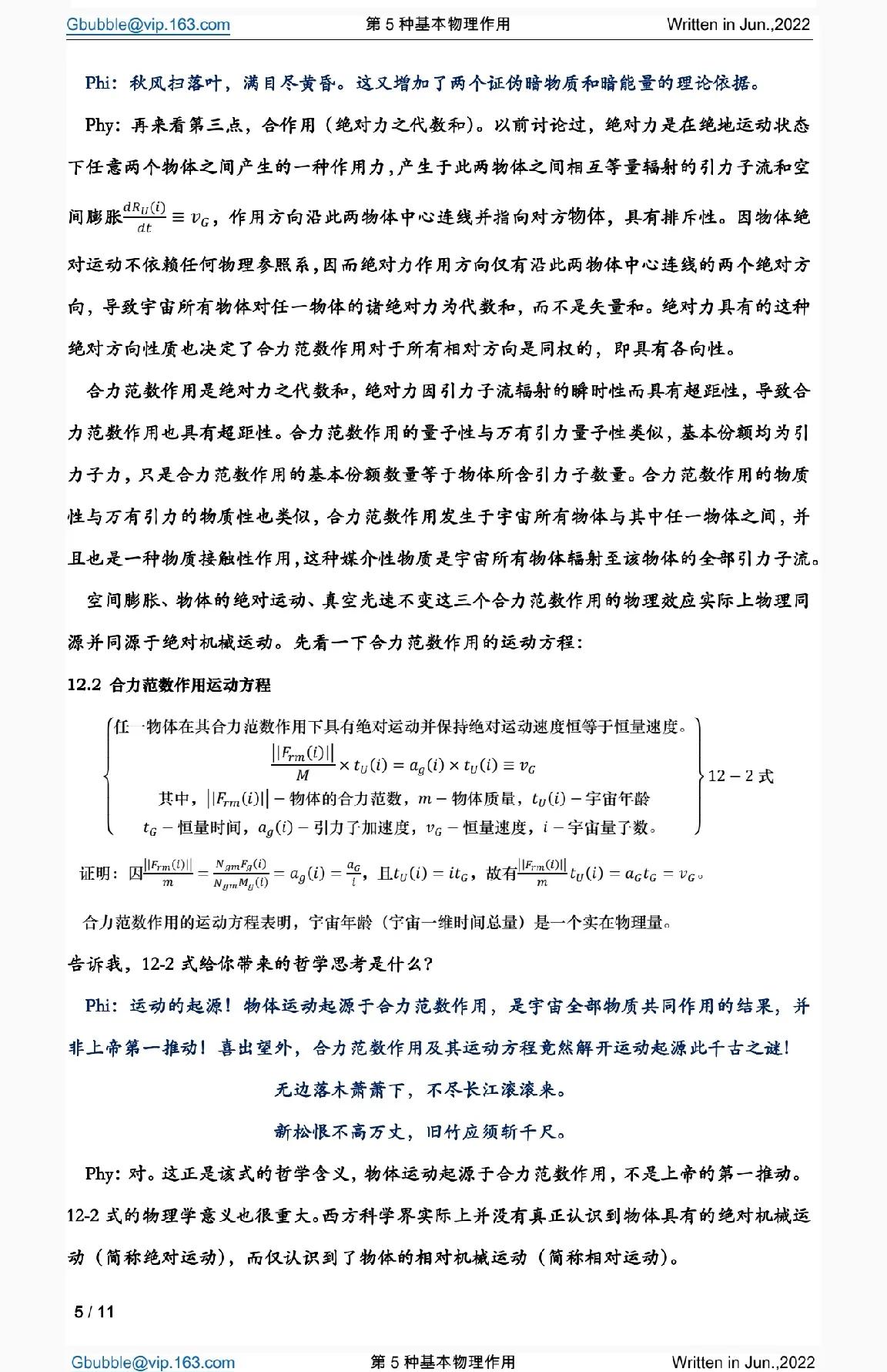
■物理作用的描述方程: (略)

Phy:还真行啊。看来你对《甚微观物理学》一文理解得挺透彻,是下了不少功夫。

Phi:此可曰:丹青不晓老骥到,富贵于我似浮云。

此作只应天上有,人间能得几回闻。

你说,合力范数作用能否当选物理学的第5种基本物理作用?

Phy:我人微言轻,说了不算,除了可对合力范数作用具有的真理性给出物理学专业确认。至于你的这个提议能否被学界普遍接受并正式接纳,我不确定。中国科学界会怎样看?西方科学界又会怎么看?他们是否会同意?我也不确定。

Phi:担心西方科学界会怎么看?是否同意?如是真理,需要经过任何人同意吗?不应该是所有人要仰视科学真理吗?科学真理启迪人类思想,让人们摆脱愚昧,为人类文明进步提供强大思想武器和基础理论支撑。人人都应崇敬科学真理,而不是科学真理要看任何人的脸色或肤色。能不能被普遍接受?选总统吗?真理与否也要投票表决?也要搞少数服从多数?

我们崇尚并推崇科学精神,追求、传播、捍卫科学真理是我们共同的天职。鉴定创新性物理学理论真理性的唯一标准就是其逻辑自洽性、理论兼容性、结论实证性。除此之外,没有别的。如果人为地惨入杂质,它还是坚定物理学理论的钻石标准吗?无论中国科学界还是西方科学界应该只喜欢一样东西,那就是科学真理。我认为你的顾虑是多余的,完全没必要。

Phy:好吧,也许是我想多了。坦率说,你对合力范数作用的上述六项界定我是认同的。

Phi:甚微观物理学的数学门槛不高,我还能对付,也是在你的指点下照葫芦画瓢而已。其实,我对合力范数作用虽有上述了解,但远谈不上透彻,要你继续指点。若言琴上有琴声,放在匣中何不鸣?若言声在指尖上,何不于君指上听?

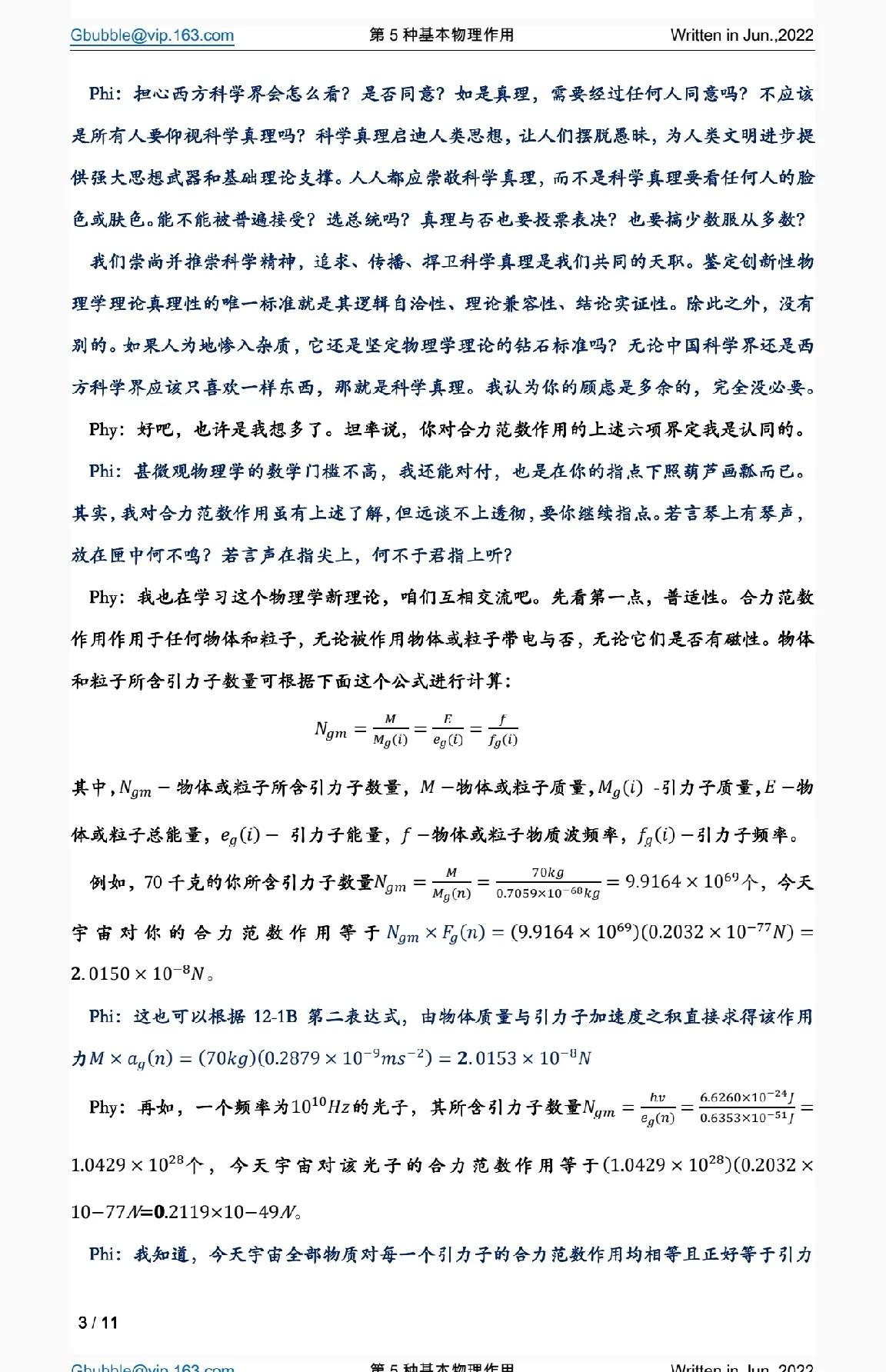
Phy:我也在学习这个物理学新理论,咱们互相交流吧。先看第一点,普适性。合力范数作用作用于任何物体和粒子,无论被作用物体或粒子带电与否,无论它们是否有磁性。物体和粒子所含引力子数量可根据下面这个公式进行计算....

第五种基本物理作用


第五种基本物理作用


第五种基本物理作用


第五种基本物理作用


第五种基本物理作用


第五种基本物理作用


第五种基本物理作用


第五种基本物理作用


第五种基本物理作用


第五种基本物理作用


第五种基本物理作用

发表评论
留言与评论(共有 0 条评论) “”
   
验证码:

相关文章

推荐文章