Spring Security认证器实现

目录

  • 拦截请求
  • 验证过程
  • 返回完整的Authentication
  • 收尾工作
  • 结论

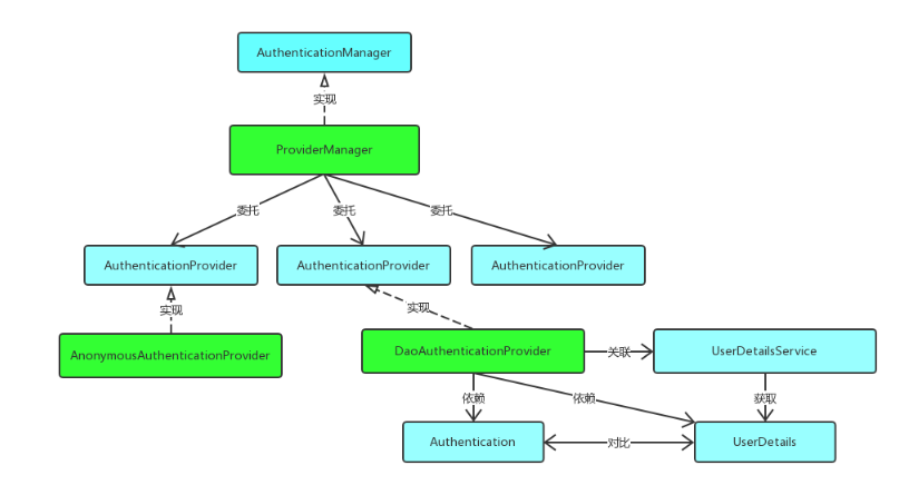
一些权限框架一般都包含认证器和决策器,前者处理登陆验证,后者处理访问资源的控制

Spring Security的登陆请求处理如图

Spring Security认证器实现

下面来分析一下是怎么实现认证器的

拦截请求

首先登陆请求会被UsernamePasswordAuthenticationFilter拦截,这个过滤器看名字就知道是一个拦截用户名密码的拦截器

主要的验证是在attemptAuthentication()方法里,他会去获取在请求中的用户名密码,并且创建一个该用户的上下文,然后在去执行一个验证过程

String username = this.obtainUsername(request);
String password = this.obtainPassword(request);
//创建上下文
UsernamePasswordAuthenticationToken authRequest = new UsernamePasswordAuthenticationToken(username, password);
this.setDetails(request, authRequest);
return this.getAuthenticationManager().authenticate(authRequest);

可以看看UsernamePasswordAuthenticationToken这个类,他是继承了AbstractAuthenticationToken,然后这个父类实现了Authentication

Spring Security认证器实现

由这个类的方法和属性可得知他就是存储用户验证信息的,认证器的主要功能应该就是验证完成后填充这个类

回到UsernamePasswordAuthenticationToken中,在上面创建的过程了可以发现

public UsernamePasswordAuthenticationToken(Object principal,Object credentials){
    super(null);
    this.principal=principal;
    this.credentials=credentials;
    //还没认证
    setAuthenticated(false);
}

还有一个super(null)的处理,因为刚进来是还不知道有什么权限的,设置null是初始化一个空的权限

//权限利集合
private final Collection authorities;
//空的集合
public static final List NO_AUTHORITIES = Collections.emptyList();
//初始化
if (authorities == null) {
    this.authorities = AuthorityUtils.NO_AUTHORITIES;
    return;
}

那么后续认证完还会把权限设置尽量,此时可以看UsernamePasswordAuthenticationToken的另一个重载构造器

//认证完成
public UsernamePasswordAuthenticationToken(Object principal, Object credentials,
    Collection<? extends GrantedAuthority> authorities) {
    super(authorities);
    this.principal = principal;
    this.credentials = credentials;
    super.setAuthenticated(true); // must use super, as we override
}

在看源码的过程中,注释一直在强调这些上下文的填充和设置都应该是由AuthenticationManager或者AuthenticationProvider的实现类去操作

验证过程

接下来会把球踢给AuthenticationManager,但他只是个接口

/**
 * Attempts to authenticate the passed {@link Authentication} object, returning a
 * fully populated Authentication object (including granted authorities)
 * if successful.
 **/
public interface AuthenticationManager {
    Authentication authenticate(Authentication authentication)
            throws AuthenticationException;
}

注释也写的很清楚了,认证完成后会填充Authentication

接下来会委托给ProviderManager,因为他实现了AuthenticationManager

刚进来看authenticate()方法会发现他先遍历了一个List集合

/**
 * Indicates a class can process a specific Authentication 
 **/
public interface AuthenticationProvider {
    Authentication authenticate(Authentication authentication)
            throws AuthenticationException;
    //支不支持特定类型的authentication
    boolean supports(Class<?> authentication);
}

实现这个类就可以处理不同类型的Authentication,比如上边的UsernamePasswordAuthenticationToken,对应的处理类是AbstractUserDetailsAuthenticationProvider,为啥知道呢,因为在这个supports()里

public boolean supports(Class<?> authentication) {
		return (UsernamePasswordAuthenticationToken.class
				.isAssignableFrom(authentication));
}

注意到这个是抽象类,实际的处理方法是在他的子类DaoAuthenticationProvider里,但是最重要的authenticate()方法子类好像没有继承,看看父类是怎么实现这个方法的

  1. 首先是继续判断Authentication是不是特定的类
  2. Assert.isInstanceOf(UsernamePasswordAuthenticationToken.class, authentication, () -> messages.getMessage( "AbstractUserDetailsAuthenticationProvider.onlySupports", "Only UsernamePasswordAuthenticationToken is supported"));
  3. 查询根据用户名用户,这次就是到了子类的方法了,因为这个方法是抽象的
  4. user=retrieveUser(username, (UsernamePasswordAuthenticationToken)authentication);
  5. 接着DaoAuthenticationProvider会调用真正实现查询用户的类UserDetailsService
  6. UserDetails loadedUser = this.getUserDetailsService().loadUserByUsername(username);
  7. UserDetailsService这个类信息就不陌生了,我们一般都会去实现这个类来自定义查询用户的方式,查询完后会返回一个UserDetails,当然也可以继承这个类来扩展想要的字段,主要填充的是权限信息和密码
  8. 检验用户,如果获取到的UserDetails是null,则抛异常,不为空则继续校验
  9. //检验用户合法性 preAuthenticationChecks.check(user); //校验密码 additionalAuthenticationChecks(user, (UsernamePasswordAuthenticationToken) authentication);
  10. 第一个教育是判断用户的合法性,就是判断UserDetails里的几个字段
  11. //账号是否过期 boolean isAccountNonExpired(); //账号被锁定或解锁状态。 boolean isAccountNonLocked(); //密码是否过期 boolean isCredentialsNonExpired(); //是否启用 boolean isEnabled();
  12. 第二个则是由子类实现的,判断从数据库获取的密码和请求中的密码是否一致,因为用的登陆方式是根据用户名称登陆,所以有检验密码的步骤
  13. String presentedPassword = authentication.getCredentials().toString(); if (!passwordEncoder.matches(presentedPassword, userDetails.getPassword())) { logger.debug("Authentication failed: password does not match stored value"); throw new BadCredentialsException(messages.getMessage( "AbstractUserDetailsAuthenticationProvider.badCredentials", "Bad credentials")); }
  14. 需要主要的是请求中的密码是被加密过的,所以从数据库获取到的密码也应该是被加密的
  15. 注意到当完成校验的时候会把信息放入缓存
  16. //当没有从缓存中获取到值时,这个字段会被设置成false if (!cacheWasUsed) { this.userCache.putUserInCache(user); } //下次进来的时候回去获取 UserDetails user = this.userCache.getUserFromCache(username);
  17. 如果是从缓存中获取,也是会走检验逻辑的
  18. 最后完成检验,并填充一个完整的Authentication
  19. return createSuccessAuthentication(principalToReturn, authentication, user);

由上述流程来看,Security的检验过程还是比较清晰的,通过AuthenticationManager来委托给ProviderManager,在通过具体的实现类来处理请求,在这个过程中,将查询用户的实现和验证代码分离开来

整个过程看着像是策略模式,后边将变化的部分抽离出来,实现解耦

返回完整的Authentication

前边提到的认证成功会调用createSuccessAuthentication()方法,里边的内容很简单

UsernamePasswordAuthenticationToken result = new UsernamePasswordAuthenticationToken(
     principal, authentication.getCredentials(),
     authoritiesMapper.mapAuthorities(user.getAuthorities()));
     result.setDetails(authentication.getDetails());
public UsernamePasswordAuthenticationToken(Object principal, Object credentials,
        Collection<? extends GrantedAuthority> authorities) {
        super(authorities);
        this.principal = principal;
        this.credentials = credentials;
        super.setAuthenticated(true); // must use super, as we override
        }

这次往supe里放了权限集合,父类的处理是判断里边的权限有没有空的,没有则转换为只读集合

for (GrantedAuthority a : authorities) {
    if (a == null) {
        throw new IllegalArgumentException(
        "Authorities collection cannot contain any null elements");
    }
}
ArrayList temp = new ArrayList<>(
authorities.size());
temp.addAll(authorities);
this.authorities = Collections.unmodifiableList(temp);

收尾工作

回到ProviderManager里的authenticate方法,当我们终于从

result = provider.authenticate(authentication);

走出来时,后边还有什么操作

  1. 将返回的用户信息负责给当前的上下文
   if (result != null) {
   	copyDetails(authentication, result);
   	break;
   }
  1. 删除敏感信息
  2. ((CredentialsContainer) result).eraseCredentials();
  3. 这个过程会将一些字段设置为null,可以实现eraseCredentials()方法来自定义需要删除的信息

最后返回到UsernamePasswordAuthenticationFilter中通过过滤

结论

这就是Spring Security实现认证的过程了

Spring Security认证器实现

通过实现自己的上下文Authentication和处理类AuthenticationProvider以及具体的查询用户的方法就可以自定义自己的登陆实现
具体可以看Spring Security自定义认证器

原文链接:https://www.cnblogs.com/aruo/p/16306421.html#%E9%AA%8C%E8%AF%81%E8%BF%87%E7%A8%8B

发表评论
留言与评论(共有 0 条评论) “”
   
验证码:

相关文章

推荐文章