Spring Data JPA:JPA项目中核心场景与进阶用法介绍

repository全貌梳理

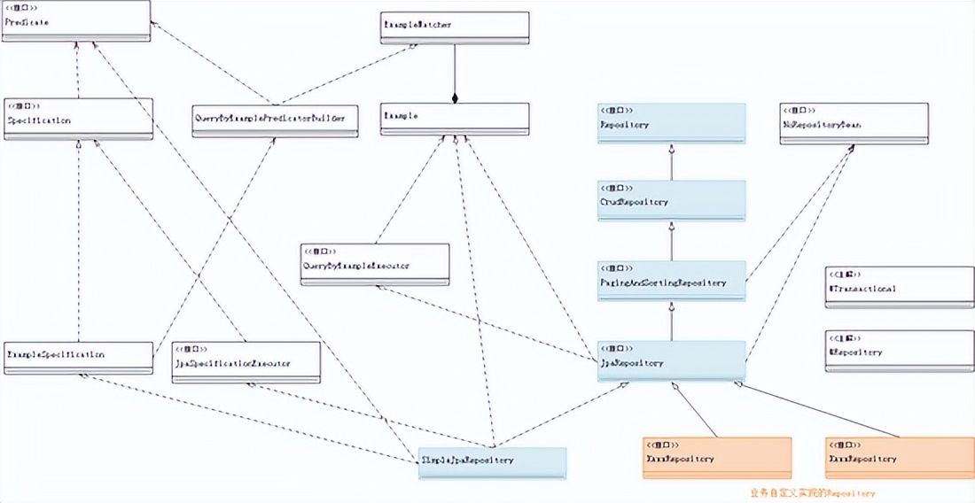
先看下Repository相关的类图:

Spring Data JPA:JPA项目中核心场景与进阶用法介绍

整体类图虽然咋看上去很庞杂,但其实主线脉络还是比较清晰的。

  • 先看下蓝色的部分其实就是Repository的一整个接口定义链条,而橙色的则是我们自己自定义的一些Repository接口类,继承父层接口的所有已有能力。
  • 左侧的类图与接口,其实都是JPA提供的一些用于实现或者定制查询操作的一些辅助实现类,后面章节中会看到他们的身影。

对主体repository层级提供的主要方法进行简单的梳理,如下:

Spring Data JPA:JPA项目中核心场景与进阶用法介绍

下面对各个repository接口进行简单的独立介绍。

JpaRepository与它的父类们

  • Repository 位于 Spring Data Common 的lib里面,是Spring Data 里面做数据库操作的最底层的抽象接口、最顶级的父类,源码里面其实什么方法都没有,仅仅起到一个标识作用。
  • CrudRepository 作为直接继承 Repository 的次顶层接口类,看名字也可以大致猜测出其主要作用就是封装提供基础CRUD操作。
  • PagingAndSortingRepository 继承自 CrudRepository ,自然也就具备了 CrudRepository 提供的全部接口能力。此外,从其自身新提供的接口来看,增加了排序和分页查询列表的能力,非常符合其类名的含义。

JpaRepository 与其前面的几个父类相比是个特殊的存在,其中补充添加了一组JPA规范的接口方法。前面的几个接口类都是Spring Data为了兼容NoSQL而进行的一些抽象封装(因为SpringData项目是一个庞大的家族,支持各种SQL与NoSQL的数据库,SpringData JPA是SpringData家族中面向SQL数据库的一个子分支项目),从 JpaRepository 开始是对关系型数据库进行抽象封装。

Spring Data JPA:JPA项目中核心场景与进阶用法介绍

从类图可以看得出来它继承了 PagingAndSortingRepository 类,也就继承了其所有方法,并且实现类也是 SimpleJpaRepository 。从类图上还可以看出 JpaRepository 继承和拥有了 QueryByExampleExecutor 的相关方法。

Spring Data JPA:JPA项目中核心场景与进阶用法介绍

通过源码和 CrudRepository 相比较,它支持Query By Example,批量删除,提高删除效率,手动刷新数据库的更改方法,并将默认实现的查询结果变成了List。

额外补充一句:

实际的项目编码中,大部分的场景中,我们自定义Repository都是继承 JpaRepository 来实现的。

自定义Repository

先看个自定义Repository的例子,如下:

Spring Data JPA:JPA项目中核心场景与进阶用法介绍

看下对应类图结构,自定义Repository继承了JpaRepository,具备了其父系所有的操作接口,此外,额外扩展了业务层面自定义的一些接口方法:

Spring Data JPA:JPA项目中核心场景与进阶用法介绍

自定义Repository 的时候,继承JpaRepository需要传入两个泛型:

  • 此Repository需要操作的具体Entity对象(Entity与具体DB中表映射,所以指定Entity也等同于指定了此Repository所对应的目标操作Table),
  • 此Entity实体的主键数据类型(也就是第一个参数指定的Entity类中以@Id注解标识的字段的类型)
Spring Data JPA:JPA项目中核心场景与进阶用法介绍

分页、排序,一招搞定

分页,排序使用 Pageable 对象进行传递,其中包含 PageSort 参数对象。

查询的时候,直接传递 Pageable 参数即可(注意下,如果是用原生SQL查询的方式,此法行不通,后文有详细说明)。

// 定义repository接口的时候,直接传入Pageable参数即可
List findAllByDepartment(DepartmentEntity department, Pageable pageable);

还有一种特殊的分页场景。比如,DB表中有100w条记录,然后现在需要将这些数据全量的加载到ES中。如果逐条查询然后插入ES,显然效率太慢;如果一次性全部查询出来然后直接往ES写,服务端内存可能会爆掉。

这种场景,其实可以基于 Slice 结果对象进行实现。Slice的作用是,只知道是否有下一个 Slice 可用,不会执行count,所以当查询较大的结果集时,只知道数据是足够的就可以了,而且相关的业务场景也不用关心一共有多少页。

private  void fullLoadToEs(IESLoadService esLoadService) {
    try {
        final int batchHandleSize = 10000;
        Pageable pageable = PageRequest.of(0, batchHandleSize);
        do {
            // 批量加载数据,返回Slice类型结果
            Slice entitySilce = esLoadService.slicePageQueryData(pageable);

            // 具体业务处理逻辑
            List esDocumentData = esLoadService.buildEsDocumentData(entitySilce);
            esUtil.batchSaveOrUpdateAsync(esDocumentData);

            // 获取本次实际上加载到的具体数据量
            int pageLoadedCount = entitySilce.getNumberOfElements();
            if (!entitySilce.hasNext()) {
                break;
            }

            // 自动重置page分页参数,继续拉取下一批数据
            pageable = entitySilce.nextPageable();
        } while (true);
    } catch (Exception e) {
        log.error("error occurred when load data into es", e);
    }
}

复杂搜索,其实不复杂

按照条件进行搜索查询,是项目中遇到的非常典型且常用的场景。但是条件搜索也分几种场景,下面分开说下。

简单固定场景

所谓简单固定,即查询条件就是固定的1个字段或者若干个字段,且查询字段数量不会变,比如根据部门查询具体人员列表这种。

这种情况,我们可以简单地直接在repository中,根据命名规范定义一个接口即可。

@Repository
public interface UserRepository extends JpaRepository {
    // 根据一个固定字段查询
    List findAllByDepartment(DepartmentEntity department);
    // 根据多个固定字段组合查询
    UserEntity findFirstByWorkIdAndUserNameAndDepartment(String workId, String userName, DepartmentEntity department);
}

简单不固定场景

考虑一种场景,界面上需要做一个用户搜索的能力,要求支持根据用户名、工号、部门、性别、年龄、职务等等若干个字段中的1个或者多个的组合来查询符合条件的用户信息。

显然,上述通过直接在repository中按照命名规则定义接口的方式行不通了。这个时候, Example 对象便派上用场了。

其实在前面整体介绍Repository的UML图中,就已经有了 Example 的身影了,虽然这个名字起得很敷衍,但其功能确是挺实在的。

Spring Data JPA:JPA项目中核心场景与进阶用法介绍

看下具体用法:

public Page queryUsers(Request request, UserEntity queryParams) {
    // 查询条件构造出对应Entity对象,转为Example查询条件
    Example example = Example.of(queryParams);
    // 构造分页参数
    Pageable pageable = PageHelper.buildPageable(request);
    
    // 按照条件查询,并分页返回结果
    return userRepository.findAll(example, pageable);
}

复杂场景

如果是一些自定义的复杂查询场景,可以通过定制SQL语句的方式来实现。

@Repository
public interface UserRepository extends JpaRepository {
    @Query(
        value = "select t.*,(select group_concat(a.assigner_name) from workflow_task a where a.state='R' and a.proc_inst_id=t.proc_inst_id) deal_person,"
            + " (select a.task_name from workflow_task a where a.state='R' and a.proc_inst_id=t.proc_inst_id limit 1) cur_step "
            + "   from workflow_info t where t.state='R'  and t.type in (?1) "
            + "and exists(select 1 from workflow_task b where b.assigner=?2 and b.state='R' and b.proc_inst_id=t.proc_inst_id) order by t.create_time desc",
        countQuery = "select count(1) from workflow_info t where t.state='R'  and t.type in (?1) "
            + "and exists(select 1 from workflow_task b where b.assigner=?2 and b.state='R' and b.proc_inst_id=t.proc_inst_id) ",
        nativeQuery = true)
    Page queryResource(List type, String workId, Pageable pageable);
}

此外,还可以基于 JpaSpecificationExecutor 提供的能力接口来实现。

自定义接口需要增加 JpaSpecificationExecutor 的继承,然后利用 Page findAll(@Nullable Specification spec, Pageable pageable); 接口来实现复杂查询能力。

// 增加对JpaSpecificationExecutor的继承
@Repository
public interface UserRepository extends JpaRepository, JpaSpecificationExecutor {

}
public List queryUsers(QueryParams queryParams) {
    // 构造Specification查询条件
    Specification specification =
        (root, query, cb) -> {
            List predicates = new ArrayList<>();
            // 范围查询条件构造
            predicates.add(cb.greaterThanOrEqualTo(root.get("age"), queryParams.getMinAge()));
            predicates.add(cb.lessThanOrEqualTo(root.get("age"), queryParams.getMaxAge()));
            // 精确匹配查询条件构造
            predicates.add(cb.equal(root.get("department"), queryParams.getDepartment()));
            // 关键字模糊匹配条件构造
            if (Objects.nonNull(queryParams.getNameKeyword())) {
                predicates.add(cb.like(root.get("userName"), "%" + queryParams.getNameKeyword() + "%"));
            }
            return query.where(predicates.toArray(new Predicate[0])).getRestriction();
        };
    // 执行复杂查询条件
    return userRepository.findAll(specification);
}

自定义Listener,玩出花样

实际项目中,经常会有一种场景,就是需要监听某个数据的变更然后做一些额外的处理逻辑。一种逻辑,是写操作的时候顺便调用下相关业务的处理API,这样会造成业务间耦合加深;优化点的策略是搞个MQ队列,然后在这个写DB操作的同时发个消息到MQ里面,然后一堆的consumer会监听MQ并去做对应的处理逻辑,这样引入个消息队列代价也有点高。

这个时候,我们可以借助JPA的自定义 EntityListener 功能来完美解决。通过监听某个Entity表的变更情况,通知或者调用相关其他的业务代码处理,完美实现了与主体业务逻辑的解耦,也无需引入其他组件。

举个例子:现有一个论坛发帖系统,发帖Post和评论Comment属于两个相对独立又有点关系的数据,现在需要检测当评论变化的时候,需要更新下Post对应记录的评论数字段。下面演示下具体实现。

  • 首先,定制一个Listener类,并指定Callbacks注解
public class CommentCountAuditListener {
    /**
     *  当Comment表有新增数据的操作时,触发此方法的调用
     */
    @PostPersist
    public void postPersist(CommentEntity entity) {
        // 执行Post表中评论数字段的更新
        // do something here...
    }

    /**
     *  当Comment表有删除数据的操作时,触发此方法的调用
     */
    @PostRemove
    public void postRemove(CommentEntity entity) {
        // 执行Post表中评论数字段的更新
        // do something here...
    }

    /**
     *  当Comment表有更新数据的操作时,触发此方法的调用
     */
    @PostUpdate
    public void postUpdate(CommentEntity entity) {
        // 执行Post表中评论数字段的更新
        // do something here...
    }
    
}
  • 其次,在评论实体CommentEntity上,加上自定义Listener信息
@Entity
@Table("t_comment")
// 指定前面定制的Listener
@EntityListeners({CommentCountAuditListener.class})
public class CommentEntity extends AbstractAuditable {
    // ...
}

这样就搞定了。

自定义Listener还有个典型的使用场景,就是可以统一的记录DB数据的操作日志。

定制化SQL,随心所欲

JPA提供@Query注解,可以实现自定义SQL语句的能力。比如:

@Query(value = "select * from user " +
        "where work_id in (?1) " +
        "and department_id = 0 " +
        "order by CREATE_TIME desc ",
        nativeQuery = true)
List queryUsersByWorkIdIn(List workIds);

如果需要执行写操作SQL的时候,需要额外增加@Modifying注解标识,如下:

@Modifying
@Query(value = "insert into user (work_id, user_name) values (?1, ?2)",
        nativeQuery = true)
int createUser(String workId, String userName);

其中, nativeQuery = true 表示 @Query 注解中提供的value值为原生SQL语句。如果 nativeQuery 未设置或者设置为false,则表示将使用 JPQL 语言来执行。所谓JPQL,即JAVA持久化查询语句,是一种类似SQL的语法,不同点在于其使用类名来替代表名,使用类字段来替代表字段名。比如:

@Query("SELECT u FROM com.vzn.demo.UserInfo u WHERE u.userName = ?1")
public UserInfo getUserInfoByName(String name);

几个关注点要特别阐述下:

  • like查询的时候,参数前后的 % 需要手动添加,系统是不会自动加上的
// like 需要手动添加百分号
@Query("SELECT u FROM com.vzn.demo.UserInfo u WHERE u.userName like %?1")
public UserInfo getUserInfoByName(String name);
  • 使用 nativeQuery=true 查询的时候(原生SQL方式),不支持API接口里面传入Sort对象然后进行混合执行
// 错误示范:  自定义sql与API中Sort参数不可同时混用
@Query("SELECT * FROM t_user u WHERE u.user_name = ?1", nativeQuery=true)
public UserInfo getUserInfoByName(String name, Sort sort);


// 正确示范:  自定义SQL完成对应sort操作
@Query("SELECT * FROM t_user u WHERE u.user_name = ?1 order by ?2", nativeQuery=true)
public UserInfo getUserInfoByName(String name, String sortColumn);
  • 未指定 nativeQuery=true 查询的时候(JPQL方式),支持API接口里面传入 SortPageRequest 等对象然后进行混合执行,来完成排序、分页等操作
// 正确:自定义jpql与API中Sort参数不可同时混用
@Query("SELECT u FROM com.vzn.demo.UserInfo u WHERE u.userName = ?1")
public UserInfo getUserInfoByName(String name, Sort sort);
  • 支持使用参数名作为 @Query 查询中的SQL或者JPQL语句的入参,取代参数顺序占位符

默认情况下,参数是通过顺序绑定在自定义执行语句上的,这样如果API接口传参顺序或者位置改变,极易引起自定义查询传参出问题,为了解决此问题,我们可以使用 @Param 注解来绑定一个具体的参数名称,然后以参数名称的形式替代位置顺序占位符,这也是比较推荐的一种做法。

// 默认的顺序位置传参
@Query("SELECT * FROM t_user u WHERE u.user_name = ?1 order by ?2", nativeQuery=true)
public UserInfo getUserInfoByName(String name, String sortColumn);

// 使用参数名称传参
@Query("SELECT * FROM t_user u WHERE u.user_name = :name order by :sortColumn", nativeQuery=true)
public UserInfo getUserInfoByName(@Param("name") String name, @Param("sortColumn") String sortColumn);

字段命名映射策略

一般而言,JAVA的编码规范都要求filed字段命名需要遵循小驼峰命名的规范,比如userName,而DB中column命名的时候,很多人习惯于使用下划线分隔的方式命名,比如 user_name 这种。这样就涉及到一个映射的策略问题,需要让JPA知道代码里面的userName就对应着DB中的 user_name

这里就会涉及到对命名映射策略的映射。主要有两种映射配置,下面分别阐述下。

  • implicit-strategy

配置项key值:

spring.jpa.hibernate.naming.implicit-strategy=xxxxx

取值说明:

映射规则说明

org.hibernate.boot.model.naming.ImplicitNamingStrategyJpaCompliantImp

默认的命名策略,兼容JPA2.0规范

org.hibernate.boot.model.naming.ImplicitNamingStrategyLegacyHbmImpl

兼容老版本Hibernate的命名规范

org.hibernate.boot.model.naming.ImplicitNamingStrategyComponentPathImpl

与ImplicitNamingStrategyJpaCompliantImp基本相同

org.hibernate.boot.model.naming.ImplicitNamingStrategyLegacyJpaImpl

兼容JPA 1.0规范中的命名规范。

org.hibernate.boot.model.naming.SpringImplicitNamingStrategy

继承ImplicitNamingStrategyJpaCompliantImpl,对外键、链表查询、索引如果未定义,都有下划线的处理策略,而table和column名字都默认与字段一样

  • physical-strategy

配置项key值:

spring.jpa.hibernate.naming.physical-strategy=xxxxx

取值说明:

映射规则说明

org.hibernate.boot.model.naming.PhysicalNamingStrategyStandardImpl

默认字符串一致映射,不做任何转换处理,比如java类中userName,映射到table中列名也叫userName

org.springframework.boot.orm.jpa.hibernate.SpringPhysicalNamingStrategy

java类中filed名称小写字母进行映射到DB表column名称,遇大写字母时转为分隔符"_"命名格式,比如java类中userName字段,映射到DB表column名称叫user_name

  • physical-strategy与implicit-strategy

SpringData JPA只是对JPA规范的二次封装,其底层使用的是 Hibernate ,所以此处涉及到Hibernate提供的一些处理策略。Hibernate将对象模型映射到关系数据库分为两个步骤:

  1. 从对象模型中确定逻辑名称。逻辑名可以由用户显式指定(使用 @Column@Table ),也可以隐式指定。
  2. 将逻辑名称映射到物理名称,也就是数据库中使用的名称。

这里, implicit-strategy 用于第一步隐式指定逻辑名称,而 physical-strategy 则用于第二步中逻辑名称到物理名称的映射。

注意:

当没有使用 @Table@Column 注解时, implicit-strategy 配置项才会被使用,即 implicit-strategy 定义的是一种缺省场景的处理策略;而 physical-strategy 属于一种高优先级的策略,只要设置就会被执行,而不管是否有 @Table@Column 注解。

小结,承上启下

好啦,本篇内容就介绍到这里。

通过本篇的内容,我们对于如何在项目中使用 Spring Data JPA 来进行一些较为复杂场景的处理方案与策略有了进一步的了解,再结合本系列此前的内容,到此掌握的JPA的相关技能已经足以应付大部分项目开发场景。

在实际项目中,为了保障数据操作的可靠、避免脏数据的产生,需要在代码中加入对数据库操作的事务控制。在下一篇文档中,我们将一起聊一聊Spring Data JPA业务代码开发中关于数据库事务的控制,以及编码中存在哪些可能会导致事务失效的场景等等。

发表评论
留言与评论(共有 0 条评论) “”
   
验证码:

相关文章

推荐文章