「Spring Boot 源码研究 」- 自动化装配条件化配置Conditional剖析

1. Spring Boot Condition功能与作用

@Conditional是基于条件的自动化配置注解, 由Spring 4框架推出的新特性。

在一个服务工程, 通常会存在多个配置环境, 比如常见的DEV(开发环境)、SIT(系统内部集成测试环境)、UAT(用户验收测试环境)、PRD(生产环境)等。在Spring3系列版本中通过@Profile实现,传入对应的环境标识, 系统自动加载不同环境的配置。spring4版本正式推出Condition功能, 在spring5版本, @Profile做了改进,底层是通过Condition实现, 看下Condition接口的UML结构:

「Spring Boot 源码研究 」- 自动化装配条件化配置Conditional剖析

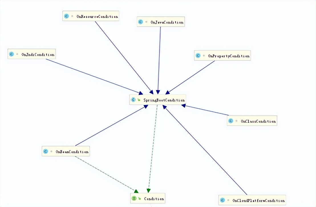
可以看到两个抽象类应用实现了Condition接口, 一个是Spring Context下的ProfileCondition, 另一个就是SpringBootCondition。

SpringBootCondition下面有很多实现类,也是满足Spring Boot的各种Condition需要, 图中只是列出了部分实现, 每个实现类下面, 都会有对应的注解来协助处理。

「Spring Boot 源码研究 」- 自动化装配条件化配置Conditional剖析

2. Conditional条件化系列注解介绍

Conditional的注解

Conditional的处理类

Conditional的说明

@ConditionalOnBean

OnBeanCondition

Spring容器中是否存在对应的实例。可以通过实例的类型、类名、注解、昵称去容器中查找(可以配置从当前容器中查找或者父容器中查找或者两者一起查找)

@ConditionalOnClass

OnClassCondition

类加载器中是否存在对应的类。可以通过Class指定(value属性)或者Class的全名指定(name属性)如果是多个类或者多个类名的话,关系是”与”关系,也就是说这些类或者类名都必须同时在类加载器中存在

@ConditionalOnExpression

OnExpressionCondition

判断SpEL 表达式是否成立

@ConditionalOnMissingBean

OnBeanCondition

Spring容器中是否缺少对应的实例。可以通过实例的类型、类名、注解、昵称去容器中查找(可以配置从当前容器中查找或者父容器中查找或者两者一起查找)

@ConditionalOnMissingClass

OnClassCondition

跟ConditionalOnClass的处理逻辑一样,只是条件相反,在类加载器中不存在对应的类

@ConditionalOnProperty

OnPropertyCondition

应用环境中的屬性是否存在。提供prefix、name、havingValue以及matchIfMissing属性。prefix表示属性名的前缀,name是属性名,havingValue是具体的属性值,matchIfMissing是个boolean值,如果属性不存在,这个matchIfMissing为true的话,会继续验证下去,否则属性不存在的话直接就相当于匹配不成功

@ConditionalOnResource

OnResourceCondition

是否存在指定的资源文件。只有一个属性resources,是个String数组。会从类加载器中去查询对应的资源文件是否存在

@ConditionalOnSingleCandidate

OnBeanCondition

Spring容器中是否存在且只存在一个对应的实例。只有3个属性value、type、search。跟ConditionalOnBean中的这3种属性值意义一样

@ConditionalOnWebApplication

OnWebApplicationCondition

应用程序是否是Web程序,没有提供属性,只是一个标识。会从判断Web程序特有的类是否存在,环境是否是Servlet环境,容器是否是Web容器等

SpringBootCondition下面包含的主要条件化注解说明:

  • @ConditionalOnBean: 当Spring容器存在某个Bean则触发实现。
  • @ConditionalOnMissingBean: 当Spring容器不存在某个Bean则不触发。
  • @ConditionalOnSingleCandidate: 当Spring容器中只有一个指定Bean,或者多个时是首选 Bean。
  • @ConditionalOnClass: 当环境路径下有指定的类, 则触发实现。
  • @ConditionalOnMissingClass: 当环境路径下没有指定类则不触发实现。
  • @ConditionalOnProperty: 判断属性如果存在指定的值则触发实现。
  • @ConditionalOnResource: 判断存在指定的资源则触发实现。
  • @ConditionalOnExpression: 基于 某个SpEL 表达式作判断实现。
  • @ConditionalOnJava:基于JDK的版本作判断实现。
  • @ConditionalOnJndi:基于指定的 JNDI 作判断实现。
  • @ConditionalOnNotWebApplication:判断当前项目定义如果不是 Web 应用则不触发实现。
  • @ConditionalOnWebApplication:判断当前项目定义如果是 Web 应用则触发实现。

它们内部都是基于@Conditional实现。


3. Conditional条件化注解的实现原理

上面看到, Spring Boot 有很多内置的多条件化注解, 都是基于@Conditional实现, 那么@Conditionnal又是如何实现? 它的作用范围是什么? 是如何生效的?

1、Conditional源码

@Target({ElementType.TYPE, ElementType.METHOD})
@Retention(RetentionPolicy.RUNTIME)
@Documented
public @interface Conditional {

    /**
     * contion条件的具体实现类, 必须实现Condition接口
     */
    Class<? extends Condition>[] value();

}

@Target标示它的作用范围是在类或方法上。它是如何被调用生效的? 我们来写下测试类, 进行调试, 分析调用栈。

2、自定义Conditional

创建com.mirson.spring.boot.research.condition.CustomerMatchCondition

@Log4j2
public class CustomerMatchCondition implements Condition {

    @Override
    public boolean matches(ConditionContext context, AnnotatedTypeMetadata metadata) {
        log.info("Process in CustomerMatchCondition.matches method. ");
        return false;
    }
}

创建引用该Condition的配置类,

com.mirson.spring.boot.research.startup.CusomterConditional

@Configuration
@Conditional(CustomerMatchCondition.class)
@Log4j2
public class CusomterConditional {

    public Object newObj() {
        log.info("Process in CusomterConditional.newObj method.");
        return new Object();
    }
}

启动调试,分析调用栈:

「Spring Boot 源码研究 」- 自动化装配条件化配置Conditional剖析

可以看到, 先从第一步调用refresh调用容器初始化,再到第二步处理Bean配置定义信息, 最后调用注解的doScan扫描方法,这样就能够找到我们自定义的CustomerMatchCondition,调用Condtion定义的matches接口实现, 决定是否要执行CustomerConditional 的newObject方法。

4. Conditional核心之matches匹配接口

matchs方法是做规则校验处理, SpringBootCondition源码:

public abstract class SpringBootCondition implements Condition {

    private final Log logger = LogFactory.getLog(getClass());

    @Override
    public final boolean matches(ConditionContext context, AnnotatedTypeMetadata metadata) {
        // 根据注解信息, 获取类或方法名称
        String classOrMethodName = getClassOrMethodName(metadata);
        try {
            // 获取实现类的处理匹配结果
            ConditionOutcome outcome = getMatchOutcome(context, metadata);
            // 日志打印匹配结果
            logOutcome(classOrMethodName, outcome);
            // ConditionEvaluationReport中记录处理结果信息
            recordEvaluation(context, classOrMethodName, outcome);
            return outcome.isMatch();
        }
        catch (NoClassDefFoundError ex) {
            throw new IllegalStateException("Could not evaluate condition on " + classOrMethodName + " due to "
                    + ex.getMessage() + " not " + "found. Make sure your own configuration does not rely on "
                    + "that class. This can also happen if you are "
                    + "@ComponentScanning a springframework package (e.g. if you "
                    + "put a @ComponentScan in the default package by mistake)", ex);
        }
        catch (RuntimeException ex) {
            throw new IllegalStateException("Error processing condition on " + getName(metadata), ex);
        }
    }
    
    ...
}
  • 获取使用了Conditional的类或方法名称信息。
  • 根据Conditional条件规则判断, 获取返回处理结果。
  • 判断是否开启日志记录功能,打印处理结果。
  • 记录处理结果至ConditionEvaluationReport的outcomes属性中。最后返回布尔值的处理结果。它是通过 ConfigurationClassPostProcessor中的processConfigBeanDefinitions方法调用, 可以看到它是在Bean创建之前就先调用,归属Bean配置定义信息的逻辑处理,且在validate方法之前处理。调用机制要理解清楚,便于进行管理配置。

5. Conditional核心之条件化注解具体实现

以ConditionalOnBean为例, 进行分析, 源码:

@Target({ ElementType.TYPE, ElementType.METHOD })
@Retention(RetentionPolicy.RUNTIME)
@Documented
@Conditional(OnBeanCondition.class)
public @interface ConditionalOnBean {

    ...

}

采用Conditional注解, 具体条件判断逻辑在OnBeanCondition类中实现, 源码:

@Order(Ordered.LOWEST_PRECEDENCE)
class OnBeanCondition extends FilteringSpringBootCondition implements ConfigurationCondition {

    /**
     * Bean definition attribute name for factory beans to signal their product type (if
     * known and it can't be deduced from the factory bean class).
     */
    public static final String FACTORY_BEAN_OBJECT_TYPE = BeanTypeRegistry.FACTORY_BEAN_OBJECT_TYPE;

    @Override
    public ConfigurationPhase getConfigurationPhase() {
        return ConfigurationPhase.REGISTER_BEAN;
    }
   ...
}

OnBeanCondition类的作用是判断容器中有无指定的Bean实例, 如果存在, 则条件生效。

它实现了抽象类FilteringSpringBootCondition的getOutcomes方法,同时实现了SpringBootCondition的getMatchOutcome方法, 两个核心方法接口,一个是获取定义的匹配条件,一个是返回匹配的结果信息, OnBeanCondition子类去实现具体的判断逻辑, 根据定义的条件输出判断结果。

5.1 getOutcomes方法

方法源码:

@Override
    protected final ConditionOutcome[] getOutcomes(String[] autoConfigurationClasses,
            AutoConfigurationMetadata autoConfigurationMetadata) {
        // 创建数组, 记录自动化配置的类信息
        ConditionOutcome[] outcomes = new ConditionOutcome[autoConfigurationClasses.length];
        // 遍历处理
        for (int i = 0; i < outcomes.length; i++) {
            String autoConfigurationClass = autoConfigurationClasses[i];
            if (autoConfigurationClass != null) {
                // 获取具有ConditionalOnBean注解设置的Bean
                Set onBeanTypes = autoConfigurationMetadata.getSet(autoConfigurationClass, "ConditionalOnBean");
                // 记录outcomes, 条件配置信息
                outcomes[i] = getOutcome(onBeanTypes, ConditionalOnBean.class);
                if (outcomes[i] == null) {
                    // 为空, 则降级获取ConditionalOnSingleCandidate配置信息
                    Set onSingleCandidateTypes = autoConfigurationMetadata.getSet(autoConfigurationClass,
                            "ConditionalOnSingleCandidate");
                    outcomes[i] = getOutcome(onSingleCandidateTypes, ConditionalOnSingleCandidate.class);
                }
            }
        }
        return outcomes;
    }

该方法作用是扫描在META-INF的spring.factories文件中定义的配置类, 检测是否包含对应的条件标注, 也就是是否使用了@OnBeanCondition标注,存在则会记录, 进入后续方法逻辑处理。

可以看到, 通过outcomes数组来记录所有采用了Conditional的Autoconfiguration配置类。

扩展分析:

我们讲解的OnBeanCondition只是其中一个条件注解, 跟踪代码分析, 同组的还有OnClassConditional和OnWebApplicationCondition条件注解,启动处理顺序是:

OnClassConditional->OnWebApplicationCondition->OnBeanCondition,

spring.factories中大部份配置的Autoconfiguration都是采用OnClassConditional来作依赖类的条件判断。

5.2 getMatchOutcomes方法

@Override
    public ConditionOutcome getMatchOutcome(ConditionContext context, AnnotatedTypeMetadata metadata) {
        ConditionMessage matchMessage = ConditionMessage.empty();
        // 判断注解类型, ConditionalOnBean处理逻辑
        if (metadata.isAnnotated(ConditionalOnBean.class.getName())) {
            BeanSearchSpec spec = new BeanSearchSpec(context, metadata, ConditionalOnBean.class);
            MatchResult matchResult = getMatchingBeans(context, spec);
            if (!matchResult.isAllMatched()) {
                String reason = createOnBeanNoMatchReason(matchResult);
                return ConditionOutcome                     .noMatch(ConditionMessage.forCondition(ConditionalOnBean.class, spec).because(reason));
            }
            matchMessage = matchMessage.andCondition(ConditionalOnBean.class, spec).found("bean", "beans")
                    .items(Style.QUOTE, matchResult.getNamesOfAllMatches());
        }
        // ConditionalOnSingleCandidate注解处理逻辑
        if (metadata.isAnnotated(ConditionalOnSingleCandidate.class.getName())) {
            BeanSearchSpec spec = new SingleCandidateBeanSearchSpec(context, metadata,
                    ConditionalOnSingleCandidate.class);
            MatchResult matchResult = getMatchingBeans(context, spec);
            if (!matchResult.isAllMatched()) {
                return ConditionOutcome.noMatch(ConditionMessage.forCondition(ConditionalOnSingleCandidate.class, spec)
                        .didNotFind("any beans").atAll());
            }
            else if (!hasSingleAutowireCandidate(context.getBeanFactory(), matchResult.getNamesOfAllMatches(),
                    spec.getStrategy() == SearchStrategy.ALL)) {
                return ConditionOutcome.noMatch(ConditionMessage.forCondition(ConditionalOnSingleCandidate.class, spec)
                        .didNotFind("a primary bean from beans")
                        .items(Style.QUOTE, matchResult.getNamesOfAllMatches()));
            }
            matchMessage = matchMessage.andCondition(ConditionalOnSingleCandidate.class, spec)
                    .found("a primary bean from beans").items(Style.QUOTE, matchResult.getNamesOfAllMatches());
        }
        // ConditionalOnMissingBean注解处理逻辑
        if (metadata.isAnnotated(ConditionalOnMissingBean.class.getName())) {
            BeanSearchSpec spec = new BeanSearchSpec(context, metadata, ConditionalOnMissingBean.class);
            MatchResult matchResult = getMatchingBeans(context, spec);
            if (matchResult.isAnyMatched()) {
                String reason = createOnMissingBeanNoMatchReason(matchResult);
                return ConditionOutcome
                        .noMatch(ConditionMessage.forCondition(ConditionalOnMissingBean.class, spec).because(reason));
            }
            matchMessage = matchMessage.andCondition(ConditionalOnMissingBean.class, spec).didNotFind("any beans")
                    .atAll();
        }
        return ConditionOutcome.match(matchMessage);
    }

上面的getOutcomes方法记录了需要匹配处理的条目,该方法是作具体判断实现。 这里支持三种条件注解: ConditionalOnBean、ConditionalOnSingleCandidate和ConditionalOnMissingBean。实际内部逻辑都会调用getMatchingBeans方法。处理完成之后, 返回ConditionMessage对象,最后通过ConditionOutcome包装返回处理结果。

5.3 getMatchingBeans方法

该方法是做具体检测是否符合条件注解所配置的信息,主要包含三种类型判断, 一种是Bean Type 也就是class类型, 第二种是annotation标注, 最后一种是Name属性判断。

protected final MatchResult getMatchingBeans(ConditionContext context, BeanSearchSpec beans) {
        
        ConfigurableListableBeanFactory beanFactory = context.getBeanFactory();
        // 判断bean的搜寻策略, ANCESTORS为搜索所有父容器的上下文定义
        if (beans.getStrategy() == SearchStrategy.ANCESTORS) {
            BeanFactory parent = beanFactory.getParentBeanFactory();
            Assert.isInstanceOf(ConfigurableListableBeanFactory.class, parent, "Unable to use SearchStrategy.PARENTS");
            // 父容器转换
            beanFactory = (ConfigurableListableBeanFactory) parent;
        }
        MatchResult matchResult = new MatchResult();
        // 判断bean的搜寻策略, 是否为CURRENT当前上下文
        boolean considerHierarchy = beans.getStrategy() != SearchStrategy.CURRENT;
        TypeExtractor typeExtractor = beans.getTypeExtractor(context.getClassLoader());
        List beansIgnoredByType = getNamesOfBeansIgnoredByType(beans.getIgnoredTypes(), typeExtractor,
                beanFactory, context, considerHierarchy);
        // 根据bean的类型遍历判断是否符合规则
        for (String type : beans.getTypes()) {
            // type类型的具体处理逻辑, 内部为嵌套调用
            Collection typeMatches = getBeanNamesForType(beanFactory, type, typeExtractor,
                    context.getClassLoader(), considerHierarchy);
            typeMatches.removeAll(beansIgnoredByType);
            if (typeMatches.isEmpty()) {
                matchResult.recordUnmatchedType(type);
            }
            else {
                matchResult.recordMatchedType(type, typeMatches);
            }
        }
        // 根据bean的注解遍历判断是否符合规则
        for (String annotation : beans.getAnnotations()) {
            List annotationMatches = Arrays.asList(
                    // Annotation类型的具体处理逻辑, 内部为嵌套调用
                    getBeanNamesForAnnotation(beanFactory, annotation, context.getClassLoader(), considerHierarchy));
            annotationMatches.removeAll(beansIgnoredByType);
            if (annotationMatches.isEmpty()) {
                matchResult.recordUnmatchedAnnotation(annotation);
            }
            else {
                matchResult.recordMatchedAnnotation(annotation, annotationMatches);
            }
        }
        // 根据bean的名称遍历判断是否符合规则
        for (String beanName : beans.getNames()) {
            if (!beansIgnoredByType.contains(beanName) && containsBean(beanFactory, beanName, considerHierarchy)) {
                matchResult.recordMatchedName(beanName);
            }
            else {
                matchResult.recordUnmatchedName(beanName);
            }
        }
        return matchResult;
    }

1) 首先会判断搜寻策略,是否需要搜寻父容器上下文, 支持三种模式,CURRENT: 当前上下文; ANCESTORS: 所有父容器的上下文定义; ALL: 就是支持以上两种搜寻策略。

2) 其次就是根据注解的定义信息, 按三种方式进行判断, 内部按这三种, 类型、注解和名称做处理,如果是父级搜索,会采用递归调用, 检测是否存在, 进行匹配判断。方法调用层级:

getBeanNamesForType(..) -》collectBeanNamesForType(..)

getBeanNamesForAnnotation(..) -》collectBeanNamesForAnnotation(...)

以上就是以ConditionalOnBean为例, 对ConditionOnXXX的实现原理做了剖析, SpringBootCondition的其他实现类还有很多, 这里只抽取代表性常见的条件注解作分析,大家有兴趣可再研究其他条件注解的实现机制, 这里就不一一例举。

6. 总结

基于Conditional条件的自动化配置, 从SpringBootCondition实现原理到OnBeanCondition、AutoConfigurationImportFilter的剖析, 综合可以看出Spring Boot对于条件化注解的实现, 无论从层次结构, 还是内部逻辑处理的关联性, 都比较清晰明了,值得借鉴的是它的良好的扩展性设计,比如策略模式, 模板模式等,抽象类的合理运用设计, 没有出现接口泛滥, 强耦合性等问题, 也便于Spring Boot后续版本的功能扩展。



发表评论
留言与评论(共有 0 条评论) “”
   
验证码:

相关文章

推荐文章