文化数字化装备制造商,大丰实业:跨界破圈赋能文化自信

(报告出品方/分析师:华西证券 赵琳 李钊)

1 公司概况:文体产业整体集成方案商

大丰实业是一家文体产业整体集成方案解决商,是集文体旅创新科技和文体旅赋能服务于一体的平台企业。主要聚焦文化、体育、旅游产业,创新科技等行业。

公司业务涵盖文体科技装备、数字艺术科技、轨道交通装备等文体旅产业链上下游环节,从高端智造向内容创意和运营服务延伸。

文化数字化装备制造商,大丰实业:跨界破圈赋能文化自信

随着产业链逐渐完善,公司已打造了创意、科技、数字、运营四大业务平台,各平台业务横纵联合、探索文体旅产业与数字经济相结合的创新型业务。

作为专业从事文体科技装备、数字艺术科技、轨道交通装备等业务的高科技企业,公司拥有行业领先的创意、研发、试制、生产和检测基地(或研究院),综合实力雄厚。

尤其在智能舞台领域,通过多年品牌服务积累和技术创新沉淀,公司已成为国内绝对龙头。

1.1.发展历程:深耕文体产业二十载,助力文化强国建设

大丰实业成立于 2002 年,由创始人丰国勋(丰华、丰岳之父)牵头成立,开始生产了国内首创的全自动可伸缩活动看台,成立大丰(杭州)舞台设计院。

2004年,成立大丰(北京)灯光音响设计院,扩展文体产业领域、迈向集成发展,承揽了 2004 雅典奥运会7个主场馆。

2009-2010 年,成立浙江大丰文体设施维保有限公司、浙江大丰舞台设计有限公司,对内整合舞台装备、座椅看台、房产开发、建筑装饰等产业资源,对外加强同知名设计院、工程建设单位合作。

2013年,在余姚规划建造文体创意及装备制造产业园,重点建设现代文体装备产业基地、轨道交通产业基地、文化创意产业基地以及文化装备技术研发中心。在产业拓展和智能制造方面给大丰带来全面提升。

2016年,助力杭州G20峰会,承揽峰会所有场馆的核心专业设备和工程。2017 年,在上海主板上市,成为文体装备唯一主板上市企业。

2020年,在杭州规划建设“大丰杭州文创总部”,重点布局数艺科技为业务,延伸产业链覆盖面及项目附加值。2021年,参与设计百年《伟大征程》盛大演出,为建党100周年光荣献礼。2022 年,参与北京冬奥开幕式项目,用绿色科技点燃北京冬奥主火炬。

文化数字化装备制造商,大丰实业:跨界破圈赋能文化自信

1.2.股权结构:丰华家族为实际控制人

2020年,公司前十大股东均为丰家人。

公司的实际控制人为丰华,直接持有23.44%的股权。第二大股东丰岳为丰华之弟,直接持有 13.65%的股份,第三大股东为 LOUISA W FENG 为丰华之妻,持有股份 5.01%,第四大股东为宁波上丰盛世投资合伙企业,丰华为其执行合伙人,是该合伙企业的实际控制人。GAVIN JL FENG、JAMIN JM FENG 分别持有 2.26%、2.26%,二人均为丰华与 LOUISA W FENG 的儿子。

前十其他股东丰其云、杨吉祥、傅哲尔、徐吉传均为丰华亲戚,合计持股比例为 11.58%,其余股东持股比例为 37.69%。

文化数字化装备制造商,大丰实业:跨界破圈赋能文化自信

1.3.参控股情况:打通产业链上下游,整合资源提升业务效率

公司参股控股的子公司包含了产业链上游的规划、创意、节目制作与下游的场馆运营、经纪、票务等,以演艺秀的舞台为例,从前期的规划设计开始,到导演组的创意,到舞美的设计实现,到后期的演出、调试、改造与维护,子公司都能深入参与。

文化数字化装备制造商,大丰实业:跨界破圈赋能文化自信

公司覆盖的产业链上下游囊括文化、体育和旅游行业的策划、创意、智造、投资、运营等业务,能够为客户提供完整的行业解决方案,减少内部沟通协作成本,提升响应速度,确保创意和艺术的完美落地。

2 主营业务:数艺科技响应文化数字化,驱动业务附加值提升

公司主营业务包括文体科技设备,数字艺术科技,轨道交通装备。

据2021年报披露,公司2021年实现主营业务收入28.85亿元,同比增长17.3%。其中,文体装备业务营业收入24.9亿元,同比增长 14.47%,占主营业务收入86%,增长较为稳定;数艺科技实现业务营业收入2.15亿元,占主营业务收入7%,同比增长28.1%,业务稳定发展;轨交业务实现营业收入1.8亿元,占主营业务收入6%,同比增长49.74%。

文化数字化装备制造商,大丰实业:跨界破圈赋能文化自信

数艺科技业务的毛利率维持较高水平,从 2018 年到 2021 年分别达到37.80%/36.50%/43.72%/43.56%,盈利能力较强。

文体科技装备的毛利率综合对比处于较低水平,从2018年到2021年分别为 31.72%/32.13%/32.13%/29.92%,主要由于公司专用设备外包成本显著增加所致。

轨道交通装备业务 2018 年到 2021年毛利率分别为 25.16%/29.64%/34.29%/34.21%,盈利能力稳中有升,未来随着项目管理优化后续公司盈利能力仍有向上修正空间。

2.1.文体科技装备:落地多个高规格项目

公司深耕文化体育科技装备行业,按照“文旅+融合+创新”的模式发展。文体科技装备业务主要包括:

(1)智能舞台、智能座椅、灯音工程、数字场馆等核心产品的研发、智造与安装;

(2)以创新科技产品为核心的高端智能文体场馆、文体旅城市核心地标、泛文体综合体的咨询规划、投资与建设运营等行业整体解决方案;

(3)文体旅产业策划咨询、特色文体活动、品牌 IP 策划推广、文化大数据及运营等服务。

文体科技设备 2018-2021 年营业收入为 162599.95、188492.97、217520.28、248989.48 万元,营收增速放缓,2019-2021 营收增速为 15.92%、15.40%、14.47% 。

典型案例有央视春晚、北京鸟巢体育场、杭州奥体中心、国家大剧院合成剧场、新中央电视台大剧院、上海世博演艺中心、中国艺术节主会场、只有河南•戏剧幻城等。

文化数字化装备制造商,大丰实业:跨界破圈赋能文化自信

文化数字化装备制造商,大丰实业:跨界破圈赋能文化自信

文体科技设备 2018-2021 年订单签约金额分别为 20.76 亿元、24.36 亿元、26.77 亿元、27.22 亿元,其中已确认收入金额分别为 16.26 亿元、18.85 亿元、21.75 亿元、24.9 亿元。

文化数字化装备制造商,大丰实业:跨界破圈赋能文化自信

公司连续 21 年研发制造安装调试央视春晚智能舞台、灯光音视频系统,在国内泛文体场馆的高端核心设备中市场占有率超过 60%。

上海世博会为公司代表性的高端智能文体场馆项目,承建了其中世博文化中心、日本馆、太空国家馆、上汽通用汽车馆等场馆的舞台机械、机械活动看台、固定座椅等项目的建设。将先进安全的舞台技术与舞台艺术的完美结合。

迪拜世博会的中国馆同样为代表性的高端智能文体场馆项目,取名为“华夏之光”的中国馆,占地 4636 平方米的面积,是参展国家中超大型的展馆之一。

公司承揽的演艺厅成扇环形,正前方布置有环形大屏幕,观众席分为左中右 3 个区域,分别由侧串叠幕和可升降翻转的运动 LED 屏分隔。运动 LED 屏可垂直悬挂在观众席前侧,当需要时,可根据特定轨迹升起并翻转至观众席前部上空,成为顶屏显示。

侧串叠幕可下降形成观众区的侧围幕使用,配合运动 LED 屏动作进行升降,满足观众区在小厅和大厅之间快速切换。

文化数字化装备制造商,大丰实业:跨界破圈赋能文化自信

冬奥会的主火炬现场升降机械装置为公司智能舞台智造的代表项目,重达 260 吨的钢结构快速升降,依靠航天软件系统的精细控制,在 69 秒内将主火炬从地下10米的位置抬升到舞台中央。火炬手将手持火炬插入“雪花”中心,大丰创制的主火炬地面核心装置系统举重若轻地将“雪花”升至空中。

公司不仅为冬奥开幕式的核心环节提供核心装置系统,还深度参与了“科技冬奥”国家重点研发计划项目的多个课题,并承担“体育展示互动呈现终端”的研发,体现了公司突出的自研能力。

文化数字化装备制造商,大丰实业:跨界破圈赋能文化自信

2.2.数字艺术科技:赋能文化数字化,业绩增速最亮眼

数艺科技业务即通过现代科技手段与传统艺术手法相融合,将对应的文化、特色、亮点等通过创意演艺表现出来。该类业务主要面向城市形象数字艺术演艺,文旅演艺市场,泛娱乐空间打造及城市文化会客厅等。数字艺术科技2018-2021年营业收入分别为7804.62、8560.99、14051.89、18000.30万元,2019-2021营收增速分别为9.69%/64.14%/28.10%。

文化数字化装备制造商,大丰实业:跨界破圈赋能文化自信

数字艺术科技2018-2021年订单签约金额分别为0.92亿元、1.27亿元、1.33亿元、4.94亿元,确认收入金额分别为0.78亿元、0.86亿元、1.4亿元、1.8亿元。可以看出,在2021年公司数艺科技板块订单金额呈现翻倍式增长,达到了4.94亿元,超过了过去三年的总和,未来确认收入金额有望显著提升。

文化数字化装备制造商,大丰实业:跨界破圈赋能文化自信

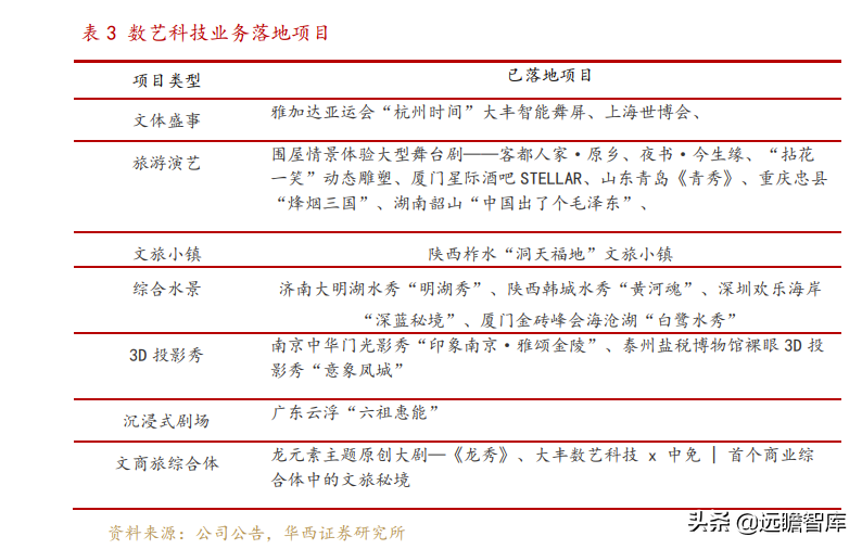
项目涵盖景区型文旅融合、城市型文化综合体、沉浸式体验与互动体验类项目等方面。景区型文旅融合项目如雅加达亚运会“杭州时间”大丰智能舞屏、首个室内全息演艺宁海《十里红妆》项目。城市型文化综合体如中免海口免税城主题中庭项目。室内沉浸式互动体验乐园空间项目如青岛《伊甸园》,巩固了数艺在沉浸式体验与互动体验类项目上的优势。

文化数字化装备制造商,大丰实业:跨界破圈赋能文化自信

公司融合虚拟现实、裸眼 3D、全息等前沿技术开发了沉浸式旅游演艺、文化光影秀和高科技艺术光影动态雕塑秀等。2017年成立的全资子公司大丰数艺子公司拥有专业的虚拟现实设计团队,擅长运用增强现实(AR)技术,虚拟现实(VR)技术,混合现实(MR)技术,裸眼3D技术,动力矩阵技术,动力矩阵技术,特殊显示技术,模拟仿真技术等数字化新兴技术打造沉浸式体验,目前已落地项目包括泰州意象凤城裸眼3D投影秀、宁海十里红妆文化产业园全息剧等项目。

文化数字化装备制造商,大丰实业:跨界破圈赋能文化自信

文化数字化装备制造商,大丰实业:跨界破圈赋能文化自信

作为国内文化与科技的深度融合的领先者,大丰在打造文旅新经济方面拥有非常多的成功案例。探索了演艺内容与商场消费空间相融合的全新业务场景,同时,在项目实施落地的专业能力方面,与国际顶级视效设计公司的成功合作,也再一次强化了团队的整体应用集成能力。

文化数字化装备制造商,大丰实业:跨界破圈赋能文化自信

2.3.轨道交通装备:拓展铁路装备,坚守“名配角”战略

轨道交通业务为城轨、城际、高铁、普铁车辆配套、轨道工艺设备、旅游观光车提供设计研发、系统集成产品和服务。以内装为基础,以轨道座椅、铁路装备为重点发展方向,目前与中车长客、四方、浦镇、株机、唐客、大连机车,以及阿尔斯通、庞巴迪建立了长期的战略合作关系。公司已承接 CRH 动车,宁波、杭州、广州、武汉、重庆、昆明、贵阳等地铁,长沙磁悬浮,以及印度、巴西、阿根廷、菲律宾等国内外轨道交通项目。

文化数字化装备制造商,大丰实业:跨界破圈赋能文化自信

轨道交通装备 2018-2021 年营业收入为 8638.81、14952.33、14341.91、21474.92 万元,2019-2021 营收增速为 73.08%、-4.08%、49.74%。

文化数字化装备制造商,大丰实业:跨界破圈赋能文化自信

公司的项目资质优秀,目前已交付全球首列全景观光山地旅游列车、全国首列磁悬浮文化旅游观光快线、浙江首列全自动驾驶智慧列车等,在高端轨道交通装备制造领域确立了一定优势。目前进行军工新产品试制,初涉军工领域。(报告来源:远瞻智库)

文化数字化装备制造商,大丰实业:跨界破圈赋能文化自信

3 行业分析:多重政策助力文体旅产业,文化数字化指引文化强国新方向

2021年全国居民人均教育文化娱乐支出 2,599 元,占支出总额的比重 10.8%,是长期保持在食品烟酒、居住、交通通信以外的第四大支出。全年全社会文化、体育和娱乐业固定资产投资(不含农户)同比增速为 1.6%,受疫情影响低于全社会固定资产投资同比增速 3.28%,但随着文化产业逐步成为国民经济支柱性产业,未来仍具有良好的发展前景。

2021年以来,高科技装备在文体旅项目中的应用日益广泛,蕴含高科技的实景演出及光影盛宴成为旅游产业新的增长点。高科技设备包括无人机、全息投影设备、RGB 激光投影设备及四维数字耳机等,相关技术及设备的不断涌现并逐步应用到文化主题剧场、大型实景剧场、各种秀场及杂技场等文旅项目剧场中,舞台机械与科技的融合与互动加深,对相关企业的技术实力提出更高要求。

3.1.文化新基建进行时,泛文化场馆建设需求激增

3.1.1.国家文化大数据建设引领文化新基建

文化“新基建”推进文化和科技深度融合,大大释放文化体验场馆市场潜力。2020 年4 月,中央文化体制改革和发展工作领导小组办公室发布《关于做好国家文化大数据体系建设的通知》。国家文化大数据体系建设旨在打通文化事业和文化产业、畅通文化生产和文化消费、融通文化和科技、贯通文化门类和业态,面向全社会开放。

文化大数据体系建设将推动中华文化元素和标识融入内容创作、创意设计、城乡规划建设和生态文明建设、制造强国、网络强国和数字中国建设,成为在新技术条件下推动创造性转化、创新性发展的重要举措。

国家文化大数据体系建设是新时代文化建设的重大基础性工程,是宣传文化界的“新基建”,是贯彻国家大数据战略、推进文化和科技深度融合的有效举措。

国家文化大数据的体系架构包括“中国文化遗产标本库建设、中华民族文化基因库建设、中华文化素材库建设、文化体验园建设、文化体验馆建设、国家文化专网建设、国家文化大数据云平台建设、数字化文化生产线建设”共 8 个重点任务,大致可分为国家文化大数据体系建设和国家文化实体体验空间建设两大方面的内容,其中文化体验园建设、文化体验馆建设、国家文化专网建设均是以文化实体体验空间建设为主要内容。

文化数字化装备制造商,大丰实业:跨界破圈赋能文化自信

2021年3月8日,文化和旅游部、国家发展改革委、财政部联合发布《关于推动公共文化服务高质量发展的意见》,提出(1)“鼓励公共文化机构与数字文化企业对接合作,大力发展基于 5G 等新技术应用的数字服务类型,拓宽数字文化服务应用场景。探索发展数字文化大众化实体体验空间,加强数字艺术、沉浸式体验等新型文化业态在公共文化场馆的应用”;(2)“鼓励与企业合作,探索有声图书馆、文化馆互动体验等新型文化服务方式”。

国家和地方在文化实体体验空间建设上出台的相关政策极大利好数字化文化展示行业企业的发展,公司作为行业龙头,拥有首屈一指的品牌实力和一体化运作独特优势,将显著受益于国家文化“新基建”的大趋势,充分发挥打造沉浸式文化体验的优势,进一步扩大业务规模,更进一步提升业内影响力。

3.1.2.十四五规划支持文化场馆建设,边际规划力度显著提升

根据文化和旅游部的《“十四五”文化产业发展规划》,“全国各类文化设施数量(公共图书馆、文化馆站、美术馆、博物馆、艺术演出场所)达到 7.7 万,文化设施年服务人次达到 48 亿。推进长城、大运河、长征、黄河等国家文化公园建设。”

“十四五”期间国家大力支持发展旅游演艺、国家文化公园、博物馆、图书馆、版图馆等各类项目,此类泛文化场馆的普及将成为未来五年文化产业建设的主旋律。

文化数字化装备制造商,大丰实业:跨界破圈赋能文化自信

文化数字化装备制造商,大丰实业:跨界破圈赋能文化自信

3.1.3.《全民健身计划》助力体育场馆建设进入快速发展期

2021年8月3日《全民健身计划(2021-2025)》,《计划》指出,我国全民健身国家战略深入实施,全民健身公共服务水平显著提升,全民健身场地设施逐步增多,人民群众通过健身促进健康的热情日益高涨,健康中国和体育强国建设迈出新步伐。

《计划》明确,到2025年,全民健身公共服务体系更加完善,人民群众体育健身更加便利,健身热情进一步提高,各运动项目参与人数持续提升,经常参加体育锻炼人数比例达到 38.5%,县(市、区)、乡镇(街道)、行政村(社区)三级公共健身设施和社区 15 分钟健身圈实现全覆盖,每千人拥有社会体育指导员 2.16 名,带动全国体育产业总规模达到 5 万亿元。

《全民健身计划(2021-2025 年)》将体育场地设施建设摆在突出位置,为体育装备市场带来新的机遇。同时国内城市积极承办国际、洲际各大单项赛事与综合性运动会,新场馆建设、老旧场馆改造,对体育场馆装备的需求也将增多。

国家对青少年体质的关切与“双减”政策的落地,将大量增加学校对场馆设施改造和提升的需求;人民群众对体育活动的需求融入街道、社区和村镇,将进一步扩大体育场馆装备的市场空间。

文化数字化装备制造商,大丰实业:跨界破圈赋能文化自信

3.2.文化数字化战略发布,加速装备制造规模化

2022 年 5 月 22 日《关于推进实施国家文化数字化战略的意见》,提出到“十四五”时期末,基本建成文化数字化基础设施和服务平台,形成线上线下融合互动、立体覆盖的文化服务供给体系。

到 2035年,建成物理分布、逻辑关联、快速链接、高效搜索、全面共享、重点集成的国家文化大数据体系,中华文化全景呈现,中华文化数字化成果全民共享。

《意见》提出了8项重点任务。

一是统筹利用文化领域已建或在建数字化工程和数据库所形成的成果,关联形成中华文化数据库。

二是夯实文化数字化基础设施,依托现有有线电视网络设施、广电 5G 网络和互联互通平台,形成国家文化专网。

三是鼓励多元主体依托国家文化专网,共同搭建文化数据服务平台。

四是鼓励和支持各类文化机构接入国家文化专网,利用文化数据服务平台,探索数字化转型升级的有效途径。

五是发展数字化文化消费新场景,大力发展线上线下一体化、在线在场相结合的数字化文化新体验。

六是统筹推进国家文化大数据体系、全国智慧图书馆体系和公共文化云建设,增强公共文化数字内容的供给能力,提升公共文化服务数字化水平。

七是加快文化产业数字化布局,在文化数据采集、加工、交易、分发、呈现等领域,培育一批新型文化企业,引领文化产业数字化建设方向。

八是构建文化数字化治理体系,完善文化市场综合执法体制,强化文化数据要素市场交易监管。

文化数字化装备制造商,大丰实业:跨界破圈赋能文化自信

同时《意见》在保障措施中提出的第六条为:

将文化数字化共性关键技术纳入国家重点研发计划和地方科技计划的重点支持范围。在文化数字化建设领域布局国家技术创新中心、全国重点实验室等国家科技创新基地,鼓励相关部门、地方结合需求布局文化数字化科技创新平台。发挥国家文化和科技融合示范基地引领作用。

推动文化数字化装备的规模化生产和应用。

《意见》的出台明确了文化数字化的战略地位,强调要推动文化数字化装备的规模化生产和应用。《意见》鼓励金融机构开发适应文化数字化建设特点和需求的信贷产品,引导文化企业合理运用各类债务融资工具优化融资结构。

支持符合科创属性的数字化文化企业在科创板上市融资。

探索建立文化资源数据价值评估体系,健全与资金需求和期限相匹配的筹资渠道。《意见》要求各地研究制定扶持文化数字化建设的产业政策,落实和完善财政支持政策,统筹现有资金渠道,调整支出结构,优化投入机制,重点支持本意见明确的任务。

充分调动市场力量,发挥中国文化产业投资基金作用,引导社会资本积极、有序参与文化数字化建设。

3.3.文旅融合带动文化新消费,疫情催化城市周边游

3.3.1.多地十四五规划重视文旅融合投入

自2018年文化部和旅游部合并为文旅部以来,文旅融合已经是时代发展趋势,文化可以提升旅游的内涵品质,旅游可以促进文化的传播消费。《“十四五”文化产业发展规划》明确指出要实现文化产业和旅游产业双向融合、相互促进。

促进文化产业与国民经济相关领域深度融合,进一步拓展文化产业发展空间,以文化赋能经济社会发展。

从多地出台的十四五规划文件关于文化产业部分的表述可看到,相比十三五规划,多地首次提及“文旅融合”,且对于文化旅游项目的数量和内容的落地有更明确的规划,更具体的表述内容。

文化数字化装备制造商,大丰实业:跨界破圈赋能文化自信

文化数字化装备制造商,大丰实业:跨界破圈赋能文化自信

3.3.2.疫情带来短途周边游市场回暖

在国内疫情反复的背景下,长途出行旅游受到疫情防控的制约,但这却带来了短途周边游市场的回暖。携程5月4日发布《2022 五一假期出游报告》。

报告显示,今年“五一”小长假,用户出游整体呈现就近、就地特点,本地游订单占比达40%,较2020年、2021年同期显著提升。露营旅行、乡村旅游、艺术展览体验游等出游形式受到人们青睐。

携程平台上,今年“五一”假期热门周边游目的地 TOP10 分别为:广州、成都、深圳、重庆、长沙、珠海、汕头、澳门、佛山、贵阳,均为全域低风险城市。其中,广州周边游日均订单量较清明假期增长 123%。

此外,旅游政策方面也出现了风向转变。

5 月 31 日,文旅部下发通知,首次将跨省游“熔断”政策的行政单位从省(区、市),调整为县(市、区、旗)以及直辖市的区(县),全国多地积极响应,相继官宣恢复当地跨省游业务。随着全国疫情得到有效控制,旅游业正呈现加速回暖态势。多地景区推出免门票或优惠活动,北京、上海等地旅游业复工复产有序推进,这个端午假期将成为旅游业复苏关键节点。

文化数字化装备制造商,大丰实业:跨界破圈赋能文化自信

4 公司展望

4.1.数艺科技业务附加值最高,未来最具看点

数艺科技运用增强现实(AR)、虚拟现实(VR)、混合现实(MR)、全息、裸眼 3D、智能、光影、音效、互动等国际前沿手段,为客户提供策划、创意、导演、设计、建设、运营 、管理等整体集成解决方案和专业化定制式服务。

招兵买马,团队规模化、专业化程度不断提升。数艺科技近年团队规模扩大,不断引进技术、创意人才和艺术人才,不断提升公司的科技竞争能力,在已有行业优势的基础上继续提高上限。专业实力不断增强,业务拓展与项目逻辑朝清晰化方向不断演进,推进自身创新能力的升级、探索业务边界的拓展。

高数字化程度、科技水平带来高毛利率,营收占比有望提升。数艺科技稳步发展,在景区型文旅融合和城市型文化综合体方面不断推进自身创新能力的升级。毛利率居三大业务之首,发展速度可观,营收占比有望提高,从而将整体毛利率拉上。

文化数字化装备制造商,大丰实业:跨界破圈赋能文化自信

4.2.夯实硬件实力,发力软件、内容端生产及场馆运营

在深厚的技术硬件实力背景下,创意内容的实现更加具有可行性。公司以科技为器,以创意为核,深度挖掘历史人文底蕴和旅游资源禀赋,融入地方特色,进行内容创意策划,以项目为载体,融合数艺科技,打造优质文旅 IP,塑造城市品牌金名片。公司负责的项目如拈花湾的机械灯光表演、灯光水柱等均利用了更加专业化,科技化的设备实现了创意从“想”到“产”

文化数字化装备制造商,大丰实业:跨界破圈赋能文化自信

子公司大丰文化传媒设有场馆运营公司,结合子公司云娱智慧科技有限公司提供的大数据、 物联网平台,已逐步建立了多地经营大剧院的成功经验,经纪业务健康发展,正向市场空间更为广阔的多馆合一的泛文化综合体运营市场进行拓展。

子公司大丰文体设备维保有限公司负责项目安装后的保驾、维护。由于损耗原因,设备运行寿命具有一定周期性,客户将会存在对既有设备进行局部或整体改造的需求,通常包括但不限于场馆设施的推陈出新、系统、软硬件设备的升级换代,公司将会根据相关需求进行策划方案的跟踪调整并提供持续保障服务。

公司拥有全产业链创新合作平台及文体旅产业联盟,强大的产业链上下游协同优势使得建设与运营连贯统一,节约成本,提质增效。为央视春晚、G20 杭州峰会、金砖厦门峰会、雅加达亚运会“杭州时间”等国家重大演出和活动提供技术支撑能力;自有的舞、灯、音技术团队保障了灵活高效的运营机制。

文化数字化装备制造商,大丰实业:跨界破圈赋能文化自信

4.3.市场龙头地位稳定,在手订单充足

作为专业从事文体科技装备、数字艺术科技、轨道交通装备等业务的高科技企业,公司拥有行业领先的创意、研发、试制、生产和检测基地(或研究院),综合实力雄厚。尤其在智能舞台领域,通过多年品牌服务积累和技术创新沉淀,公司已成为行业龙头。

根据公司公告,截至 2022年 3月末,文体科技装备和数字艺术科技业务已签订合同但未确认收入的订单金额为36.32 亿元,一定的订单储备为公司业务规模提供支撑。

数艺科技业务订单回收期短,毛利率高,中标多个知名项目。

数字艺术科技业务通过集成、场景和商业模式的创新,围绕城市更新与城市文化综合体、城市型文旅融合与夜间经济、景区型文旅融合与景区提升三大业务领域策划实施文旅项目,引领城市文化复兴,促进消费升级,其回收期短,运作效率高,一般不超过一年,且毛利率高,在 2021 年报三大业务中毛利率居首,达到了 43.56%。

在景区型文旅融合方面,策划设计并落地完成了数艺首个室内全息演艺宁海《十里红妆》项目,紧扣宋韵文化主题,并实践了展演融合的创新业态。城市型文化综合体方面,成功中标中免海口免税城主题中庭项目。

在文商旅融合发展的方面,项目探索了演艺内容与商场消费空间相融合的全新业务场景,具有开创性的意义;同时,在项目实施落地的专业能力方面,与国际顶级视效设计公司的成功合作,也再一次强化了团队的整体应用集成能力。此外,室内沉浸式互动体验乐园空间项目青岛《伊甸园》的成功中标,巩固了数艺在沉浸式体验与互动体验类项目上的优势。

4.4.股权激励落地,业绩指引明确

根据公司 2021 年第一次临时股东大会审议通过的《关于公司 2021 年限制性股票激励计划及其摘要的议案》、第三届董事会第十六次会议决议,授予 96 名限制性股票激励对象限制性股票,共计 730.80 万股。本次股权激励在有效激励管理层的同时,也明确了公司未来几年的业绩目标,且公司在 2021 年度扣非净利润增长率为 27.65%,已达到业绩考核目标。

下表是公司具体的股权激励计划分期及解锁条件:

文化数字化装备制造商,大丰实业:跨界破圈赋能文化自信

根据公司股权激励计划和公司2020年度扣非净利润可计算出公司的 2022 年、2023 年目标扣非净利润分别为4.17 亿元、5.01亿元。

文化数字化装备制造商,大丰实业:跨界破圈赋能文化自信

5 财务分析

5.1.营收及净利润增长稳健

2018-2021 年,公司分别实现营业收入 17.95、21.41、25.09、29.59 亿元,同比增速分别为 5.17%、19.25%、17.21%、17.91%,持续维持中高增速增长态势。

2018-2021 年,公司分别实现归母净利润 2.30、2.36、3.14、3.91 亿元,同比增速分别为 0.38%、2.70%、32.80%、24.61%,2020、2021 两年增速显著提升,主要是高利润率业务增长驱动。

文化数字化装备制造商,大丰实业:跨界破圈赋能文化自信

5.2.费用支出稳定,盈利水平提升

2018-2021年,公司四大期间费用合计为 2.76 亿元、3.58 亿元、3.52 亿元、4.07亿元,期间费用率分别为 15.33%、16.71%、14.01%、13.73%,整体上期间费用率控制效果较好,持续下行。

从费用结构上看,期间费用率下行主要是销售费用率贡献的,2018-2021年,销售费用率分别为 5.34%、5.13%、3.47%、3.08%,研发费用率分别为3.90%、3.63%、4.50%、4.21%,管理费用率分别为6.11%、6.97%、5.29%、5.57%,财务费用率分别为-0.02%、0.98%、0.75%、0.87%。

文化数字化装备制造商,大丰实业:跨界破圈赋能文化自信

2018-2021 年,公司整体毛利率在 30%以上波动,分别为 31.67%、32.19%、30.61%、30.43%,净利率自 2019 年来持续提升,分别为 12.80%、10.99%、12.45%、12.95%。

文化数字化装备制造商,大丰实业:跨界破圈赋能文化自信

5.3.剔除会计准则变更影响,现金流状况较好

2021 年经营性现金流变动较大,主要是受《会计准则解释第 14 号》执行影响,公司PPP建设部分支出列支为经营现金流出,因此经营活动产生的现金流量净额同比减少 5.67 亿元,如剔除解释第 14 号会计准则的影响,2021 年经营活动产生的现金流量净额为 3.30 亿元,同比增长约 57.89%,经营性现金流长期趋势向好,可见公司业务所对接客户资质高,回款质量持续向好。

文化数字化装备制造商,大丰实业:跨界破圈赋能文化自信

6 盈利预测与估值

我们预测公司 2022-2024 年营收分别为 33.42、38.89、44.38 亿元,归母净利润分别为4.34、5.27、6.30 亿元, EPS 分别为 1.06、1.29、1.54 元,对应2022年6月24日10.92元/股收盘价,PE分别为 10、9、7 倍。

文化数字化装备制造商,大丰实业:跨界破圈赋能文化自信

以下为我们根据公司过往的披露口径做的营收预测明细,公司主业分为三块,分别是文体科技装备和数字艺术科技及轨道交通装备,根据公司的经营状况和行业前景,我们判断传统业务文体科技装备收入增速和毛利率将继续保持稳定,数艺科技受益于行业政策有望保持高毛利率和收入高增速的发展趋势。

文化数字化装备制造商,大丰实业:跨界破圈赋能文化自信

7 风险提示

7.1.宏观经济下行风险

未来包括但不限于疫情扩散,地方债务压力加重,尾部企业的信用风险释放,全球大宗商品价格高位波动及俄乌冲突均可能对宏观经济造成负面影响,进而使得公司经营业绩存在下行风险。

7.2.核心人才流失风险

公司所在的文体装备行业专业化程度较高,行业内企业的竞争是研发技术、销售能力、品牌声誉等各个方面的综合实力竞争。如果未来在复杂的市场竞争环境中,公司无法保证人才队伍的稳定,造成核心人才流失,可能导致公司竞争力下降。

7.3.项目竞争加剧风险

中国文体旅行业内企业数量众多,市场处于充分竞争的状态。目前市场的竞争方式已经由最初的价格竞争过渡到品牌、技术、服务、行业经验及产品的全方位竞争。若公司不能准确把握行业发展趋势和客户需求,将在项目竞争中失去优势,进而影响公司经营业绩。

——————————————————

请您关注,了解每日最新的行业分析报告!报告属于原作者,我们不做任何投资建议!如有侵权,请私信删除,谢谢!

获取更多精选报告请登录【远瞻智库官网】或点击:远瞻智库-为三亿人打造的有用知识平台|战略报告|管理文档|行业研报|精选报告|远瞻智库

发表评论
留言与评论(共有 0 条评论) “”
   
验证码:

相关文章

推荐文章