某省电信运营商投标成功却被阿里云投诉 但最后仍大获全胜

运营商财经网 曹思琪/文

近日,两个电信运营商参与的某政企项目招标,引爆各方关注,主要是并非这两个电信运营商厮杀,而是阿里云与其中一家发生了激烈较量,故事非常精彩,运营商财经网也试图揭秘其中过程。

某省电信运营商投标成功却被阿里云投诉 但最后仍大获全胜

移动某省公司中标一大项目

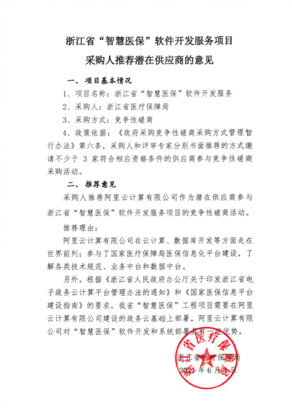
据悉,某省省“智慧医保”软件开发服务项目(编号:ZJ-2141012)采购文件(含采购需求)公开征询意见的公告发布于2021年5月11日,预算有 4.09 亿元。

项目采用竞争性磋商的采购方式,通过采购人和评审专家分别书面推荐供应商。

最终得到专家青睐的有中国移动通信集团某省有限公司(下称“某省移动”)、某省网新恩普软件有限公司、国新健康保障服务有限公司、中国电信集团有限公司某省分公司以及阿里云计算有限公司(下称“阿里云”),共5家企业。

某省电信运营商投标成功却被阿里云投诉 但最后仍大获全胜

最终,该项目还是由某省移动以2.97 亿元的金额成功中标。

阿里云不服投诉

阿里云对该结果不满意,随即向某省省财政厅提交了投诉材料,以某省移动在系统演示环节由非供应商所属员工演示,采购代理机构在开标当日对进入评标现场并参与演示的供应商员工没有进行身份核验,组织开标流程不合规等多个事项,要求依法认定整个评标工作应当被认定为无效,全部评标结果作废,并责令重新开展采购活动。

阿里云有这样的行为无可厚非,而且从其提供的书面材料来看,每一个投诉事项都有其充分的事实及法律依据,任何一家对招投标结果不满的企业都能通过合法途径维护其权利,只是本次事件的结果并没有因此而改变罢了。

最终投诉不成立

但是有关部门最终认定,关于上述“智慧医保”采购过程和采购结果违法的投诉缺乏事实依据和法律依据,投诉事项不成立。依法决定驳回投诉方的投诉。

据此前媒体报道,某省“智慧医保”系统运行稳定,高峰时段并发结算量40万笔/小时,结算响应时间小于0.4秒,日结算量最高达到240万笔,“智慧医保”数据中台通过创新引入数据库归档日志+流处理技术,省平台数据同步上报国家平台,平均用时3.5秒,远低于国家局5分钟要求。

可见,某省移动在这方面的实力也不差,而且,在与阿里云的较量中又一次获胜,也有利于鼓舞移动该省公司的信心。

发表评论
留言与评论(共有 0 条评论) “”
   
验证码:

相关文章

推荐文章