DataX源码分享八之TaskGroupContainer

从上一章中,我们可以看到 JobContainer 在初始化的过程中,用 split 过程生成了 Task 任务列表。然后,紧接着 执行 shedule 方法,生成 taskGroupConfig ,并 启动了所有的 TaskGroupContainer。那么 TaskGroupContainer 如何保证任务之间的可靠性呢?接下来我们仔细分析以下。

继上一篇文章:DataX源码分析五之JobContainer 详解

代码启动入口

代码的入口:com.alibaba.datax.core.job.scheduler.processinner.ProcessInnerScheduler#startAllTaskGroup

// 所有的 TaskGroupContainer 启动的话,都需要包装成 TaskGroupContainerRunner,丢到线程池里面启动。
private TaskGroupContainerRunner newTaskGroupContainerRunner(
            Configuration configuration) {
        TaskGroupContainer taskGroupContainer = new TaskGroupContainer(configuration);

        return new TaskGroupContainerRunner(taskGroupContainer);
}

TaskGroupContainer 构造函数

在构造函数里面,有一个 Commuicator 方法,我们先不要理会,这个是用于上报 TaskGroup的心跳信息,后续文章会讲到。

public TaskGroupContainer(Configuration configuration) {
        super(configuration);

        // 用于汇报本TaskGroupContainer 的运行时状态数据
        initCommunicator(configuration);

        this.jobId = this.configuration.getLong(
                CoreConstant.DATAX_CORE_CONTAINER_JOB_ID);
        this.taskGroupId = this.configuration.getInt(
                CoreConstant.DATAX_CORE_CONTAINER_TASKGROUP_ID);

        this.channelClazz = this.configuration.getString(
                CoreConstant.DATAX_CORE_TRANSPORT_CHANNEL_CLASS);
        this.taskCollectorClass = this.configuration.getString(
                CoreConstant.DATAX_CORE_STATISTICS_COLLECTOR_PLUGIN_TASKCLASS);
}

启动 TakGroupContainer

this.taskGroupContainer.start();

整体流程分析

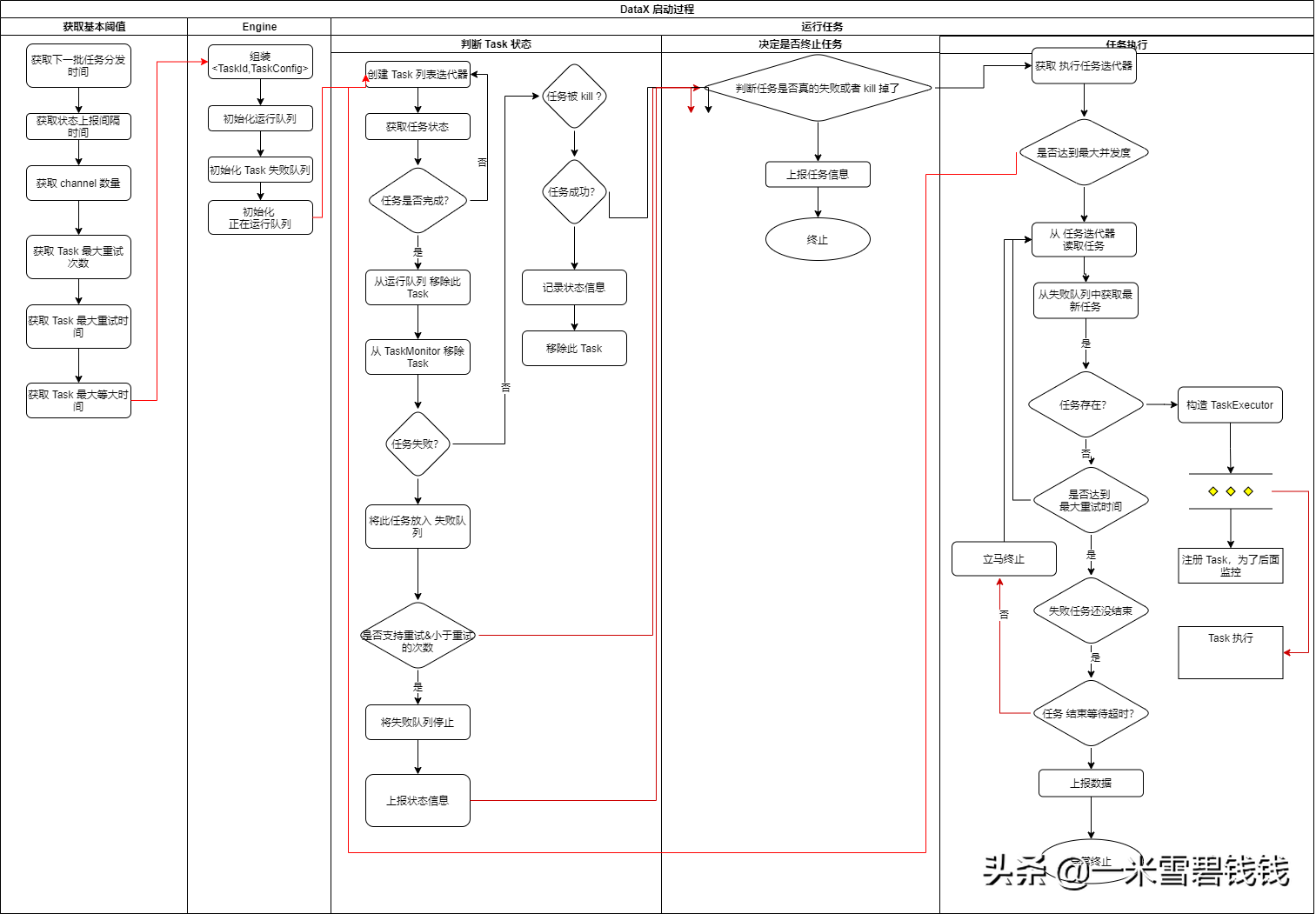
DataX源码分享八之TaskGroupContainer

TaskGroup 对于 Task 的管理如上图所示

代码流程

我只摘抄重要的代码出来,这样大家里面就比较快。


@Override
    public void start() {
        try {
            /**
             * 状态check时间间隔,较短,可以把任务及时分发到对应channel中
             */
            int sleepIntervalInMillSec = this.configuration.getInt(
                    CoreConstant.DATAX_CORE_CONTAINER_TASKGROUP_SLEEPINTERVAL, 100);
            /**
             * 状态汇报时间间隔,稍长,避免大量汇报
             */
            long reportIntervalInMillSec = this.configuration.getLong(
                    CoreConstant.DATAX_CORE_CONTAINER_TASKGROUP_REPORTINTERVAL,
                    10000);
            /**
             * 2分钟汇报一次性能统计
             */

            // 获取channel数目
            int channelNumber = this.configuration.getInt(
                    CoreConstant.DATAX_CORE_CONTAINER_TASKGROUP_CHANNEL);

            // Task 最大重试次数
            int taskMaxRetryTimes = this.configuration.getInt(
                    CoreConstant.DATAX_CORE_CONTAINER_TASK_FAILOVER_MAXRETRYTIMES, 1);

            // Task 最大重试时间
            long taskRetryIntervalInMsec = this.configuration.getLong(
                    CoreConstant.DATAX_CORE_CONTAINER_TASK_FAILOVER_RETRYINTERVALINMSEC, 10000);

            // Task 最大等待时间
            long taskMaxWaitInMsec = this.configuration.getLong(CoreConstant.DATAX_CORE_CONTAINER_TASK_FAILOVER_MAXWAITINMSEC, 60000);

            // 这个是 本TaskGroupContainer 的配置了。
            List taskConfigs = this.configuration
                    .getListConfiguration(CoreConstant.DATAX_JOB_CONTENT);

            if(LOG.isDebugEnabled()) {
                LOG.debug("taskGroup[{}]'s task configs[{}]", this.taskGroupId,
                        JSON.toJSONString(taskConfigs));
            }
            
            int taskCountInThisTaskGroup = taskConfigs.size();
            LOG.info(String.format(
                    "taskGroupId=[%d] start [%d] channels for [%d] tasks.",
                    this.taskGroupId, channelNumber, taskCountInThisTaskGroup));

            // 初始化 Communication, 最终是:this.taskCommunicationMap.put(taskId, new Communication());
            this.containerCommunicator.registerCommunication(taskConfigs);

            // taskId与taskConfig配置
            Map taskConfigMap = buildTaskConfigMap(taskConfigs);
            // 待运行task列表
            List taskQueue = buildRemainTasks(taskConfigs);
            // taskId与上次失败实例
            Map taskFailedExecutorMap = new HashMap();
            // 正在运行task
            List runTasks = new ArrayList(channelNumber);
            // 任务开始时间
            Map taskStartTimeMap = new HashMap();

            long lastReportTimeStamp = 0;
            Communication lastTaskGroupContainerCommunication = new Communication();

            // 死循环,尽可能的把所有任务都挨个跑完
            while (true) {
            	//1.判断task状态
            	boolean failedOrKilled = false;
            	Map communicationMap = containerCommunicator.getCommunicationMap();
            	for(Map.Entry entry : communicationMap.entrySet()){
            		Integer taskId = entry.getKey();
            		Communication taskCommunication = entry.getValue();

            		// 任务是否结束了:SUCCEEDED、FAILED、KILLED
                    if(!taskCommunication.isFinished()){
                        continue;
                    }

                    // 从 【正在运行task】移除指定的 Task
                    TaskExecutor taskExecutor = removeTask(runTasks, taskId);

                    //上面从runTasks里移除了,因此对应在monitor里移除
                    taskMonitor.removeTask(taskId);

                    //失败,看task是否支持failover,重试次数未超过最大限制
            		if(taskCommunication.getState() == State.FAILED){
                        taskFailedExecutorMap.put(taskId, taskExecutor);

                        // 判断是否需要再来一次
                        if(taskExecutor.supportFailOver() && taskExecutor.getAttemptCount() < taskMaxRetryTimes){
                            // 关闭老的executor
                            taskExecutor.shutdown();
                            // 将task的状态重置
                            containerCommunicator.resetCommunication(taskId);
            				Configuration taskConfig = taskConfigMap.get(taskId);
                            //重新加入任务列表
            				taskQueue.add(taskConfig);
            			}else{
            				failedOrKilled = true;
                			break;
            			}
            		}else if(taskCommunication.getState() == State.KILLED){
            			failedOrKilled = true;
            			break;
            		}else if(taskCommunication.getState() == State.SUCCEEDED){
                        Long taskStartTime = taskStartTimeMap.get(taskId);
                        if(taskStartTime != null){
                            Long usedTime = System.currentTimeMillis() - taskStartTime;
                            LOG.info("taskGroup[{}] taskId[{}] is successed, used[{}]ms",
                                    this.taskGroupId, taskId, usedTime);
                            //usedTime*1000*1000 转换成PerfRecord记录的ns,这里主要是简单登记,进行最长任务的打印。因此增加特定静态方法
                            PerfRecord.addPerfRecord(taskGroupId, taskId, PerfRecord.PHASE.TASK_TOTAL,taskStartTime, usedTime * 1000L * 1000L);
                            taskStartTimeMap.remove(taskId);
                            taskConfigMap.remove(taskId);
                        }
                    }
            	}
            	
                // 2.发现该taskGroup下taskExecutor的总状态失败则汇报错误
                if (failedOrKilled) {
                    lastTaskGroupContainerCommunication = reportTaskGroupCommunication(
                            lastTaskGroupContainerCommunication, taskCountInThisTaskGroup);

                    throw DataXException.asDataXException(
                            FrameworkErrorCode.PLUGIN_RUNTIME_ERROR, lastTaskGroupContainerCommunication.getThrowable());
                }
                
                //3.有任务未执行,且正在运行的任务数小于最大通道限制
                Iterator iterator = taskQueue.iterator();

                // 控制并发执行的量
                while(iterator.hasNext() && runTasks.size() < channelNumber){
                    Configuration taskConfig = iterator.next();
                    Integer taskId = taskConfig.getInt(CoreConstant.TASK_ID);
                    int attemptCount = 1;
                    TaskExecutor lastExecutor = taskFailedExecutorMap.get(taskId);

                    if(lastExecutor!=null){
                        attemptCount = lastExecutor.getAttemptCount() + 1;
                        long now = System.currentTimeMillis();
                        long failedTime = lastExecutor.getTimeStamp();

                        // 如果时间还未到 Task 重试的间隔的话,将继续呆在 queue 里面
                        if(now - failedTime < taskRetryIntervalInMsec){
                            continue;
                        }

                        //上次失败的task仍未结束
                        if(!lastExecutor.isShutdown()){
                            if(now - failedTime > taskMaxWaitInMsec){
                                markCommunicationFailed(taskId);
                                reportTaskGroupCommunication(lastTaskGroupContainerCommunication, taskCountInThisTaskGroup);
                                throw DataXException.asDataXException(CommonErrorCode.WAIT_TIME_EXCEED, "task failover等待超时");
                            }else{
                                //再次尝试关闭
                                lastExecutor.shutdown();
                                continue;
                            }
                        }else{
                            LOG.info("taskGroup[{}] taskId[{}] attemptCount[{}] has already shutdown",
                                    this.taskGroupId, taskId, lastExecutor.getAttemptCount());
                        }
                    }
                    Configuration taskConfigForRun = taskMaxRetryTimes > 1 ? taskConfig.clone() : taskConfig;

                    // 构建任务执行器,有 reader、writer、channel
                    TaskExecutor taskExecutor = new TaskExecutor(taskConfigForRun, attemptCount);
                    taskStartTimeMap.put(taskId, System.currentTimeMillis());
                    // 启动一个 TaskExecutor
                	taskExecutor.doStart();

                    iterator.remove();
                    runTasks.add(taskExecutor);

                    //上面,增加task到runTasks列表,因此在monitor里注册。
                    taskMonitor.registerTask(taskId, this.containerCommunicator.getCommunication(taskId));

                    taskFailedExecutorMap.remove(taskId);
                    LOG.info("taskGroup[{}] taskId[{}] attemptCount[{}] is started",
                            this.taskGroupId, taskId, attemptCount);
                }

                //4.任务列表为空,executor已结束, 搜集状态为success--->成功
                if (taskQueue.isEmpty() && isAllTaskDone(runTasks) && containerCommunicator.collectState() == State.SUCCEEDED) {
                	// 成功的情况下,也需要汇报一次。否则在任务结束非常快的情况下,采集的信息将会不准确
                    lastTaskGroupContainerCommunication = reportTaskGroupCommunication(
                            lastTaskGroupContainerCommunication, taskCountInThisTaskGroup);

                    LOG.info("taskGroup[{}] completed it's tasks.", this.taskGroupId);
                    break;
                }

                // 5.如果当前时间已经超出汇报时间的interval,那么我们需要马上汇报
                long now = System.currentTimeMillis();
                if (now - lastReportTimeStamp > reportIntervalInMillSec) {

                    lastTaskGroupContainerCommunication = reportTaskGroupCommunication(lastTaskGroupContainerCommunication, taskCountInThisTaskGroup);

                    lastReportTimeStamp = now;

                    //taskMonitor对于正在运行的task,每reportIntervalInMillSec进行检查
                    for(TaskExecutor taskExecutor:runTasks){
                        taskMonitor.report(taskExecutor.getTaskId(),this.containerCommunicator.getCommunication(taskExecutor.getTaskId()));
                    }

                }

                Thread.sleep(sleepIntervalInMillSec);
            }

            //6. 当TaskGroup 的任务都执行了。最后还要汇报一次
            reportTaskGroupCommunication(lastTaskGroupContainerCommunication, taskCountInThisTaskGroup);


        } catch (Throwable e) {
            Communication nowTaskGroupContainerCommunication = this.containerCommunicator.collect();

            if (nowTaskGroupContainerCommunication.getThrowable() == null) {
                nowTaskGroupContainerCommunication.setThrowable(e);
            }
            nowTaskGroupContainerCommunication.setState(State.FAILED);
            this.containerCommunicator.report(nowTaskGroupContainerCommunication);

            throw DataXException.asDataXException(
                    FrameworkErrorCode.RUNTIME_ERROR, e);
        }
        finally {
            if(!PerfTrace.getInstance().isJob()){
                //最后打印cpu的平均消耗,GC的统计
                VMInfo vmInfo = VMInfo.getVmInfo();
                if (vmInfo != null) {
                    vmInfo.getDelta(false);
                    LOG.info(vmInfo.totalString());
                }

                LOG.info(PerfTrace.getInstance().summarizeNoException());
            }
        }
    }


总结

  • TaskGroup 会对 Task 级别重试,等重试到一定次数后,就直接终止整个 Job 任务。
  • TaskGroup 对于 Task 的失败,会有一个重试的间隔。不会是里面重试的。
  • TaskGroup 对于 此 Task 不会全部执行的,是可控制的方式。而且,是一批一批的执行,每个批次都是等待一定的时间。这个设计比较简单粗暴。

未完待续

  • 后续会继续讲到 Channel 里面是如何针对 Reader 和 Writer 来限流、处理数据的。


关于我
前去哪儿技术专家!混迹中间件职场8+年!分享各种Java中间件知识!

#中间件#

#data#
#源码#

发表评论
留言与评论(共有 0 条评论) “”
   
验证码:

相关文章

推荐文章