新能源汽车行业2022年下半年投资策略:产业深化发展,创新驱动进步

(报告出品方/作者:中信证券,袁健聪)

1. 行业:短期扰动不改长期成长趋势,创新是未来行业发展方向

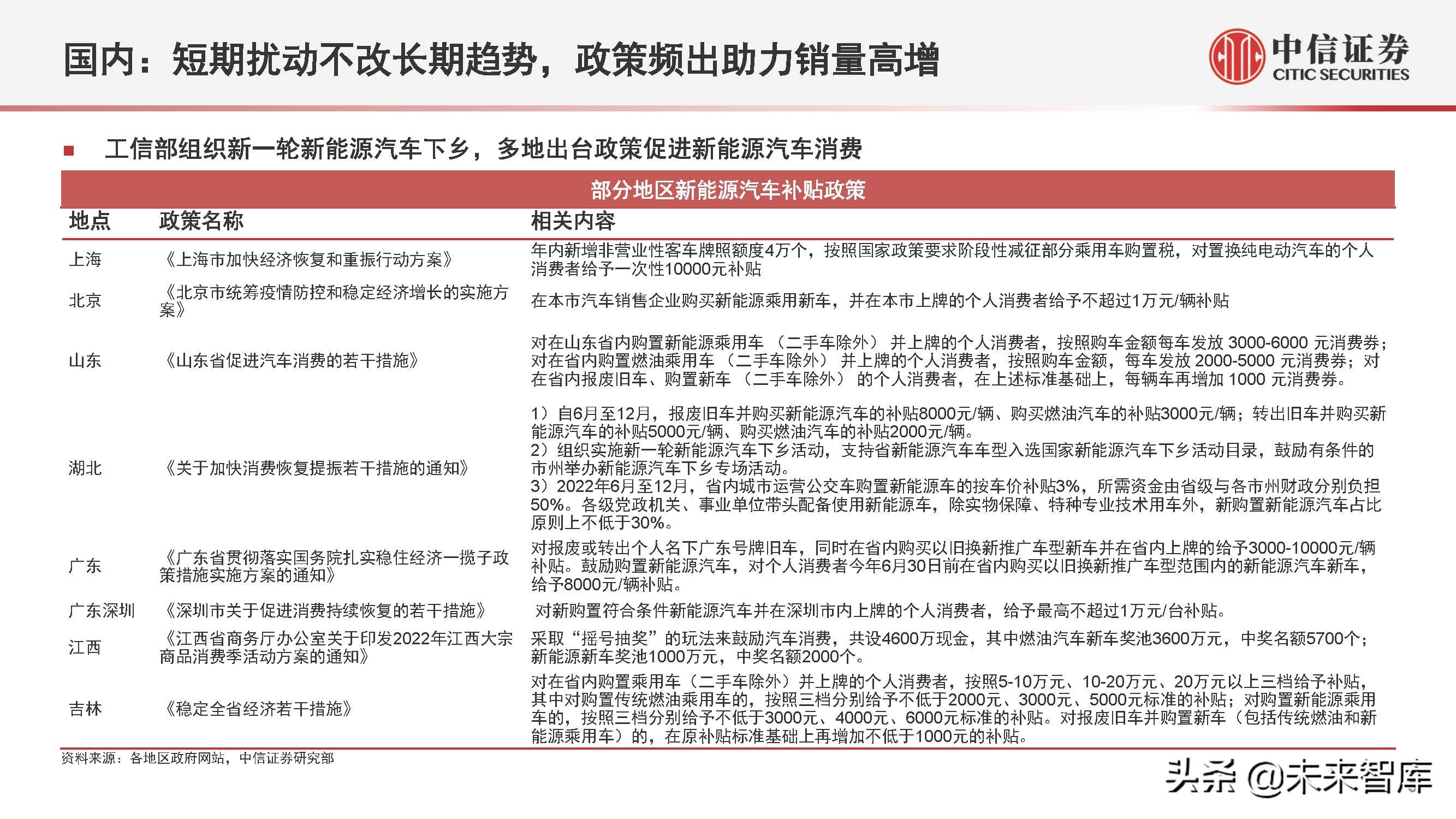
国内:短期扰动不改长期趋势,政策频出助力销量高增

2021年:新能源汽车行业自2020年因疫情影响增长减缓后,2021年高景气度延续,全年实现销量350.7万辆,同比 +165%。2022年:2022年Q1新能源汽车继续实现高速增长,同比增长143%。虽然4月以来,汽车供应链持续受到局部疫情扰动 ,但新能源汽车渗透率持续提升逻辑不减,我们认为各地疫情受控、各行各业复产复工、居民消费意愿回升后,2022年 Q3~Q4新能源汽车消费将持续高增长,预计2022年全年销量有望达到550万辆,同比增长+57%。

欧洲市场:补贴退坡有所影响,但不必过于悲观

补贴退坡有所影响。2022年受到补贴退坡的影响,电动化进程有所放缓,但另一方面欧洲新能源汽车行业已经进入了稳定发展的阶段,电 动化率相对稳定。

美国市场:电动化趋势确定性强,关注政策利好落地

2017年-2021年:美国新能源汽车销量分别为20/35/32/32/65万辆,2019-2020年销量较2018年持续下滑,同比-9%/0。 2022年:预计美国市场2022年新能源汽车销量有望达到110万辆,同比+69%,实现高增长。

创新“技术+业态”加速迭代,有望驱动行业快速成长

结构创新方面。2021年开始,行业加速结构创新的进展,特斯拉率先开始使用4680电池,并已经在美国德州奥斯汀工厂生产出搭载 4680电池的Model Y车型车。国内的新能源车企在800V快充、CTB以及CTP3.0等方面也在加速布局。

2. 材料体系创新:电池发展的内在驱动力

LFP:磷酸锰铁锂正极有望加速提升铁锂渗透率

磷酸铁锂正极材料具备较高性价比与安全性。相较于钴酸锂、镍钴锰酸锂(三元)等正极材料,橄榄石型磷酸铁锂具有循环寿命高(5000次以上)、安全性高、原 料资源丰富以及环境友好等优点。根据鑫椤锂电统计数据,目前磷酸铁锂动力电池电芯价格在0.76-0.84元/Wh(不含税),明显低于三元电芯0.83-0.92 元/Wh(不含税)的价格,具备较高的性价比。

磷酸锰铁锂此前受制于循环性较差,液相工艺有望大幅改善。磷酸锰铁锂并非全新的正极材料技术体系,此前未得到广 泛应用主要系:1)高温下Mn金属析出问题明显,材料稳定性较差;2)制备成电池后,循环性约为1000次以内,很难 应用于新能源汽车与储能等高端市场 。目前,德方纳米通过液相工艺改进,采用“涅甲界面改性技术”等创新工艺,大幅提升磷酸锰铁锂的循环性能,我们预 计目前量产中试产品循环性已经超过3000次,可以应用于新能源乘用车与储能等高端领域。

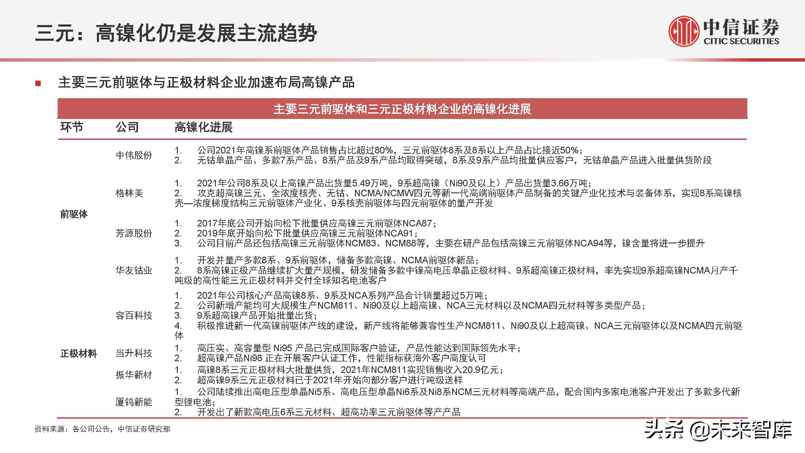
三元:高镍化仍是发展主流趋势

续航驱动下,高镍化将成为未来行业主流。 8系NCM和NCA电池模组能量密度均超过200mAh/g,而6系及以下的三元电池模组能量密度普遍位于155-175mAh/g 之间。在新能源汽车高续航需求的驱动下,更多主流动力电池企业选择高镍三元正极材料技术方向。从近年来三元正极材料出货结构来看,2018-2020年NCM811出货占比分别为10%/13%/23%,高镍化趋势明显。

硅基负极:需求端引领+供给端产出,历经蛰伏将迎爆发

硅基材料主要问题:1)充放电时体积膨胀严重,导致材料产生裂纹直至粉化;2)首次充电效率与电池寿命低;3)硅的 导电性较差。

预计2025年全球硅基负极出货量将至少达10万吨,对应2021-2025年CAGR达53%。市场规模:我们预计2023年以后,随着国内电池厂对于大圆柱电池的跟进布局,硅基负极在中高端车型上将率先应用 ,行业将迎来快速提升,期间随着渗透率的提升,硅基负极行业规模将快速扩大。比容量:当前硅基负极的掺混量约10%左右,预计随着材料改性技术提升,硅的掺混量将逐步提升,带动比容量提升。

碳纳米管:“更薄+更少”是未来趋势,单壁碳管有望放量

“更薄+更少”是未来趋势。碳纳米管的发展方向是更小的管径和更长的长度,以降低使用量,如单壁和寡壁碳纳米管,一方面增加导电性,另一 方面间接提升电池能量密度。行业保持高速迭代,需要企业大量的研发投入。目前,国内碳纳米管实验室技术已发展 至第六代,天奈科技已完成对第四代、第五代产品的布局,且第四代产品即将量产。

隔膜:基膜/涂覆设备一体化,持续降本增效

基膜与涂覆原是两种成熟技术,动力电池能量密度提升需求催生二者结合。 隔膜技术本质是制孔技术,难点在于孔径是否均匀分布、孔径大小是否均一,已有十多年规模化生产历史。涂覆技术本质是改善材料表面性能,已有数十年规模化生产历史。 湿法基膜经涂覆后可满足锂电池对隔膜的要求(例如基膜vs涂覆膜的隔膜失效温度约为100 vs 200℃)。因此在行业 需求快速爆发的背景下,从主线产出的基膜半成品会转送至涂覆线上进行涂覆,最终制成涂覆膜后再送至下游电池厂。

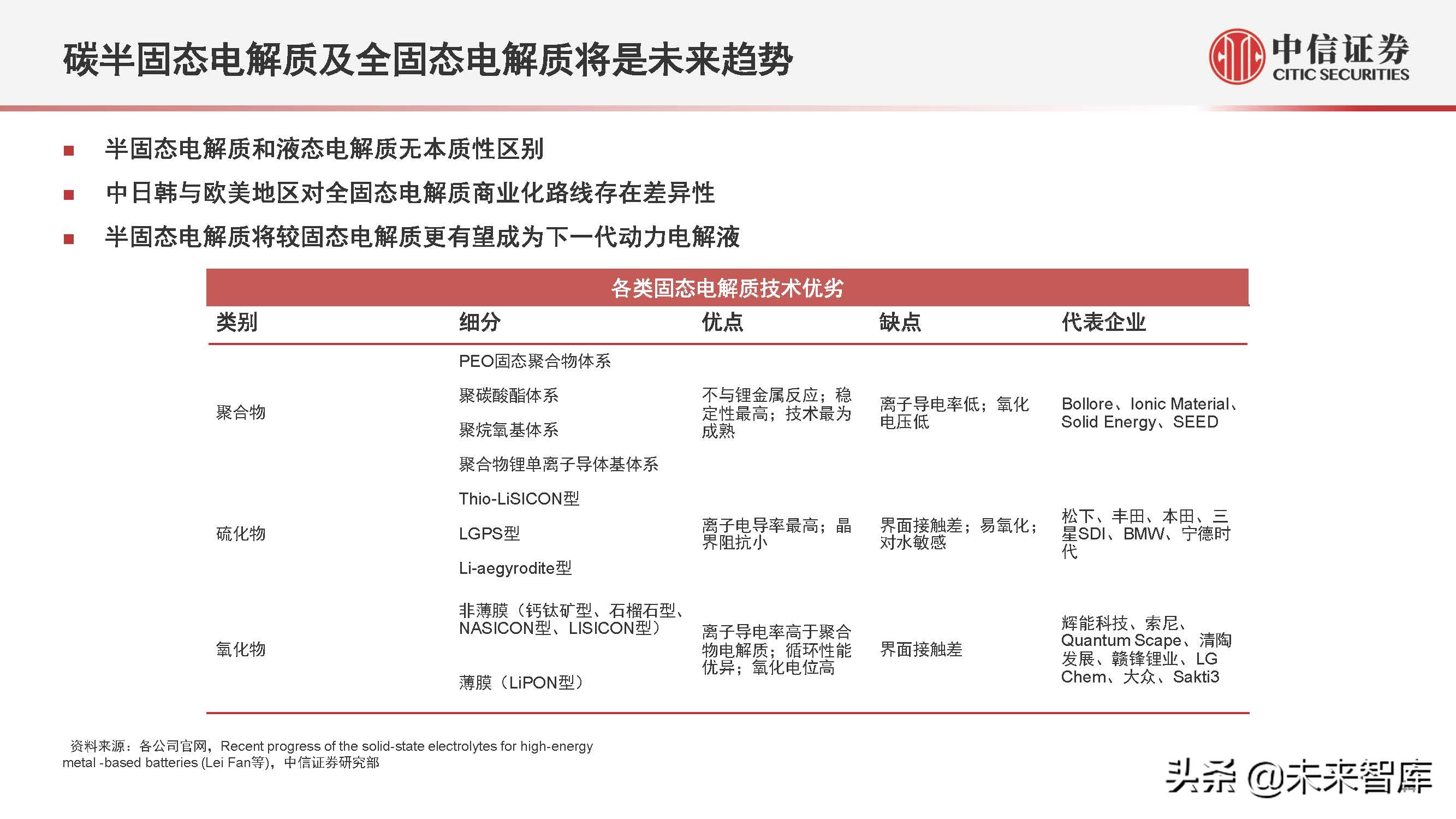
新锂盐LiFSI步入产业化爆发阶段

双氟磺酸亚胺锂(LiFSI)作为新一代锂盐更契合锂离子电池发展规划。 锂离子电池的性能主要由正、负极以及电解液共同决定,因此电池性能突破可通过提升电解液性能来实现。 目前基于六氟磷酸锂(LiPF6)的有机电解液存在离子迁移率有限、高温稳定性较差的问题,若采用LiFSI作为锂盐的 有机电解液则可大幅弥补电池在上述方面的短板,因此LiFSI被视作下一代电解液的核心锂盐。(报告来源:未来智库)

三、结构体系创新:大圆柱、800V快充与CTB

4680+全极耳:能量/功率密度双升的解决方案

特斯拉2020年9月发布4680电池,继2170电池后又一新尺寸。相较于2170电池,4680电池的电芯容量是其5倍,能够提 高相应车型16%的续航里程,输出功率6倍于2170电池。4680搭配全极耳,提升能量密度的同时,为功率密度提升打开空间。全极耳结构减小了电阻发热和电池冷却带来的损耗 ,最终电池的有效能量及能量密度增加。且由于全极耳产热小、散热快,为4680电池实现大功率快充创造了物理条件。4680电池料将拉动新结构、新材料应用。预计电池结构件供应商和激光设备供应商将率先受益。另外4680电池为如性能 更优的高镍、高硅体系及碳纳米管、补锂剂等配套辅材创造了应用载体,有望加速新材料渗透,其供应商预计将受益。

800V:解决快充痛点的升级之路

快充是刚需,短期内预计先在高端车上应用,中长期看有望下沉至大众市场。比亚迪、长城、广汽、小鹏、理想等自主/新势力品牌纷纷布局800V,长期看800V快充料将成为高端车标配。快速补能对低端车亦是刚需,在换电路线在toC端发展速度较慢的前提下,800V快充具备下沉潜力。

CTB:结构创新再进化,电动化竞争力再强化

CTB相比CTP集成度进一步提升。在电池包层面,CTB将车身底板和车身上盖集成在一起,一方面可节省空间,另一方面可节省约300元的刚性BOM成本。 在电芯层面,集成度较高的CTB/CTC将电芯作为结构件连接到车身/底盘,同样传递、分担车身受力,可提升整车扭转 刚度,为整车提供更优的操控性和安全性。

CTP:从1.0到3.0,系统能量密度有望持续提升

从第一代CTP到麒麟电池(CTP3.0),龙头持续引领结构体系创新。采用3.0版本CTP,LFP电池系统能量密度可以达到 160Wh/kg以上,NCM电池系统能量密度可达250Wh/kg以上。在相同的化学体系、同等电池包尺寸下,麒麟电池包的电 量相比4680系统可以提升13%。

四、模式及应用创新:储能、换电、回收与电池安全

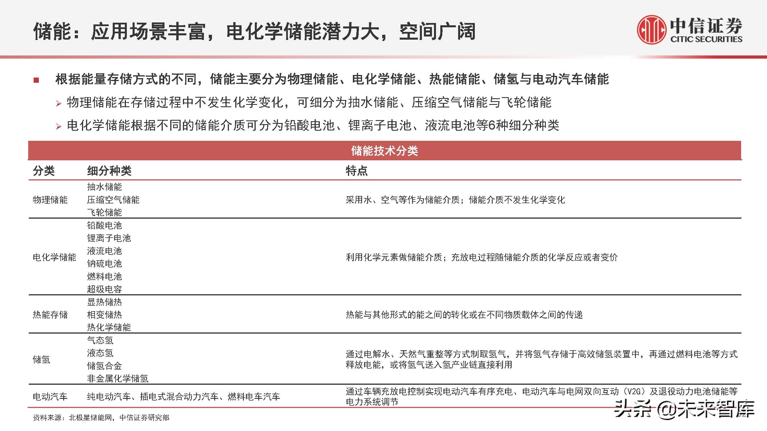
储能:应用场景丰富,电化学储能潜力大,空间广阔

储能应用场景丰富,大型电力系统中的应用分为发电侧、电网侧和用户侧三大类,包含多种子场景,此外,还包括微电 网、分布式离网等。

储能将成为风光高增的必然选择。根据国家发改委的预测,2025年我国风光发电量占比将提升至16.5%,2030年全国风光装机规模将超1200GW。发电侧,风光出力波动性大造成供给不稳定,储能是最大限度实现风光发电利用率的必选项。用户侧,由于电力供需错配是长期存在的现实问题,电力供给侧的调配不能完全适应电力需求,所以用户侧的需求平滑 也是缓解错配的重要方式。

根据能量存储方式的不同,储能主要分为物理储能、电化学储能、热能储能、储氢与电动汽车储能 。物理储能在存储过程中不发生化学变化,可细分为抽水储能、压缩空气储能与飞轮储能 。 电化学储能根据不同的储能介质可分为铅酸电池、锂离子电池、液流电池等6种细分种类。

分技术装机情况:抽水蓄能为主,电化学储能比例逐渐提升。抽水储能占据累计装机主要份额 ,但份额逐年下降,2017-2020年全球和中国抽水储能累计装机占比分别为 96%/94%/93%/90%和99%/96%/94%/89%。电化学储能成长趋势明显,2017-2020年全球和中国累计装机占比分别为 1.7%/3.7%/5.2%/7.5%和1.3%/3.4%/ 5.3%/9.2%。

全球电化学储能市场累计投入规模突破10GWh,中国市场增速高于全球。2017-2020 年 全 球 电 化 学 储 能 市 场 累 计 装 机 规 模 分 别 为 2.9/6.6/9.5 /14.2GWh , 同 比 增 速 分 别 为 45.0%/128%/44.3%/49.6%,年均复合增速为70% 。2017-2020 年 中 国 电 化 学 储 能 市 场 累 计 装 机 规 模 分 别 为 0.4/1.1/1.7/3.3GWh , 同 比 增 速 分 别 为 53.4% /153%/59.4%/91.2%,年均复合增速为98%,高于全球平均增速,2020年我国新增装机规模首次突破1GWh。

换电:换电技术已成熟,解决充电模式痛点

换电模式主要通过集中型充电站对大量电池进行集中存储、集中充电、统一配送,再于电池配送站内对电动车提供电池更 换服务,具有补能时间短、电池损耗低、行车安全有保障、占地面积小等多维优势,能够有效解决充电模式下的电动车 发展困境。自2020年以来,换电模式迎来了新的历史机遇:伴随政策支持、企业布局、资本注入、效率提升,换电站数量出现大规 模增长,保留量从2020年1月的306座增长至2022年4月的1480座。

小圆柱电池:锂电化、无绳化推动下游需求长期向好

无绳化叠加锂电技术成熟推动下游市场需求高涨,市场空间广阔。2020年全球电动工具锂电池出货量24亿颗,村田预计至2025年电动工具锂电池出货量将达44亿颗。叠加电踏车、清洁工 具等应用场景下的需求,我们预计2025年市场对消费类锂电池的需求将达到70亿颗左右。

电池回收:行业进入导入期,即将展开宏伟篇章

行业空间大吸引众多企业纷纷入局,具有资质的企业数量有望增加。2021年动力电池回收企业注册量为24415家,同比 高增635.2%。目前符合《新能源汽车废旧动力蓄电池综合利用行业规范条件》的企业只有47家,未来随着行业规范化增 强,具有资质的企业数量有望增加。

新能源安全:新能源汽车安全事故频发,政策趋严要求加码

动力电池安全问题日益突出,电池自燃仍为电车起火事件最大根源。2021全年被媒体报道的烧车事故共269起,同比增 长117%,2014至 2019年全球有报道的电动汽车起火事件中,电池自燃仍是起火事件的最大根源,占比为38%。政府高度重视,政策趋严要求加码。国家市场监管局、国家标准化管理委员会等部门颁布《电动汽车安全要求》、《电 动客车安全要求》、《电动汽车用动力蓄电池安全要求》等政策对动力电池安全问题进行监管。

报告节选:

新能源汽车行业2022年下半年投资策略:产业深化发展,创新驱动进步

新能源汽车行业2022年下半年投资策略:产业深化发展,创新驱动进步

新能源汽车行业2022年下半年投资策略:产业深化发展,创新驱动进步

新能源汽车行业2022年下半年投资策略:产业深化发展,创新驱动进步

新能源汽车行业2022年下半年投资策略:产业深化发展,创新驱动进步

新能源汽车行业2022年下半年投资策略:产业深化发展,创新驱动进步

新能源汽车行业2022年下半年投资策略:产业深化发展,创新驱动进步

新能源汽车行业2022年下半年投资策略:产业深化发展,创新驱动进步

新能源汽车行业2022年下半年投资策略:产业深化发展,创新驱动进步

新能源汽车行业2022年下半年投资策略:产业深化发展,创新驱动进步

新能源汽车行业2022年下半年投资策略:产业深化发展,创新驱动进步

新能源汽车行业2022年下半年投资策略:产业深化发展,创新驱动进步

新能源汽车行业2022年下半年投资策略:产业深化发展,创新驱动进步

新能源汽车行业2022年下半年投资策略:产业深化发展,创新驱动进步

新能源汽车行业2022年下半年投资策略:产业深化发展,创新驱动进步

新能源汽车行业2022年下半年投资策略:产业深化发展,创新驱动进步

新能源汽车行业2022年下半年投资策略:产业深化发展,创新驱动进步

新能源汽车行业2022年下半年投资策略:产业深化发展,创新驱动进步

新能源汽车行业2022年下半年投资策略:产业深化发展,创新驱动进步

新能源汽车行业2022年下半年投资策略:产业深化发展,创新驱动进步

新能源汽车行业2022年下半年投资策略:产业深化发展,创新驱动进步

新能源汽车行业2022年下半年投资策略:产业深化发展,创新驱动进步

新能源汽车行业2022年下半年投资策略:产业深化发展,创新驱动进步

新能源汽车行业2022年下半年投资策略:产业深化发展,创新驱动进步

新能源汽车行业2022年下半年投资策略:产业深化发展,创新驱动进步

新能源汽车行业2022年下半年投资策略:产业深化发展,创新驱动进步

新能源汽车行业2022年下半年投资策略:产业深化发展,创新驱动进步

新能源汽车行业2022年下半年投资策略:产业深化发展,创新驱动进步

新能源汽车行业2022年下半年投资策略:产业深化发展,创新驱动进步

新能源汽车行业2022年下半年投资策略:产业深化发展,创新驱动进步

新能源汽车行业2022年下半年投资策略:产业深化发展,创新驱动进步

新能源汽车行业2022年下半年投资策略:产业深化发展,创新驱动进步

新能源汽车行业2022年下半年投资策略:产业深化发展,创新驱动进步

新能源汽车行业2022年下半年投资策略:产业深化发展,创新驱动进步

新能源汽车行业2022年下半年投资策略:产业深化发展,创新驱动进步

新能源汽车行业2022年下半年投资策略:产业深化发展,创新驱动进步

新能源汽车行业2022年下半年投资策略:产业深化发展,创新驱动进步

新能源汽车行业2022年下半年投资策略:产业深化发展,创新驱动进步

新能源汽车行业2022年下半年投资策略:产业深化发展,创新驱动进步

新能源汽车行业2022年下半年投资策略:产业深化发展,创新驱动进步

新能源汽车行业2022年下半年投资策略:产业深化发展,创新驱动进步

新能源汽车行业2022年下半年投资策略:产业深化发展,创新驱动进步

新能源汽车行业2022年下半年投资策略:产业深化发展,创新驱动进步

新能源汽车行业2022年下半年投资策略:产业深化发展,创新驱动进步

新能源汽车行业2022年下半年投资策略:产业深化发展,创新驱动进步

新能源汽车行业2022年下半年投资策略:产业深化发展,创新驱动进步

新能源汽车行业2022年下半年投资策略:产业深化发展,创新驱动进步

新能源汽车行业2022年下半年投资策略:产业深化发展,创新驱动进步

新能源汽车行业2022年下半年投资策略:产业深化发展,创新驱动进步

新能源汽车行业2022年下半年投资策略:产业深化发展,创新驱动进步

新能源汽车行业2022年下半年投资策略:产业深化发展,创新驱动进步

新能源汽车行业2022年下半年投资策略:产业深化发展,创新驱动进步

新能源汽车行业2022年下半年投资策略:产业深化发展,创新驱动进步

新能源汽车行业2022年下半年投资策略:产业深化发展,创新驱动进步

新能源汽车行业2022年下半年投资策略:产业深化发展,创新驱动进步

新能源汽车行业2022年下半年投资策略:产业深化发展,创新驱动进步

新能源汽车行业2022年下半年投资策略:产业深化发展,创新驱动进步

新能源汽车行业2022年下半年投资策略:产业深化发展,创新驱动进步

新能源汽车行业2022年下半年投资策略:产业深化发展,创新驱动进步

新能源汽车行业2022年下半年投资策略:产业深化发展,创新驱动进步

新能源汽车行业2022年下半年投资策略:产业深化发展,创新驱动进步

(本文仅供参考,不代表我们的任何投资建议。如需使用相关信息,请参阅报告原文。)

精选报告来源:【未来智库】。未来智库 - 官方网站

发表评论
留言与评论(共有 0 条评论) “”
   
验证码:

相关文章

推荐文章