首页
科技
娱乐
汽车
体育
财经
军事
美食
历史
育儿
国际
旅游
情感
故事
美文
首页
科技
娱乐
汽车
体育
财经
育儿
国际
军事
美食
历史
旅游
情感
评论
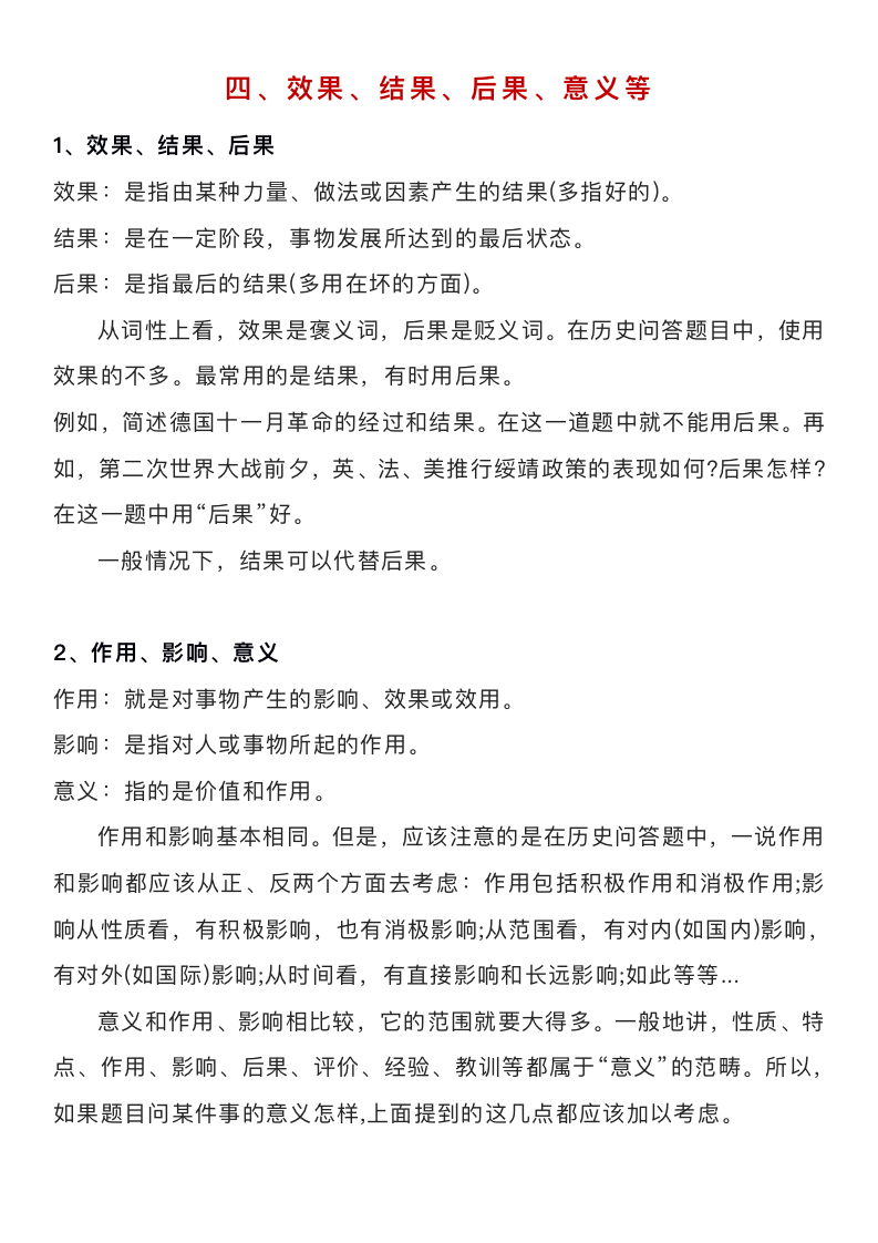
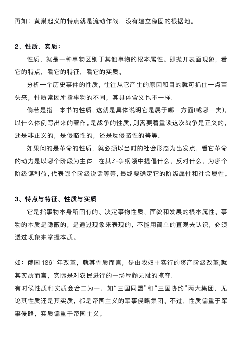
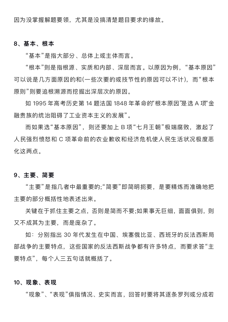
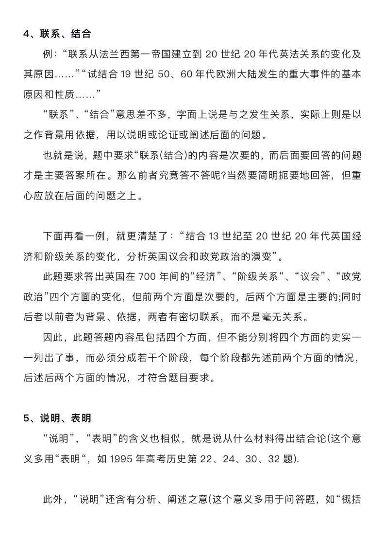
高考历史:超有用的万能答题模板,高考必备!
故事
06-09
来源: 大师一百
高考历史:超有用的万能答题模板,高考必备!
查看更多初中、高中知识,关注我哦,每天都更新哦
~
㊗️各位考生金榜题名,心想事成!
有用
模板
金榜题名
发表评论
留言与评论(共有
0
条评论) “”
验证码:
相关文章
竟然才发现!这3个微信隐藏功能,还真
《再次我的人生》:爽剧虽俗套,但有用
刚刚,河北2022高考分数线公布
DataEase模板市场正式发布
最新!全国3013所高校全名单|报志愿看
翠鸟·云模板正式上线
网友投稿
普通会员
我还没有学会写个人说明
124511 篇文章
4069477 次浏览
最近文章
那天上课,我发现女同桌竟将手机调成震动夹在大腿根处
投诉西安大唐医院医疗欺诈 希望大家注意 避免上当受骗
西安莲湖大唐医院黑心骗子高昂收费不说 病情治疗不彻底医生无德 大家小心千万不要去
曝光夸大病情恐吓患者治疗 西安大唐医院就是黑心骗子医院 医生态度极其恶劣
《心跳文学部》是一款什么样的游戏,为什么在国内被禁?
日本福井SKIJAM胜山滑雪度假村14日开放 力争19.8万人次到场
长江文化旅游博览会举办
英超:切尔西胜热刺
文化和旅游部:变更个别国家级文化生态保护区
巴塞罗那球员平均工资冠绝全球体育榜
推荐文章
最热点击文章
平顶山因公牺牲民警兰军遗体告别仪式举行 周斌邓志辉赵根元刘江等出席
河南兰考:“习桐”如盖 桐花灼灼
五月光山正清和 野田齐唱插秧歌
平顶山石龙区:区委书记王玉娟指导初三年级复学疫情防控工作
电影《驻村第一书记》在“老坚决”潘从正家乡宁陵县开拍
永城被列为河南第一批践行县域治理“三起来”示范县(市)
“汝窑复烧第一人”王国奇:一定要烧出原汁原味的北宋汝瓷
河南淮滨:百城提质焕新彩 锦绣滨城入画来
热门标签
[db:关键字]
中国
自己的
美国
都是
的是
三星
的人
手机
这款
车型
华为
小米
日本
俄罗斯
荣耀
游戏
本文
chinaso
万元