
疫情防控
近 期 疫 情 防 控
公 众 健 康 提 示

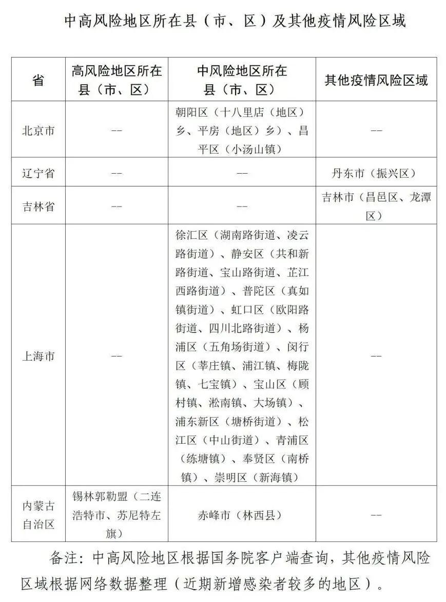
近期,国内多地出现新冠肺炎本土确诊病例和无症状感染者,防控形势严峻复杂。为有效控制和降低新冠疫情传播风险,山东省疾病预防控制中心发布疫情防控公众健康提示:
一、所有省外入鲁返鲁人员需持48小时内核酸检测阴性证明;抵达后第1天和第3天各进行1次核酸检测。
二、严格限制高风险地区所在县(市、区)人员入鲁返鲁,对从有高风险地区的县(市、区)流出人员进行7天集中隔离和7天居家健康监测。
三、中风险地区所在县(市、区)人员非必要不入鲁返鲁,确需入鲁返鲁的人员,抵达后进行7天居家健康监测。
四、对尚未公布中高风险地区但近期新增感染者较多、存在社区传播风险的其他疫情风险区域,参照中高风险地区所在县(市、区)执行。
五、机场和港口区域与入境人员或货物有直接接触的服务保障人员、隔离场所、定点医院、发热门诊、冷链相关企业等高风险岗位人员尽量避免出行,确需出行的须满足脱离工作岗位14天以上且持48小时内核酸检测阴性证明,并提前3天向目的地社区(村居)报备,返乡后非必要不外出、不聚集。
六、近期有外出旅行史的人员,请密切关注疫情发生地区公布的病例和无症状感染者流调轨迹信息和中高风险地区信息。有涉疫风险的人员要立即向社区(村)、住宿宾馆和单位报告,配合落实隔离医学观察。
七、严格限制前往中、高风险地区及所在县(市、区),非必要不前往中、高风险地区所在地级市的其他县(市、区);发热病人、健康码“黄码”等人员要履行个人防护责任,主动配合健康监测和核酸检测,在未排除感染风险前不出行。
八、建议出行前提前通过中国政府网及国务院客户端小程序查询目的地的最新疫情防控政策,主动配合当地疫情防控措施,途中做好个人防护。
九、严格落实“戴口罩、勤洗手、常测温、少聚集”等个人防护措施,养成良好的个人卫生习惯。一旦出现发热、咳嗽、乏力等症状,立即到医疗机构发热门诊就诊,尽量避免乘坐公共交通工具。
十、建议符合条件的公众全程接种新冠病毒疫苗,提倡完成全程免疫满6个月的公众进行加强免疫。

6月20日公布的感染者主要活动轨迹

(根据网络转载资料整理,请以当地实际情况为准)
第一部分:曾乘坐的交通工具
公 交 地 铁

6月
12日
所在城市:吉林
车次:12路公交
站点:中兴街站-四川街站
6月
14日
所在城市:吉林
车次:102路公交、102路公交换乘62路公交、45路公交换乘4路公交
站点:中兴街站-矿建住宅站、矿建住宅站-中兴街站、碳素厂住宅站-哈达湾站-大东门站、东大门站-吉林站西广场站-化工医院站
6月
18日
所在城市:吉林
车次:102路公交
站点:矿建住宅站-林荫路站
6月
12-18日
所在城市:吉林
车次:25路公交
站点:化工医院站—五医院站
6月
13、15-16日
所在城市:吉林
车次:12路公交换乘102路公交
站点:四川街站-中兴街站-矿建住宅站
6月
13、15-18日
所在城市:吉林
车次:102路公交换乘12路公交
站点:矿建住宅站-中兴街站-四川街站
第二部分:经停场所
吉林市
时间 主要场所和交通工具
居住地(工作地)
吉林市双翎食品贸易有限公司、昌邑区沈铁和谐里小区、昌邑区通江街道铁北社区吉炭小区、昌邑区兴华街道幸福社区吉荣花园小区、昌邑区哈达湾麻棉小区、昌邑区哈达湾街道西河社区和平花园小区、龙潭区佳晟怡景小区、龙潭区新吉林小区、龙潭区榆树街道龙东小区、龙潭区湘潭街道松花社区遵义大厦、龙潭区江北乡天瑞新城小区
6月
12日
沈铁和谐里小区门口利客便利店(居易店)、锦浩超市(昌邑区虹园村附近)、沈铁和谐里小区门口优利超市、201早市晨光馅饼铺、附近水果大卖场购物
6月
13日
邻家超市(通江路店)、吉炭小区自由自在超市、鑫和生鲜(昌邑交警大队附近吉荣一区店)、遵义大厦楼下复印社、北园复印部、西红市超市北园店、龙潭区东风市场西头麻辣烫店
6月
14日
多又惠超市(沈铁幸福里店)、吉万家超市(吉林四中对面)、吉炭小区草根惠民超市、龙潭区小南屯饭店、江北百货大楼附近贵人鸟体育用品商店、西红市超市北园店
6月
15日
昌邑区虹园村一队附近农贸市场内老太太生肉店、船营区碧水山城附近大福烤鸭、鑫和生鲜(昌邑交警大队附近吉荣一区店)、佳晟怡景小区附近洪伟果业(江北店)
6月
16日
矿建住宅附近祥和粥铺、矿建住宅公交站附近两元店、天城百货副食超市、第二人民医院附近市场、小辉无水牛肉铺、大菠萝外贸、吉炭小区内金鑫园特价超市、鑫和生鲜(昌邑交警大队附近吉荣一区店)、新吉林市场同达日杂店、龙潭区创业大市场、湘潭街道南通路纪老胖烧烤店户外排挡
6月
17日
第二人民医院附近小辉无水牛肉铺、新天地超市、鑫和生鲜(昌邑交警大队附近吉荣一区店)、龙东小区丰盛副食超市、众和福熏酱小酒馆(吉碳住宅小区内)、东风市场株洲街早市
6月
18日
矿建住宅附近祥和粥铺、吉港超市(25路五医院站附近)、201小市场
上海市
时间 主要场所和交通工具
居住地(工作地)
静安区共和新路街道柳营路588弄、闵行区七宝镇航华四村
轨迹
涉及
静安区芷江西路488号盒马鲜生(五月花广场店)、共和新路2008号大宁国际商业广场12座大润发(大宁店)、闵行区航东路355号旁边公共厕所和航东路355号七宝镇社区事务受理服务中心航华服务点、航东路195号航东菜市场、航东路453号苏宁小店(航东折扣店)、航南路186号时尚造型理发店、航北路206-1号捷强烟酒专卖店(航北路店)、航北路233号清美鲜食,青浦区华新镇华徐公路3066号上海城投高速公路运营管理中心
丹东市
时间 主要场所和交通工具
居住地
(工作地)
振安区正大清华苑小区、振兴区南桥社区
6月
16-18日
金宝供销超市(经山街店)、东泰社区核酸采样点、欧尚广场步行街
6月
15-19日
福民大市场附近早市、新鑫源生鲜超市(福民大市场附近)、成大方圆药店(南立交桥分店)
深圳市
时间 主要场所和交通工具
居住地
(工作地)
罗湖区南湖街道向西村东区
轨迹
涉及
福田区南园街道平乐骨伤科医院红岭院区、罗湖区桂园街道(MOISELLE服装店(万象城)、面包新语(罗湖书城店))
备注:已公布的中高风险区所在县(市、区),不再逐一列举轨迹涉及的具体地点。
长按下方图片,可进行同行密接人员自查

长按下方图片,可进行疫情风险等级查询


相约健康 期待您的
分享
点赞
| 留言与评论(共有 0 条评论) “” |