7月4日晚
山东省疾病预防控制中心发布
最新疫情防控公众健康提示
与7月3日发布的健康提示相比
入鲁返鲁政策有重要调整
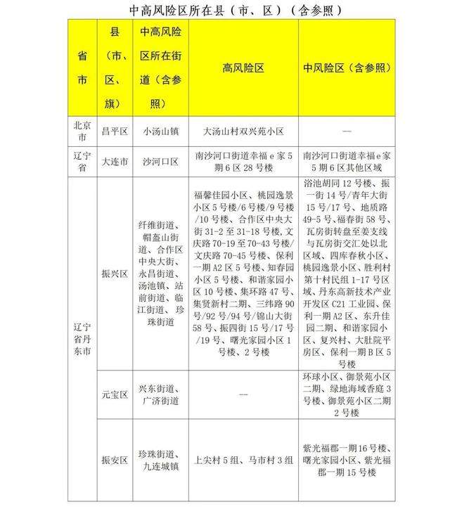
近期,国内局地发生聚集性疫情和散发病例,存在一定传播风险。为有效防止疫情蔓延,山东省疾病预防控制中心发布疫情防控公众健康提示:
一、对有高风险区7天旅居史的人员,采取7天集中隔离医学观察;对有中风险区7天旅居史的人员,采取7天居家隔离医学观察,如不具备居家隔离医学观察条件,采取集中隔离医学观察。
二、中高风险区所在县(市、区、旗)的其他低风险区7天旅居史人员入鲁返鲁后,3天内开展2次核酸检测(间隔24小时),做好健康监测。
三、对尚未公布中高风险区但7天内发生社会面疫情的地区,参照中风险区执行。
四、近期有外出旅行史的人员,请密切关注疫情发生地区公布的病例和无症状感染者流调轨迹信息和中高风险区信息。有涉疫风险的人员要立即向社区(村)、住宿宾馆和单位报告,配合落实隔离医学观察。
五、发热病人、健康码“黄码”等人员要履行个人防护责任,主动配合健康监测和核酸检测,在未排除感染风险前不出行。
六、建议出行前提前通过中国政府网及国务院客户端小程序查询目的地的最新疫情防控政策,主动配合当地疫情防控措施,途中做好个人防护。
七、严格落实“戴口罩、勤洗手、常测温、少聚集”等个人防护措施,养成良好的个人卫生习惯。一旦出现发热、咳嗽、乏力等症状,立即到医疗机构发热门诊就诊,尽量避免乘坐公共交通工具。
八、建议符合条件的公众全程接种新冠病毒疫苗,提倡完成全程免疫满6个月的公众进行加强免疫。





来源 山东疾控
山东商报·速豹新闻网编辑 张蕾 见习编辑 王之煊
| 留言与评论(共有 0 条评论) “” |