仅供医学专业人士阅读参考

痛风的魔爪已伸向00后!
之前有个亲戚在微信问我:
孩子14岁了,最近因为生病住院查出尿酸高,大夫说是高尿酸血症,但不用吃药,可以先从运动和饮食方面控制。
但我们看着数值比正常范围高挺多,不太放心。
听说尿酸高了会得痛风,反复腿疼。孩子这么小,万一老腿疼,该咋办?真不用吃药吗?
这是老家一个亲戚的孩子,从小比较胖,现在14岁,体重都160斤了,身高有170cm左右,着实块头有点大。
那么今天,我们就一起了解一下关于痛风的那些事儿。
一、尿酸多高,才算得上是高尿酸血症?
非同日2次血尿酸水平超过420μmol/L(7.0mg/dl,1mg/dl≈60μmol/L),称之为高尿酸血症。

这是一位高三学生的双手,右手痛风石,现在手痛得无法握笔。(图片来源“李青大夫”公众号)
二、尿酸的来龙去脉
尿酸是人体内嘌呤代谢的终产物,主要是由次黄嘌呤和黄嘌呤在黄嘌呤氧化酶的催化下产生。80%尿酸由核酸分解代谢产生,20%来自人体摄取的富含嘌呤或蛋白的食物中核苷酸分解代谢产生。
人体内的尿酸约2/3通过肾脏代谢,约1/3经肠道排泄,另有极少量经汗腺排泄。人体内尿酸生成和排泄处于动态平衡状态,平衡被打破就会导致高尿酸血症。
三、尿酸高有什么危害?
1.对骨关节系统的影响:尿酸在体内的存在形式大多为钠盐,在某些诱因如:酗酒、疲劳、局部受寒等易形成尿酸钠盐结晶或微小痛风石析出,沉积在关节及周围组织引起急性炎症。
2.对心脑血管系统的影响:高尿酸会直接或间接地损伤血管内皮细胞,促使血栓形成;加速动脉粥样硬化;增加斑块的不稳定性。尿酸水平升高,可导致心力衰竭。
3.与骨质疏松的关系:尿酸盐结晶使肾脏合成 1,25-二羟维生素D3减少,引起负钙平衡,同时对骨骼及成骨细胞的机械刺激减弱,导致骨形成减少,骨吸收增加,从而导致骨质疏松。
4.与内分泌代谢性疾病的关系:大多数报道显示尿酸是糖尿病的危险因素,是糖代谢紊乱的标志;高尿酸血症有可能抑制催化三酰甘油分解的酶或引起相关酶的数量改变,使血清三酰甘油分解减少,引起血清三酰甘油水平升高。
5.其他方面:尿酸结晶会导致肾功能损害。研究表明血尿酸的升高是非酒精性脂肪肝的独立预测因素。
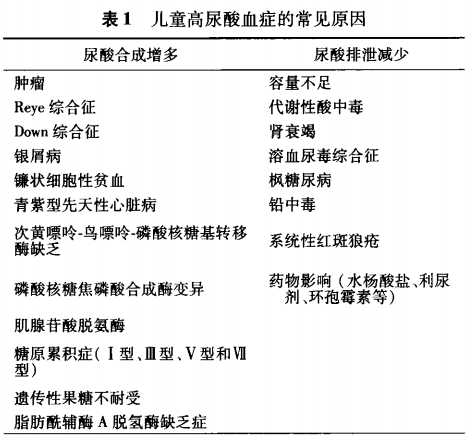
四、引起高尿酸血症的常见原因

以前很多人觉得高尿酸、高血压、高血糖、高血脂都是中老年人的专利,现在却越来越年轻化,其实与以下原因息息相关。
1.进食过多高嘌呤食物
随着生活水平的提高,加上父母对孩子的娇惯,餐桌上的海产品、牛肉、羊肉等等已经司空见惯。而这些食物都是高嘌呤食物,长期摄入过多,因无法完全排出体外而导致高尿酸血症。
2.肥胖
很多孩子课业繁重,加上电子产品的广泛应用,同时孩子们喜欢甜食、饮料、果汁,因此,肥胖问题随之而来。
研究表明,肥胖儿童合并高尿酸血症几率比体型正常的儿童要高得多。

这是一名18岁高中生的手,因为喝太多奶茶导致痛风急性发作,手脚关节上长满了一块块白色的“石头”,脚肿得无法走路!(图片来源广州日报)
3.家族史
痛风属于多基因遗传病。10%-25%原发性痛风患者有阳性家族史。此外,还需警惕遗传代谢性疾病。
4.继发于其他疾病或药物
慢性肾病、家族性幼年高尿酸血症肾病、糖原累积症、肿瘤溶解综合征、青紫型先天性心脏病、系统性红斑狼疮、遗传性果糖不耐受、铅中毒、G6PD缺乏、果糖-1-磷酸醛缩酶缺乏、多囊肾、胱氨酸结石等都可继发高尿酸血症。
水杨酸盐、利尿剂、环孢素、吡嗪酰胺、乙胺丁醇、乙醇等药物也可导致尿酸排出减少。
五、儿童痛风症状与成人相同吗?
很多人觉得同一种疾病,症状应该相同。还有些孩子被诊断痛风后家长有点接受不了,“孩子没有脚趾头痛,咋就是痛风了呢?”
这是因为,儿童痛风症状往往不典型,大多仅于体检时发现。而成人常见的发作部位是足第1跖趾关节、踝关节,在儿童中,相对膝关节肿痛更常见。
六、小孩尿酸高,要吃药吗?
目前降尿酸药物可分为两类:
抑制尿酸生成的药物,包括别嘌醇或非布司他;
促进尿酸排泄的药物,主要推荐苯溴马隆。
以现在成人指南为基础,儿童及青少年高尿酸血症在饮食和运动无法控制时,可进行药物治疗,药物选择上可以考虑别嘌呤醇。推荐在使用前进行HLA-B*5801基因检测,如基因阳性,则不推荐使用。
七、尿酸高该怎么从生活上干预?
1.多饮水,饮用柠檬水(新鲜的柠檬切成片泡的水),每天超过1500ml。合理饮食,减少嘌呤含量高的食物摄入。
2.尽量不熬夜,早睡早起,作息时间规律。
3.发作急性期可以短期使用止痛药,控制发作,情况稳定后停用止痛药。不建议在急性期进行运动,待情况稳定1个月后可以开始运动。
4.由于多数患儿存在肥胖的情况,建议在痛风稳定的情况下,通过增加体育运动和饮食控制,减重。减重治疗也可达到控制尿酸的目的。
附:常见食物嘌呤含量表
| 留言与评论(共有 0 条评论) “” |