首页
科技
娱乐
汽车
体育
财经
军事
美食
历史
育儿
国际
旅游
情感
故事
美文
首页
科技
娱乐
汽车
体育
财经
育儿
国际
军事
美食
历史
旅游
情感
评论
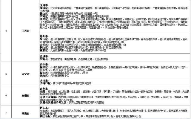
太原人速看!全国新冠肺炎疫情风险等级分区分级名单
故事
07-07
来源: 锦绣太原城
来源:太原市疫情防控领导小组办公室
疫情
太原市
原人
发表评论
留言与评论(共有
0
条评论) “”
验证码:
相关文章
西安多地通知新一轮核酸筛查丨紧急
这些疫情防控小知识,需每日温习!
学生暑期返肇要隔离吗?需注意什么?解
10部门公布疫情防控层层加码问题反
最新通知:即日起,恢复!
上海公布普陀区兰溪路148号相关疫
网友投稿
普通会员
我还没有学会写个人说明
160171 篇文章
5291945 次浏览
最近文章
那天上课,我发现女同桌竟将手机调成震动夹在大腿根处
投诉西安大唐医院医疗欺诈 希望大家注意 避免上当受骗
西安莲湖大唐医院黑心骗子高昂收费不说 病情治疗不彻底医生无德 大家小心千万不要去
曝光夸大病情恐吓患者治疗 西安大唐医院就是黑心骗子医院 医生态度极其恶劣
《心跳文学部》是一款什么样的游戏,为什么在国内被禁?
日本福井SKIJAM胜山滑雪度假村14日开放 力争19.8万人次到场
长江文化旅游博览会举办
英超:切尔西胜热刺
文化和旅游部:变更个别国家级文化生态保护区
巴塞罗那球员平均工资冠绝全球体育榜
推荐文章
最热点击文章
平顶山因公牺牲民警兰军遗体告别仪式举行 周斌邓志辉赵根元刘江等出席
河南兰考:“习桐”如盖 桐花灼灼
五月光山正清和 野田齐唱插秧歌
平顶山石龙区:区委书记王玉娟指导初三年级复学疫情防控工作
电影《驻村第一书记》在“老坚决”潘从正家乡宁陵县开拍
永城被列为河南第一批践行县域治理“三起来”示范县(市)
河南淮滨:百城提质焕新彩 锦绣滨城入画来
“汝窑复烧第一人”王国奇:一定要烧出原汁原味的北宋汝瓷
热门标签
[db:关键字]
中国
自己的
美国
都是
的是
三星
的人
手机
这款
车型
华为
小米
日本
俄罗斯
荣耀
游戏
本文
万元
chinaso