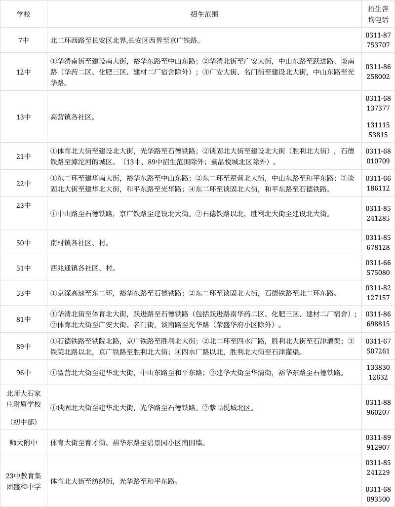
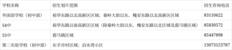
石家庄市中小学招生划片地图来了!快来看你家属于哪所学校

按照教育部、省教育厅“全面落实义务教育免试就近入学规定”有关文件要求,长安区、桥西区、新华区、裕华区、高新区等五区教育行政部门合理划定公办义务教育学校招生范围,现将2022年石家庄市长安区、桥西区、新华区、裕华区、高新区等五区公办义务教育“招生地图”公布如下。

长安区

小学

初中

桥西区

小学

初中

新华区

小学

初中

裕华区

小学

初中

高新区

小学

初中

(燕赵都市报纵览新闻记者李会嫔 李秋果)

发表评论
留言与评论(共有 0 条评论) “”
   
验证码:

相关文章

推荐文章