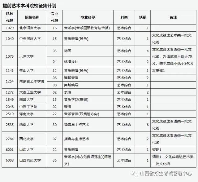
(提前艺术本科、提前本科一批、面向脱贫地区招生“专项计划”第一批本科院校)
目前,我省提前艺术本科、提前本科一批、面向脱贫地区招生“专项计划”第一批本科院校因生源不足或考生不服从专业调剂退档出现缺额。现予集中公布,公开征集志愿。
一、征集志愿时间:
7月12日19:30分—13日9:00分,逾期不予受理。
二、征集志愿条件:
1、提前批艺术类本科院校文化成绩要求:艺文338分、艺理313分(具体要求见院校招生章程)。专业成绩要求:使用省统考成绩的专业:美术203.00分,音乐74.00分,舞蹈67.00分,表演67.00分,播音主持79.00分,编导298.00分。使用校考成绩的专业:须校考合格。
2、提前本科一批文化课成绩需达到第一批本科最低控制线:文史517分、理工498分。
3、面向脱贫地区招生“专项计划”第一批本科院校限符合条件的考生填报,成绩需达到第一批本科最低控制线:文史 517分、理工498分。
三、符合条件的考生,凭考生号、登录密码登陆山西招生考试网(www.sxkszx.cn)填报志愿。
1、提前艺术本科院校,考生可填报一个院校志愿、六个专业志愿和“是否同意专业调剂”志愿。
2、提前本科一批院校,考生可填报一个第一志愿、六个专业志愿和“是否同意专业调剂”志愿。
3、面向脱贫地区招生“专项计划”第一批本科院校,考生可填报五个平行院校志愿,每个院校志愿可填报六个专业志愿和“是否同意专业调剂”志愿。
四、征集志愿院校的收费标准、专业要求等以我省《填报志愿指南》及院校《招生章程》为准。
五、考生请保管好自己的登录密码,切不可泄露给他人。志愿必须由本人填报,任何部门、学校、个人无权要求考生提供登录密码或代替考生填报志愿。若因自身保管不慎而泄露密码,所造成的不良后果均由考生本人承担。




来源:山西省招生考试管理中心

| 留言与评论(共有 0 条评论) “” |